Suppr超能文献

胰腺 SARS-CoV-2 感染的范围和后果有限。

Limited extent and consequences of pancreatic SARS-CoV-2 infection.

机构信息

Precision Immunology Institute, Icahn School of Medicine at Mount Sinai, New York, NY, USA.

Department of Microbiology, Icahn School of Medicine at Mount Sinai, New York, NY, USA; Global Health and Emerging Pathogens Institute, Icahn School of Medicine at Mount Sinai, New York, NY, USA.

出版信息

Cell Rep. 2022 Mar 15;38(11):110508. doi: 10.1016/j.celrep.2022.110508. Epub 2022 Feb 21.

Abstract

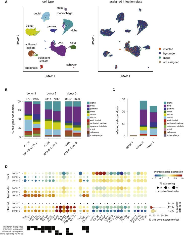
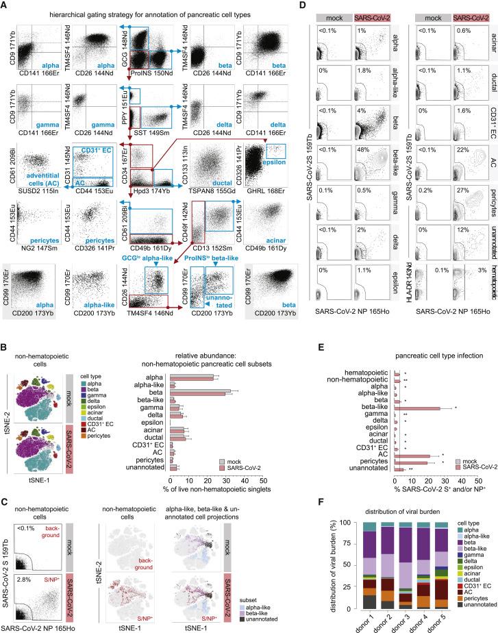
Concerns that infection with severe acute respiratory syndrome coronavirus 2 (SARS-CoV-2), the etiological agent of coronavirus disease 2019 (COVID-19), may cause new-onset diabetes persist in an evolving research landscape, and precise risk assessment is hampered by, at times, conflicting evidence. Here, leveraging comprehensive single-cell analyses of in vitro SARS-CoV-2-infected human pancreatic islets, we demonstrate that productive infection is strictly dependent on the SARS-CoV-2 entry receptor ACE2 and targets practically all pancreatic cell types. Importantly, the infection remains highly circumscribed and largely non-cytopathic and, despite a high viral burden in infected subsets, promotes only modest cellular perturbations and inflammatory responses. Similar experimental outcomes are also observed after islet infection with endemic coronaviruses. Thus, the limits of pancreatic SARS-CoV-2 infection, even under in vitro conditions of enhanced virus exposure, challenge the proposition that in vivo targeting of β cells by SARS-CoV-2 precipitates new-onset diabetes. Whether restricted pancreatic damage and immunological alterations accrued by COVID-19 increase cumulative diabetes risk, however, remains to be evaluated.

摘要

人们一直担心严重急性呼吸综合征冠状病毒 2(SARS-CoV-2)感染,即 2019 年冠状病毒病(COVID-19)的病因,可能导致新发糖尿病,但这一担忧在不断发展的研究领域中仍持续存在,而有时相互矛盾的证据也阻碍了对确切风险的评估。在这里,我们利用对体外 SARS-CoV-2 感染的人胰岛的全面单细胞分析,证明了有感染性的 SARS-CoV-2 感染严格依赖于 SARS-CoV-2 进入受体 ACE2,并靶向几乎所有的胰腺细胞类型。重要的是,这种感染仍然高度局限,且基本上没有细胞病变,尽管在感染亚群中存在高病毒载量,但只会引起适度的细胞扰动和炎症反应。在胰岛感染地方性冠状病毒后也观察到类似的实验结果。因此,即使在增强病毒暴露的体外条件下,胰腺 SARS-CoV-2 感染的限制也对 SARS-CoV-2 靶向β细胞导致新发糖尿病的说法提出了挑战。然而,COVID-19 导致的有限的胰腺损伤和免疫改变是否会增加累积的糖尿病风险,仍有待评估。

https://cdn.ncbi.nlm.nih.gov/pmc/blobs/73db/8858708/2a1453486ca0/fx1_lrg.jpg

文献AI研究员

20分钟写一篇综述,助力文献阅读效率提升50倍。

立即体验

用中文搜PubMed

大模型驱动的PubMed中文搜索引擎

马上搜索

文档翻译

学术文献翻译模型,支持多种主流文档格式。

立即体验