Suppr超能文献

血清淀粉样蛋白 A1 通过 TLR4 介导的 NF-κB 信号通路加重肝脂肪变性。

Serum amyloid A1 exacerbates hepatic steatosis via TLR4-mediated NF-κB signaling pathway.

机构信息

Department of Pathophysiology, Key Laboratory of Cardiovascular Disease and Molecular Intervention, Nanjing Medical University, Nanjing, China.

Innovative Center for Pathogen Research, Guangzhou Laboratory, Guangzhou, China.

出版信息

Mol Metab. 2022 May;59:101462. doi: 10.1016/j.molmet.2022.101462. Epub 2022 Mar 3.

Abstract

OBJECTIVE

Chronic inflammatory response plays a prominent role in obesity-related nonalcoholic fatty liver disease (NAFLD). However, the intrahepatic triggering mechanism of inflammation remains obscure. This study aimed to elucidate the role of serum amyloid A1 (SAA1), an acute-phase response protein, in the obesity-induced hepatic inflammation and NAFLD.

METHODS

Male mice were fed a high fat diet (HFD) for 16 weeks, and insulin resistance, hepatic steatosis, and inflammation in mice were monitored. Murine SAA1/2 was genetically manipulated to investigate the role of SAA1 in NAFLD.

RESULTS

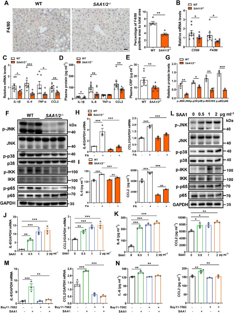
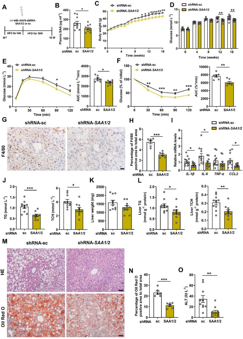
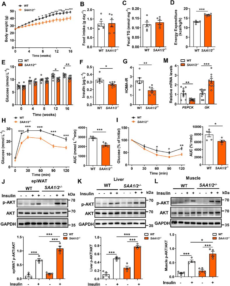
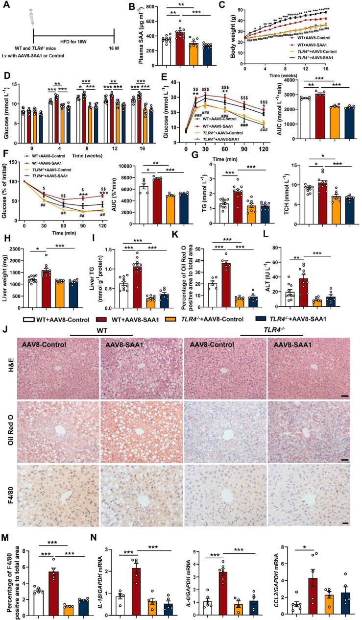
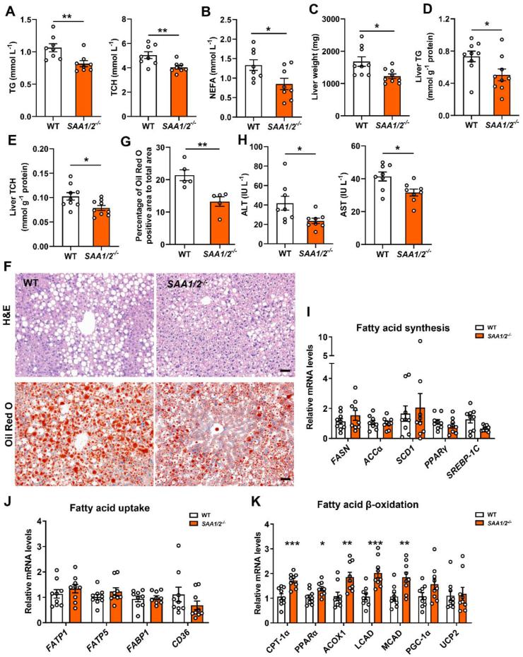
We found that SAA1 was increased in the NAFLD liver in both humans and mice. Knockout of SAA1/2 or knockdown of hepatic SAA1/2 promoted energy expenditure and alleviated HFD-induced metabolic disorder, hepatic steatosis, and inflammation. Endogenous overexpression of SAA1 in hepatocytes by adeno-associated virus 8 (AAV8) transfection aggravated overnutrition-associated gain of body weight, insulin resistance, hepatic lipid accumulation, and liver injury, which were markedly alleviated by knockout of murine toll-like receptor 4 (TLR4). Mechanistically, SAA1 directly bound with TLR4/myeloid differentiation 2 (MD2) to induce TLR4 internalization, leading to the activation of nuclear factor (NF)-κB signaling and production of both SAA1 and other inflammatory cytokines, including interleukin (IL)-6 and C-C chemokine ligand (CCL2) in hepatocytes. Administration of HFD mice with an AAV8-shRNA-SAA1/2 showed a therapeutic effect on hepatic inflammation and NAFLD progression.

CONCLUSIONS

These results demonstrate that SAA1 triggers hepatic steatosis and intrahepatic inflammatory response by forming a SAA1/TLR4/NF-κB/SAA1 feedforward regulatory circuit, which, in turn, leads to NAFLD progression. SAA1 may act as a potential target for the disease intervention.

摘要

目的

慢性炎症反应在肥胖相关的非酒精性脂肪性肝病(NAFLD)中起着重要作用。然而,肝内炎症触发机制仍不清楚。本研究旨在阐明血清淀粉样蛋白 A1(SAA1)作为一种急性期反应蛋白在肥胖诱导的肝炎症和 NAFLD 中的作用。

方法

雄性小鼠给予高脂肪饮食(HFD)16 周,监测小鼠的胰岛素抵抗、肝脂肪变性和炎症。遗传操作小鼠 SAA1/2 以研究 SAA1 在 NAFLD 中的作用。

结果

我们发现 SAA1 在人类和小鼠的 NAFLD 肝脏中均增加。SAA1/2 敲除或肝 SAA1/2 敲低促进能量消耗,并缓解 HFD 诱导的代谢紊乱、肝脂肪变性和炎症。腺相关病毒 8(AAV8)转染使肝细胞内源性过表达 SAA1 加重了营养过剩引起的体重增加、胰岛素抵抗、肝脂质堆积和肝损伤,而 TLR4 的敲除则明显缓解了这些损伤。机制上,SAA1 直接与 TLR4/髓样分化因子 2(MD2)结合诱导 TLR4 内化,导致核因子(NF)-κB 信号的激活以及 SAA1 和其他炎症细胞因子(包括白细胞介素(IL)-6 和 C-C 趋化因子配体(CCL2))的产生。给予 HFD 小鼠 AAV8-shRNA-SAA1/2 治疗对肝炎症和 NAFLD 进展有治疗作用。

结论

这些结果表明,SAA1 通过形成 SAA1/TLR4/NF-κB/SAA1 正反馈调节环路,触发肝脂肪变性和肝内炎症反应,从而导致 NAFLD 进展。SAA1 可能是疾病干预的潜在靶点。

https://cdn.ncbi.nlm.nih.gov/pmc/blobs/9f4c/8938331/e400265bf679/gr2.jpg

文献AI研究员

20分钟写一篇综述,助力文献阅读效率提升50倍。

立即体验

用中文搜PubMed

大模型驱动的PubMed中文搜索引擎

马上搜索

文档翻译

学术文献翻译模型,支持多种主流文档格式。

立即体验