Suppr超能文献

前胶原赖氨酸2-氧戊二酸5-双加氧酶家族:低级别胶质瘤的新型预后生物标志物和肿瘤微环境调节因子

Procollagen-Lysine, 2-Oxoglutarate 5-Dioxygenase Family: Novel Prognostic Biomarkers and Tumor Microenvironment Regulators for Lower-Grade Glioma.

作者信息

Gong Siming, Wu Changwu, Köhler Franziska, Meixensberger Jürgen, Schopow Nikolas, Kallendrusch Sonja

机构信息

Institute of Anatomy, University of Leipzig, Leipzig, Germany.

Department of Neurosurgery, University Hospital Leipzig, Leipzig, Germany.

出版信息

Front Cell Neurosci. 2022 Feb 18;16:838548. doi: 10.3389/fncel.2022.838548. eCollection 2022.

Abstract

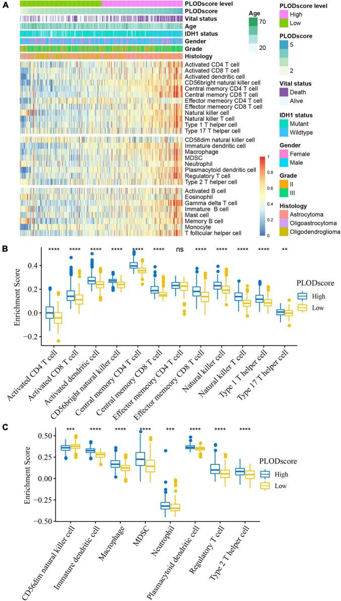
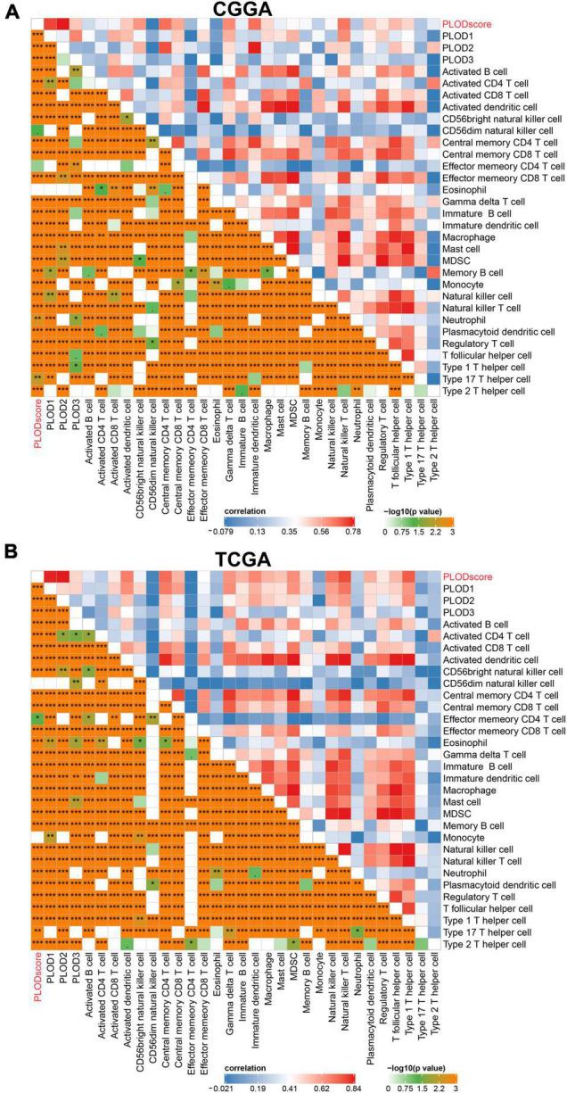
Lower-grade glioma (LGG) is a group of tumors arising from the cells of the central nervous system. Although various therapy interventions are used, the prognosis remains different. Novel biomarkers are needed for the prognosis of disease and novel therapeutic strategies in LGG. The procollagen-lysine, 2-oxoglutarate 5-dioxygenase (PLOD) family contains three members and is related to multiple cancers, yet it was not investigated in LGG. Data from the Chinese Glioma Genome Atlas (CGGA) and The Cancer Genome Atlas (TCGA) cohorts were used to analyze the role of PLOD in LGG. As the PLOD family is involved in processes, such as tumor formation and cancer metastasis, we focused on its relationship to the tumor microenvironment (TME) in LGG. A high expression of the PLOD family relates to poor prognosis and high infiltration of immune cells within the TME. The expression level of the PLOD family might become a novel biomarker for prognosis and is a potential target for individual treatment decisions in LGG.

摘要

低级别胶质瘤(LGG)是一组起源于中枢神经系统细胞的肿瘤。尽管采用了各种治疗干预措施,但其预后仍存在差异。LGG疾病的预后和新型治疗策略需要新的生物标志物。原胶原赖氨酸2-氧代戊二酸5-双加氧酶(PLOD)家族包含三个成员,与多种癌症相关,但尚未在LGG中进行研究。利用来自中国胶质瘤基因组图谱(CGGA)和癌症基因组图谱(TCGA)队列的数据来分析PLOD在LGG中的作用。由于PLOD家族参与肿瘤形成和癌症转移等过程,我们重点研究了其与LGG肿瘤微环境(TME)的关系。PLOD家族的高表达与预后不良以及TME内免疫细胞的高浸润有关。PLOD家族的表达水平可能成为一种新的预后生物标志物,并且是LGG个体化治疗决策的潜在靶点。

https://cdn.ncbi.nlm.nih.gov/pmc/blobs/30d2/8894330/e9f2bcff07d7/fncel-16-838548-g001.jpg

文献AI研究员

20分钟写一篇综述,助力文献阅读效率提升50倍。

立即体验

用中文搜PubMed

大模型驱动的PubMed中文搜索引擎

马上搜索

文档翻译

学术文献翻译模型,支持多种主流文档格式。

立即体验