Suppr超能文献

抗 PD-L1 肽偶联前药纳米颗粒用于靶向癌症免疫治疗,结合 PD-L1 阻断和免疫原性细胞死亡。

Anti-PD-L1 peptide-conjugated prodrug nanoparticles for targeted cancer immunotherapy combining PD-L1 blockade with immunogenic cell death.

机构信息

Biomedical Research Institute, Korea Institute of Science and Technology (KIST), Seoul, 02792, Republic of Korea.

Department of Bioengineering, Korea University, Seoul, 02841, Republic of Korea.

出版信息

Theranostics. 2022 Jan 31;12(5):1999-2014. doi: 10.7150/thno.69119. eCollection 2022.

Abstract

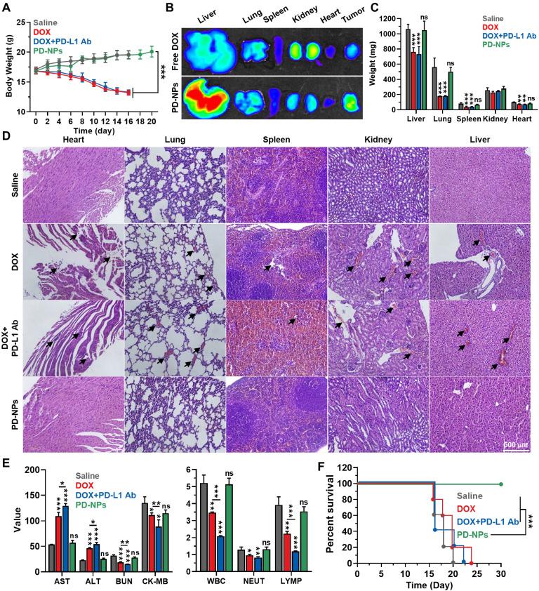
Cancer immunotherapy combining immune checkpoint blockade (ICB) with chemotherapeutic drugs has provided significant clinical advances. However, such combination therapeutic regimen has suffered from severe toxicity of both drugs and low response rate of patients. In this study, we propose anti-PD-L1 peptide-conjugated prodrug nanoparticles (PD-NPs) to overcome these obstacles of current cancer immunotherapy. The functional peptide, consisted of anti-PD-L1 peptide and cathepsin B-specific cleavable peptide, is conjugated to a doxorubicin (DOX), resulting in prodrug nanoparticles of PD-NPs intermolecular interactions. The antitumor efficacy and immune responses with minimal side effects by PD-NPs combining PD-L1 blockade and ICD are evaluated in breast tumor models. : The PD-NPs are taken up by PD-L1 receptor-mediated endocytosis and then induce ICD in cancer cells by DOX release. Concurrently, PD-L1 blockade by PD-NPs disrupt the immune-suppressing pathway of cancer cells, resulting in proliferation and reinvigoration of T lymphocytes. In tumor models, PD-NPs accumulate within tumor tissues enhanced permeability and retention (EPR) effect and induce immune-responsive tumors by recruiting a large amount of immune cells. Collectively, targeted tumor delivery of anti-PD-L1 peptide and DOX PD-NPs efficiently inhibit tumor progression with minimal side effects.

摘要

癌症免疫疗法将免疫检查点阻断 (ICB) 与化疗药物相结合,为临床提供了显著进展。然而,这种联合治疗方案受到两种药物严重毒性和患者低反应率的困扰。在这项研究中,我们提出了抗 PD-L1 肽偶联前药纳米颗粒 (PD-NPs) 来克服当前癌症免疫治疗的这些障碍。由抗 PD-L1 肽和组织蛋白酶 B 特异性裂解肽组成的功能肽与阿霉素 (DOX) 偶联,导致 PD-NPs 分子间相互作用的前药纳米颗粒。通过 PD-L1 阻断和 ICD 联合使用 PD-NPs 评估了其在乳腺癌模型中的抗肿瘤疗效和免疫反应,同时副作用最小。PD-NPs 通过 PD-L1 受体介导的内吞作用被摄取,然后通过 DOX 释放在癌细胞中诱导 ICD。同时,PD-NPs 通过阻断 PD-L1 破坏癌细胞的免疫抑制途径,导致 T 淋巴细胞增殖和活力增强。在肿瘤模型中,PD-NPs 积聚在肿瘤组织中,增强了通透性和滞留 (EPR) 效应,并通过募集大量免疫细胞诱导免疫应答性肿瘤。总的来说,抗 PD-L1 肽和 DOX 的靶向肿瘤递送通过 PD-NPs 有效地抑制肿瘤进展,同时副作用最小。

https://cdn.ncbi.nlm.nih.gov/pmc/blobs/7571/8899589/bc55b480a64e/thnov12p1999g001.jpg

文献AI研究员

20分钟写一篇综述,助力文献阅读效率提升50倍。

立即体验

用中文搜PubMed

大模型驱动的PubMed中文搜索引擎

马上搜索

文档翻译

学术文献翻译模型,支持多种主流文档格式。

立即体验