Suppr超能文献

SARS-CoV-2 变体 B.1.617.1 (Kappa)、B.1.617.2 (Delta) 和 B.1.618 的细胞进入和免疫逃逸特性。

Characterization of SARS-CoV-2 Variants B.1.617.1 (Kappa), B.1.617.2 (Delta), and B.1.618 by Cell Entry and Immune Evasion.

机构信息

Center for Infectious Disease Research, School of Medicine, Tsinghua Universitygrid.12527.33, Beijing, China.

School of Life Sciences, Tsinghua Universitygrid.12527.33, Beijing, China.

出版信息

mBio. 2022 Apr 26;13(2):e0009922. doi: 10.1128/mbio.00099-22. Epub 2022 Mar 10.

Abstract

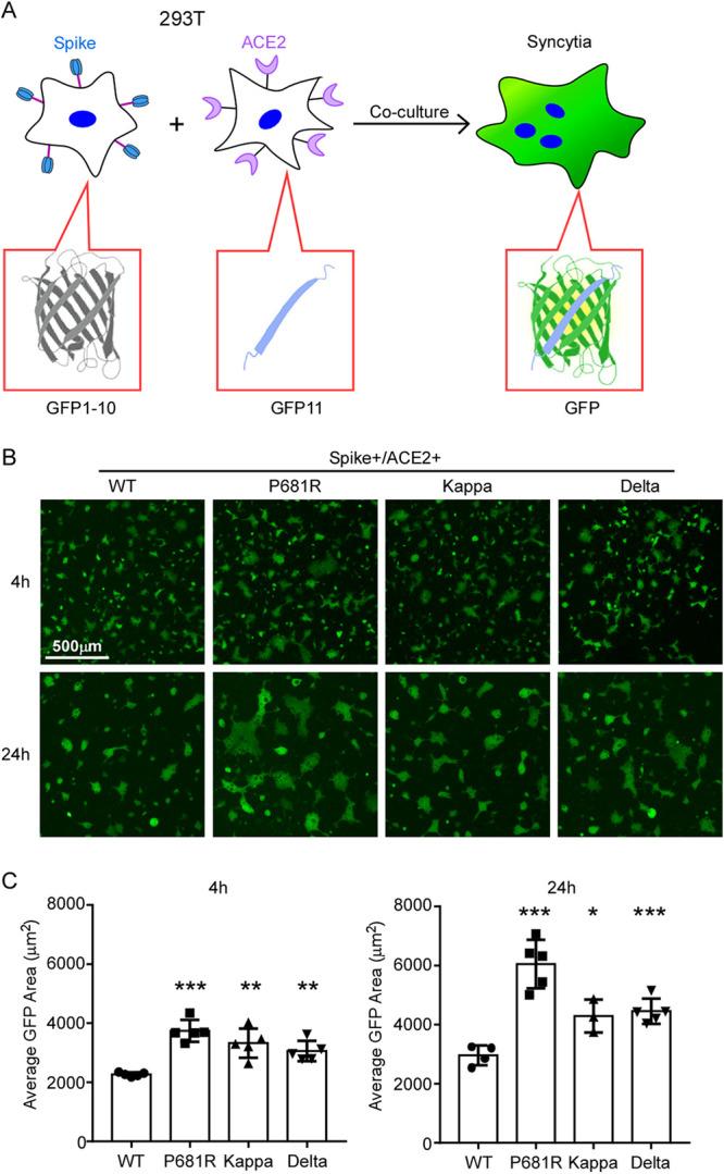
Recently, highly transmissible severe acute respiratory syndrome coronavirus 2 (SARS-CoV-2) variants B.1.617.1 (Kappa), B.1.617.2 (Delta), and B.1.618 with mutations within the spike proteins were identified in India. The spike protein of Kappa contains the four mutations E154K, L452R, E484Q, and P681R, and Delta contains L452R, T478K, and P681R, while B.1.618 spike harbors mutations Δ145-146 and E484K. However, it remains unknown whether these variants have alterations in their entry efficiency, host tropism, and sensitivity to neutralizing antibodies as well as entry inhibitors. In this study, we found that Kappa, Delta, or B.1.618 spike uses human angiotensin-converting enzyme 2 (ACE2) with no or slightly increased efficiency, while it gains a significantly increased binding affinity with mouse, marmoset, and koala ACE2 orthologs, which exhibit limited binding with wild-type (WT) spike. Furthermore, the P681R mutation leads to enhanced spike cleavage, which could facilitate viral entry. In addition, Kappa, Delta, and B.1.618 exhibit a reduced sensitivity to neutralization by convalescent-phase sera due to the mutation E484Q, T478K, Δ145-146, or E484K, but remain sensitive to entry inhibitors such as ACE2-Ig decoy receptor. Collectively, our study revealed that enhanced human and mouse ACE2 receptor engagement, increased spike cleavage, and reduced sensitivity to neutralization antibodies of Kappa, Delta and B.1.618 may contribute to the rapid spread of these variants. Furthermore, our results also highlight that ACE2-Ig could be developed as a broad-spectrum antiviral strategy against SARS-CoV-2 variants. SARS-CoV-2, the causative agent of pandemic COVID-19, is rapidly evolving to be more transmissible and to exhibit evasive immune properties, compromising neutralization by antibodies from vaccinated individuals or convalescent-phase sera. Recently, SARS-CoV-2 variants B.1.617.1 (Kappa), B.1.617.2 (Delta), and B.1.618 with mutations within the spike proteins were identified in India. In this study, we examined cell entry efficiencies of Kappa, Delta, and B.1.618. In addition, the variants, especially the Delta variant, exhibited expanded capabilities to use mouse, marmoset, and koala ACE2 for entry. Convalescent sera from patients infected with nonvariants showed reduced neutralization titers among the Kappa, Delta, and B.1.618 variants. Furthermore, the variants remain sensitive to ACE2-Ig decoy receptor. Our study thus could facilitate understanding how variants have increased transmissibility and evasion of established immunity and also could highlight the use of an ACE2 decoy receptor as a broad-spectrum antiviral strategy against SARS-CoV-2 variants.

摘要

最近,在印度发现了具有刺突蛋白突变的高度传染性严重急性呼吸综合征冠状病毒 2 (SARS-CoV-2)变体 B.1.617.1 (Kappa)、B.1.617.2 (Delta) 和 B.1.618。Kappa 的刺突蛋白包含四个突变 E154K、L452R、E484Q 和 P681R,Delta 包含 L452R、T478K 和 P681R,而 B.1.618 刺突则携带突变 Δ145-146 和 E484K。然而,目前尚不清楚这些变体在进入效率、宿主嗜性和对中和抗体以及进入抑制剂的敏感性方面是否存在变化。在这项研究中,我们发现 Kappa、Delta 或 B.1.618 刺突使用人类血管紧张素转换酶 2 (ACE2) 的效率没有或略有增加,而与野生型 (WT) 刺突相比,它与小鼠、狨猴和考拉 ACE2 同源物的结合亲和力显著增加。此外,P681R 突变导致刺突切割增加,从而促进病毒进入。此外,由于 E484Q、T478K、Δ145-146 或 E484K 突变,Kappa、Delta 和 B.1.618 对恢复期血清的中和敏感性降低,但仍对 ACE2-Ig 诱饵受体等进入抑制剂敏感。总的来说,我们的研究表明,增强的人类和小鼠 ACE2 受体结合、增加的刺突切割以及 Kappa、Delta 和 B.1.618 对中和抗体的敏感性降低可能导致这些变体的快速传播。此外,我们的结果还强调,ACE2-Ig 可以作为针对 SARS-CoV-2 变体的广谱抗病毒策略进行开发。SARS-CoV-2 是大流行 COVID-19 的病原体,它正在迅速进化以提高传染性并表现出逃避免疫的特性,从而降低了疫苗接种个体或恢复期血清中抗体的中和能力。最近,在印度发现了具有刺突蛋白突变的 SARS-CoV-2 变体 B.1.617.1 (Kappa)、B.1.617.2 (Delta) 和 B.1.618。在这项研究中,我们检查了 Kappa、Delta 和 B.1.618 的细胞进入效率。此外,这些变体,特别是 Delta 变体,表现出扩展的能力,可以使用小鼠、狨猴和考拉 ACE2 进入。非变体感染患者的恢复期血清在 Kappa、Delta 和 B.1.618 变体中显示出降低的中和滴度。此外,这些变体仍对 ACE2-Ig 诱饵受体敏感。因此,我们的研究可以帮助理解变体如何增加传染性和逃避已建立的免疫,也可以强调 ACE2 诱饵受体作为针对 SARS-CoV-2 变体的广谱抗病毒策略的使用。

https://cdn.ncbi.nlm.nih.gov/pmc/blobs/b1f8/9040861/24710a3686e8/mbio.00099-22-f001.jpg

文献AI研究员

20分钟写一篇综述,助力文献阅读效率提升50倍。

立即体验

用中文搜PubMed

大模型驱动的PubMed中文搜索引擎

马上搜索

文档翻译

学术文献翻译模型,支持多种主流文档格式。

立即体验