Suppr超能文献

心脏组织样 3D 微环境通过 microRNAs 增强人成纤维细胞直接重编程为诱导性心肌细胞的途径。

Cardiac Tissue-like 3D Microenvironment Enhances Route towards Human Fibroblast Direct Reprogramming into Induced Cardiomyocytes by microRNAs.

机构信息

Department of Mechanical and Aerospace Engineering, Politecnico di Torino, 10129 Turin, Italy.

Centro 3R (Interuniversity Center for the Promotion of 3Rs Principles in Teaching and Research), Lucio Lazzarino 1, 56122 Pisa, Italy.

出版信息

Cells. 2022 Feb 25;11(5):800. doi: 10.3390/cells11050800.

Abstract

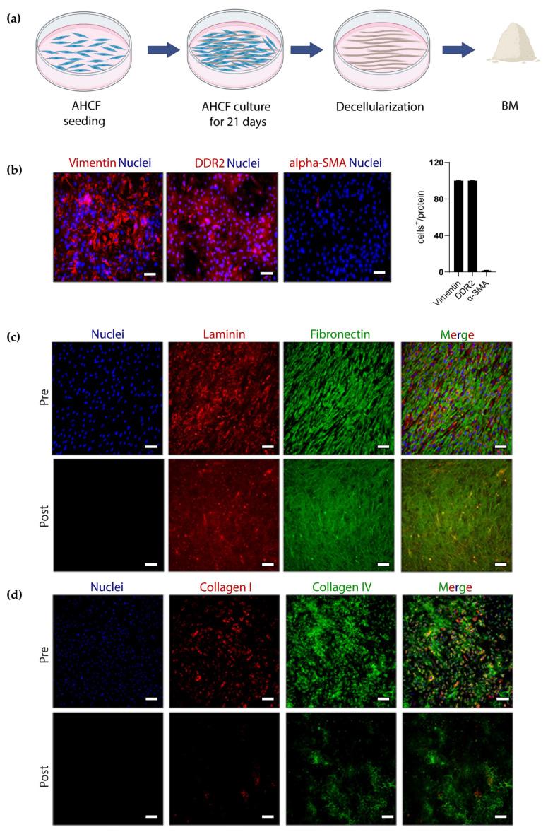
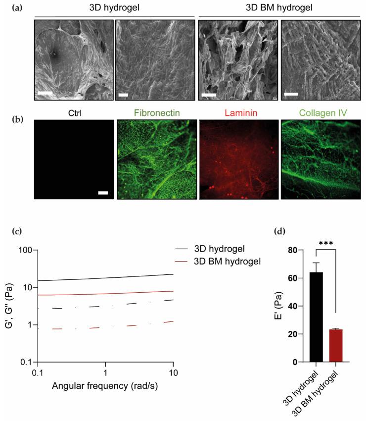
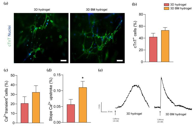
The restoration of cardiac functionality after myocardial infarction represents a major clinical challenge. Recently, we found that transient transfection with microRNA combination (miRcombo: miR-1, miR-133, miR-208 and 499) is able to trigger direct reprogramming of adult human cardiac fibroblasts (AHCFs) into induced cardiomyocytes (iCMs) in vitro. However, achieving efficient direct reprogramming still remains a challenge. The aim of this study was to investigate the influence of cardiac tissue-like biochemical and biophysical stimuli on direct reprogramming efficiency. Biomatrix (BM), a cardiac-like extracellular matrix (ECM), was produced by in vitro culture of AHCFs for 21 days, followed by decellularization. In a set of experiments, AHCFs were transfected with miRcombo and then cultured for 2 weeks on the surface of uncoated and BM-coated polystyrene (PS) dishes and fibrin hydrogels (2D hydrogel) or embedded into 3D fibrin hydrogels (3D hydrogel). Cell culturing on BM-coated PS dishes and in 3D hydrogels significantly improved direct reprogramming outcomes. Biochemical and biophysical cues were then combined in 3D fibrin hydrogels containing BM (3D BM hydrogel), resulting in a synergistic effect, triggering increased CM gene and cardiac troponin T expression in miRcombo-transfected AHCFs. Hence, biomimetic 3D culture environments may improve direct reprogramming of miRcombo-transfected AHCFs into iCMs, deserving further study.

摘要

心肌梗死后心脏功能的恢复是一个重大的临床挑战。最近,我们发现瞬时转染 microRNA 组合(miRcombo:miR-1、miR-133、miR-208 和 499)能够在体外将成人心房纤维母细胞(AHCF)直接重编程为诱导性心肌细胞(iCM)。然而,实现有效的直接重编程仍然是一个挑战。本研究旨在探讨心脏组织样生化和生物物理刺激对直接重编程效率的影响。生物基质(BM)是一种心脏样细胞外基质(ECM),通过体外培养 AHCF 21 天,然后进行去细胞化来制备。在一组实验中,将 miRcombo 转染到 AHCF 中,然后在未涂层和 BM 涂层聚苯乙烯(PS)培养皿表面以及纤维蛋白水凝胶(2D 水凝胶)或嵌入 3D 纤维蛋白水凝胶(3D 水凝胶)上培养 2 周。在 BM 涂层 PS 培养皿和 3D 水凝胶上进行细胞培养显著改善了直接重编程的结果。然后将生化和生物物理线索组合到含有 BM 的 3D 纤维蛋白水凝胶(3D BM 水凝胶)中,产生协同效应,从而增加 miRcombo 转染的 AHCF 中的 CM 基因和心肌肌钙蛋白 T 的表达。因此,仿生 3D 培养环境可能会改善 miRcombo 转染的 AHCF 向 iCM 的直接重编程,值得进一步研究。

https://cdn.ncbi.nlm.nih.gov/pmc/blobs/9870/8909733/263d494ccf05/cells-11-00800-g001.jpg

文献AI研究员

20分钟写一篇综述,助力文献阅读效率提升50倍。

立即体验

用中文搜PubMed

大模型驱动的PubMed中文搜索引擎

马上搜索

文档翻译

学术文献翻译模型,支持多种主流文档格式。

立即体验