Suppr超能文献

d-丝氨酸通过 NMDA 受体控制表皮囊泡释放,从而允许脊索动物变态过程中的组织迁移。

d-Serine controls epidermal vesicle release via NMDA receptor, allowing tissue migration during the metamorphosis of the chordate .

机构信息

Shimoda Marine Research Center, University of Tsukuba, Shizuoka, Japan.

Center for Chromosome Biology, National University of Ireland Galway, Galway, Ireland.

出版信息

Sci Adv. 2022 Mar 11;8(10):eabn3264. doi: 10.1126/sciadv.abn3264.

Abstract

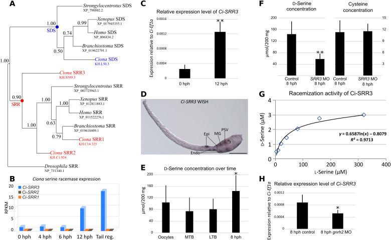
d-Serine, a free amino acid synthesized by serine racemase, is a coagonist of -methyl-d-aspartate-type glutamate receptor (NMDAR). d-Serine in the mammalian central nervous system modulates glutamatergic transmission. Functions of d-serine in mammalian peripheral tissues such as skin have also been described. However, d-serine's functions in nonmammals are unclear. Here, we characterized d-serine-dependent vesicle release from the epidermis during metamorphosis of the tunicate . d-Serine leads to the formation of a pocket that facilitates the arrival of migrating tissue during tail regression. NMDAR is the receptor of d-serine in the formation of the epidermal pocket. The epidermal pocket is formed by the release of epidermal vesicles' content mediated by d-serine/NMDAR. This mechanism is similar to observations of keratinocyte vesicle exocytosis in mammalian skin. Our findings provide a better understanding of the maintenance of epidermal homeostasis in animals and contribute to further evolutionary perspectives of d-amino acid function among metazoans.

摘要

d-丝氨酸是由丝氨酸 racemase 合成的一种游离氨基酸,是 -甲基-d-天冬氨酸型谷氨酸受体 (NMDAR) 的共激动剂。哺乳动物中枢神经系统中的 d-丝氨酸调节谷氨酸能传递。d-丝氨酸在哺乳动物外周组织(如皮肤)中的功能也已被描述。然而,非哺乳动物中 d-丝氨酸的功能尚不清楚。在这里,我们描述了在被囊动物. 的变态过程中,d-丝氨酸依赖性囊泡从表皮中的释放。d-丝氨酸导致口袋的形成,有利于迁移组织在尾部退化时的到达。NMDAR 是 d-丝氨酸在表皮口袋形成中的受体。表皮口袋是由 d-丝氨酸/NMDAR 介导的表皮囊泡内容物的释放形成的。这种机制类似于哺乳动物皮肤角质形成细胞囊泡胞吐作用的观察结果。我们的发现提供了对动物表皮内稳态维持的更好理解,并有助于进一步从后生动物的角度探讨 d-氨基酸的功能。

https://cdn.ncbi.nlm.nih.gov/pmc/blobs/e0cf/8916719/f2fb7215aaab/sciadv.abn3264-f1.jpg

文献AI研究员

20分钟写一篇综述,助力文献阅读效率提升50倍。

立即体验

用中文搜PubMed

大模型驱动的PubMed中文搜索引擎

马上搜索

文档翻译

学术文献翻译模型,支持多种主流文档格式。

立即体验