Suppr超能文献

异常肠道微生物组成和功能与多柔比星诱导的心脏毒性相关。

Involvement of Abnormal Gut Microbiota Composition and Function in Doxorubicin-Induced Cardiotoxicity.

机构信息

Department of Pharmacy, The Second Xiangya Hospital, Central South University, Changsha, China.

Institute of Clinical Pharmacy, Central South University, Changsha, China.

出版信息

Front Cell Infect Microbiol. 2022 Feb 25;12:808837. doi: 10.3389/fcimb.2022.808837. eCollection 2022.

Abstract

OBJECTIVES

Doxorubicin (Dox), a chemotherapeutic anthracycline agent for the treatment of a variety of malignancies, has a limitation in clinical application for dose-dependent cardiotoxicity. The purpose of this study was to explore the relationship between the composition/function of the gut microbiota and Dox-induced cardiotoxicity (DIC).

METHODS

C57BL/6J mice were injected intraperitoneally with 15 mg/kg of Dox, with or without antibiotics (Abs) administration. The M-mode echocardiograms were performed to assess cardiac function. The histopathological analysis was conducted by H&E staining and TUNEL kit assay. The serum levels of creatine kinase (CK), CK-MB (CK-MB), lactic dehydrogenase (LDH), and cardiac troponin T (cTnT) were analyzed by an automatic biochemical analyzer. 16S rRNA gene and metagenomic sequencing of fecal samples were used to explore the gut microbiota composition and function.

KEY FINDINGS

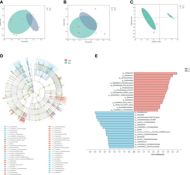
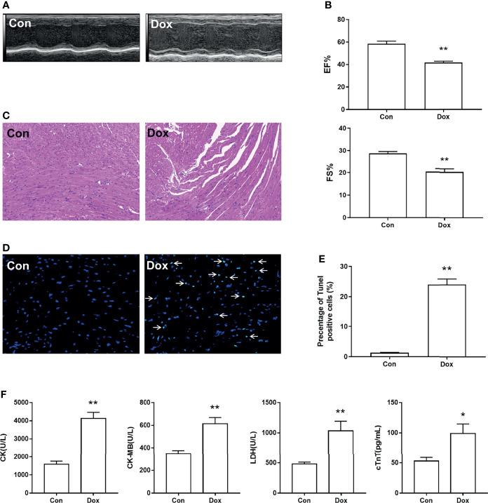
Dox caused left ventricular (LV) dilation and reduced LV contractility. The levels of cardiomyocyte apoptosis and myocardial enzymes were elevated in Dox-treated mice compared with the control (Con) group. 16S rRNA gene sequencing results revealed significant differences in microbial composition between the two groups. In the Dox group, the relative abundances of , , and were significantly decreased, whereas , , and Lachnospiraceae were significantly increased compared with the Con group at the genus level. Functional enrichment with Cluster of orthologous groups of proteins (COG) and Kyoto Encyclopedia of Genes and Genomes (KEGG) analyses showed that the Dox mice displayed different clusters of cellular processes and metabolism from the Con mice. The different species and their functions between the two groups were associated with the clinical factors of cardiac enzymes. Moreover, depletion of the gut microbiota could alleviate Dox-induced myocardial injury and cardiomyocyte apoptosis.

CONCLUSIONS

The study here shows that composition imbalance and functional changes of the gut microbiota can be one of the etiological mechanisms underlying DIC. The gut microbiota may serve as new targets for the treatment of cardiotoxicity and cardiovascular diseases.

摘要

目的

多柔比星(Dox)是一种用于治疗多种恶性肿瘤的化学治疗蒽环类药物,但由于其剂量依赖性的心脏毒性,在临床应用中受到限制。本研究旨在探讨肠道微生物群的组成/功能与多柔比星诱导的心脏毒性(DIC)之间的关系。

方法

C57BL/6J 小鼠腹腔注射 15mg/kg 的多柔比星,同时或不给予抗生素(Abs)处理。使用 M 模式超声心动图评估心脏功能。通过 H&E 染色和 TUNEL 试剂盒检测进行组织病理学分析。使用自动生化分析仪分析血清肌酸激酶(CK)、肌酸激酶同工酶(CK-MB)、乳酸脱氢酶(LDH)和心肌肌钙蛋白 T(cTnT)水平。对粪便样本进行 16S rRNA 基因和宏基因组测序,以探索肠道微生物群的组成和功能。

主要发现

多柔比星导致左心室(LV)扩张和 LV 收缩力降低。与对照组(Con)相比,多柔比星处理组的心肌细胞凋亡和心肌酶水平升高。16S rRNA 基因测序结果显示两组间微生物组成存在显著差异。在多柔比星组,属水平上, 、 、 和 的相对丰度显著降低,而 、 和 Lachnospiraceae 的相对丰度显著增加。功能富集聚类分析发现,多柔比星组与对照组相比,细胞过程和代谢的不同聚类。两组间不同的物种及其功能与心脏酶的临床因素相关。此外,肠道微生物群的耗竭可以减轻多柔比星诱导的心肌损伤和心肌细胞凋亡。

结论

本研究表明,肠道微生物群的组成失衡和功能改变可能是 DIC 的发病机制之一。肠道微生物群可能成为心脏毒性和心血管疾病治疗的新靶点。

https://cdn.ncbi.nlm.nih.gov/pmc/blobs/91ee/8913537/c450048350ba/fcimb-12-808837-g001.jpg

文献AI研究员

20分钟写一篇综述,助力文献阅读效率提升50倍。

立即体验

用中文搜PubMed

大模型驱动的PubMed中文搜索引擎

马上搜索

文档翻译

学术文献翻译模型,支持多种主流文档格式。

立即体验