Suppr超能文献

肠微生物群谱在腺瘤和结直肠癌中的改变。

Alterations of Gut Mycobiota Profiles in Adenoma and Colorectal Cancer.

机构信息

Diagnostic and Treatment Center for Refractory Diseases of Abdomen Surgery, Department of General Surgery, Shanghai Tenth People's Hospital, Tongji University School of Medicine, Shanghai, China.

Department of Pediatrics, Shanghai Tenth People's Hospital, Tongji University School of Medicine, Shanghai, China.

出版信息

Front Cell Infect Microbiol. 2022 Feb 24;12:839435. doi: 10.3389/fcimb.2022.839435. eCollection 2022.

Abstract

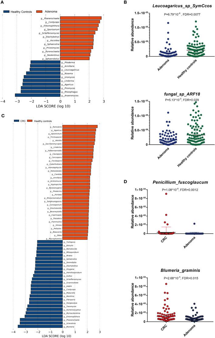
Accumulating evidence indicates that gut microbiota dysbiosis contributes to colorectal cancer and adenoma. However, a few studies revealed the altered gut mycobiota architecture in colorectal cancer. The present study characterized the gut mycobiota profiles in adenoma and colorectal cancer patients by metagenomic sequencing. increased, while and significantly decreased in adenoma. , , and were the top 3 fungi that were significantly enriched in colorectal cancer, while , , and were dominant in the healthy controls. Thirteen fungi, ranked as critical biomarkers in diagnosing colorectal cancer, showed positive associations among all samples. and showed the most significant association within CRC. The values of area under the receiver-operating characteristics curve (AUROC) of selected 13 mycobiota were 0.926 in the training model and 0.757 in the 10-fold validation model. Our study provided a reliable investigation of the alterations of gut mycobiota in the development of colorectal cancer and established a convincing diagnostic model for colorectal cancer, which might improve the treatment strategy for colorectal cancer in the future.

摘要

越来越多的证据表明,肠道微生物失调与结直肠癌和腺瘤的发生有关。然而,少数研究揭示了结直肠癌中肠道真菌群结构的改变。本研究通过宏基因组测序对腺瘤和结直肠癌患者的肠道真菌群谱进行了特征分析。在腺瘤中, 增加,而 和 显著减少。 、 和 是结直肠癌中丰度最高的前 3 种真菌,而 、 和 则在健康对照组中占主导地位。在所有样本中,13 种被列为结直肠癌诊断的关键生物标志物的真菌呈正相关。 和 在 CRC 中表现出最显著的相关性。在训练模型中,所选 13 种真菌的接受者操作特征曲线(AUROC)值为 0.926,在 10 倍验证模型中为 0.757。本研究可靠地调查了结直肠癌发生过程中肠道真菌群的变化,并建立了一个令人信服的结直肠癌诊断模型,这可能有助于改善结直肠癌的治疗策略。

https://cdn.ncbi.nlm.nih.gov/pmc/blobs/f622/8908310/ed5cdbc91fd5/fcimb-12-839435-g001.jpg

文献AI研究员

20分钟写一篇综述,助力文献阅读效率提升50倍。

立即体验

用中文搜PubMed

大模型驱动的PubMed中文搜索引擎

马上搜索

文档翻译

学术文献翻译模型,支持多种主流文档格式。

立即体验