Suppr超能文献

通过将转录组关联研究与化学-基因相互作用分析相结合,鉴定与初潮年龄相关的环境内分泌干扰物。

Identifying Environmental Endocrine Disruptors Associated With the Age at Menarche by Integrating a Transcriptome-Wide Association Study With Chemical-Gene-Interaction Analysis.

机构信息

Department of Pediatrics, The Second Affiliated Hospital of Xi'an Jiao Tong University, Xi'an, China.

Department of Joint Surgery, HongHui Hospital, Xi'an Jiao Tong University, Xi'an, China.

出版信息

Front Endocrinol (Lausanne). 2022 Feb 24;13:836527. doi: 10.3389/fendo.2022.836527. eCollection 2022.

Abstract

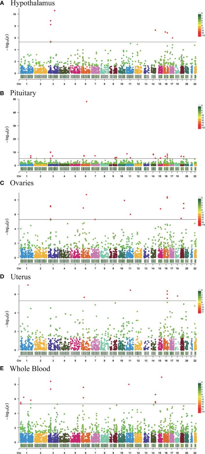
Menarche is the first occurrence of menstrual bleeding and one of the most important events of female puberty. Alarmingly, over the last several decades, the mean age at menarche (AAM) has decreased. Environmental endocrine disruptors (EEDs) are chemicals that may interfere with the endocrine system, resulting in adverse developmental, immunological, neurological, and reproductive effects in humans. Thus, the effects of EEDs on fertility and reproduction are growing concerns in modern societies. In this study, we aimed to determine the influence of genetic and environmental factors on AAM. We used data from an AAM genome-wide association study of 329,345 women to conduct a transcriptome-wide association study (TWAS) with FUSION software. As references, we determined the gene-expression levels in the hypothalamus, pituitary gland, ovaries, uterus, and whole blood. We performed Gene Ontology and Kyoto Encyclopedia of Genes and Genomes enrichment analyses using the significantly dysregulated genes identified by the TWAS. Using the STRING database, we also generated a protein-protein-interaction network to analyze common AAM-specific genes identified by the TWAS with different tissues. We performed chemical-related gene set enrichment analysis (CGSEA) and identified significant TWAS genes to uncover relationships between different chemicals and AAM. The TWAS identified 9,848 genes; among these, 1580 genes were significant ( < 0.05), and 11 genes were significant among the hypothalamus, pituitary, ovary, uterus, and whole blood. CGSEA identified 1,634 chemicals, including 120 chemicals significantly correlated with AAM. In summary, we performed a TWAS (for genetic factors) and CGSEA (for environmental factors) focusing on AAM and identified several AAM-associated genes and EEDs. The results of this study expand our understanding of genetic and environmental factors related to the onset of female puberty.

摘要

初潮是月经出血的首次出现,也是女性青春期最重要的事件之一。令人震惊的是,在过去几十年中,初潮年龄(AAM)的平均值一直在下降。环境内分泌干扰物(EEDs)是可能干扰内分泌系统的化学物质,导致人类出现不良的发育、免疫、神经和生殖影响。因此,EEDs 对生育和生殖的影响是现代社会日益关注的问题。在这项研究中,我们旨在确定遗传和环境因素对 AAM 的影响。我们使用了 329,345 名女性初潮全基因组关联研究的数据,使用 FUSION 软件进行了转录组全关联研究(TWAS)。作为参考,我们确定了下丘脑、垂体、卵巢、子宫和全血中的基因表达水平。我们使用显著失调的基因进行了基因本体论和京都基因与基因组百科全书富集分析 TWAS 分析。使用 STRING 数据库,我们还生成了一个蛋白质-蛋白质相互作用网络,以分析 TWAS 与不同组织中鉴定的常见 AAM 特异性基因。我们进行了化学相关基因集富集分析(CGSEA),并鉴定了显著的 TWAS 基因,以揭示不同化学物质与 AAM 之间的关系。TWAS 鉴定了 9848 个基因;其中 1580 个基因是显著的(<0.05),11 个基因在下丘脑、垂体、卵巢、子宫和全血中是显著的。CGSEA 鉴定了 1634 种化学物质,包括 120 种与 AAM 显著相关的化学物质。总之,我们进行了 TWAS(遗传因素)和 CGSEA(环境因素),重点关注 AAM,并鉴定了几个与 AAM 相关的基因和 EEDs。这项研究的结果扩展了我们对与女性青春期开始相关的遗传和环境因素的理解。

https://cdn.ncbi.nlm.nih.gov/pmc/blobs/5f23/8907571/9b3a059ed967/fendo-13-836527-g001.jpg

文献AI研究员

20分钟写一篇综述,助力文献阅读效率提升50倍。

立即体验

用中文搜PubMed

大模型驱动的PubMed中文搜索引擎

马上搜索

文档翻译

学术文献翻译模型,支持多种主流文档格式。

立即体验