Suppr超能文献

硫酸乙酰肝素蛋白聚糖代谢失调促进尤因肉瘤肿瘤生长。

Dysregulated heparan sulfate proteoglycan metabolism promotes Ewing sarcoma tumor growth.

作者信息

Vasileva Elena, Warren Mikako, Triche Timothy J, Amatruda James F

机构信息

Cancer and Blood Disease Institute, Children's Hospital Los Angeles, Los Angeles, United States.

Division of Pathology and Laboratory Medicine, Children's Hospital Los Angeles, Los Angeles, United States.

出版信息

Elife. 2022 Mar 14;11:e69734. doi: 10.7554/eLife.69734.

Abstract

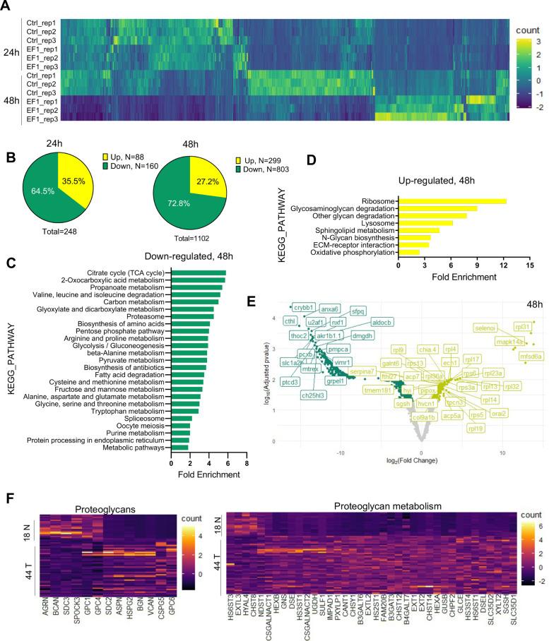
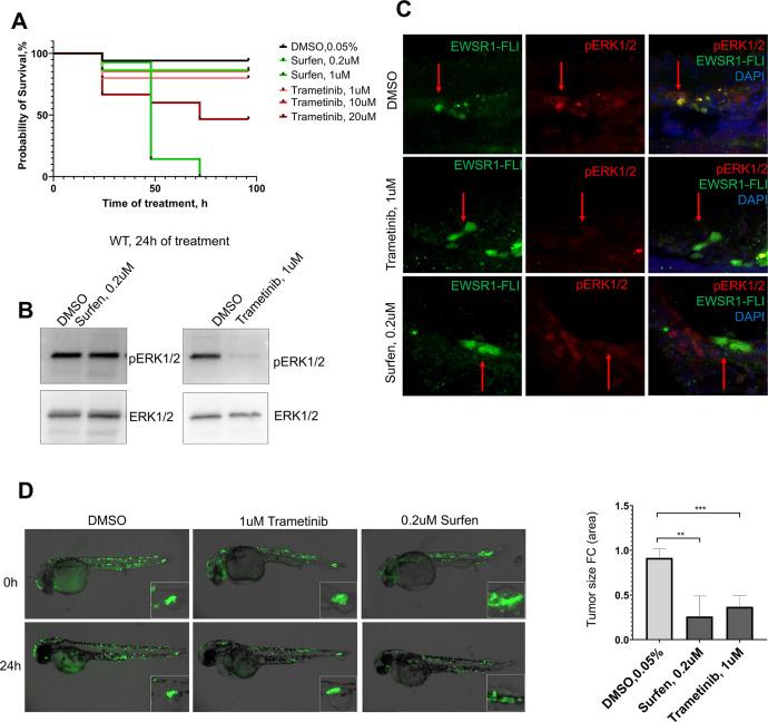
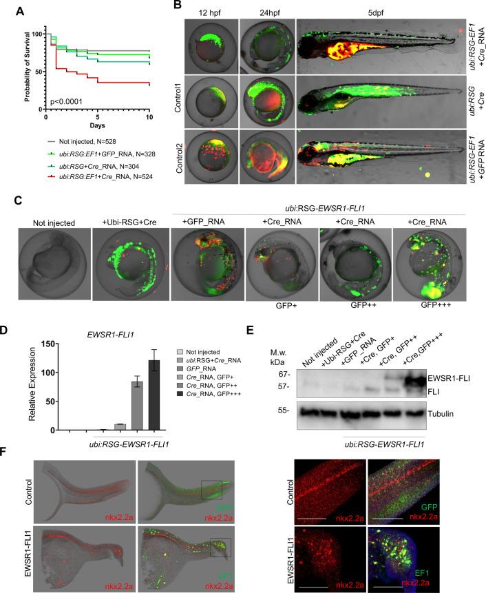
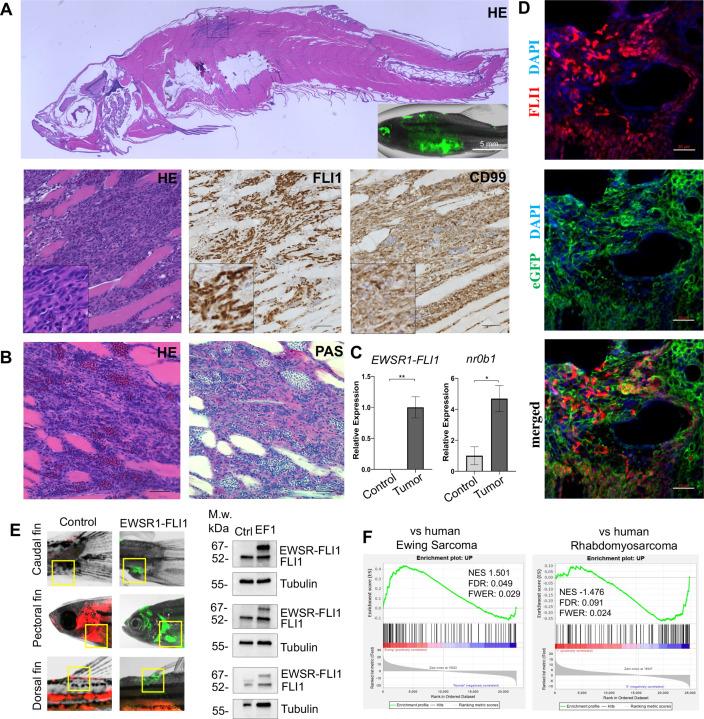
The Ewing sarcoma family of tumors is a group of malignant small round blue cell tumors (SRBCTs) that affect children, adolescents, and young adults. The tumors are characterized by reciprocal chromosomal translocations that generate chimeric fusion oncogenes, the most common of which is EWSR1-FLI1. Survival is extremely poor for patients with metastatic or relapsed disease, and no molecularly targeted therapy for this disease currently exists. The absence of a reliable genetic animal model of Ewing sarcoma has impaired investigation of tumor cell/microenvironmental interactions in vivo. We have developed a new genetic model of Ewing sarcoma based on Cre-inducible expression of human in wild-type zebrafish, which causes rapid onset of SRBCTs at high penetrance. The tumors express canonical EWSR1-FLI1 target genes and stain for known Ewing sarcoma markers including CD99. Growth of tumors is associated with activation of the MAPK/ERK pathway, which we link to dysregulated extracellular matrix metabolism in general and heparan sulfate proteoglycan catabolism in particular. Targeting heparan sulfate proteoglycans with the specific heparan sulfate antagonist Surfen reduces ERK1/2 signaling and decreases tumorigenicity of Ewing sarcoma cells in vitro and in vivo. These results highlight the important role of the extracellular matrix in Ewing sarcoma tumor growth and the potential of agents targeting proteoglycan metabolism as novel therapies for this disease.

摘要

尤因肉瘤家族性肿瘤是一组影响儿童、青少年和年轻成年人的恶性小圆蓝细胞肿瘤(SRBCT)。这些肿瘤的特征是相互的染色体易位,产生嵌合融合致癌基因,其中最常见的是EWSR1-FLI1。转移性或复发性疾病患者的生存率极低,目前尚无针对该疾病的分子靶向治疗方法。尤因肉瘤缺乏可靠的遗传动物模型,这阻碍了对体内肿瘤细胞/微环境相互作用的研究。我们基于在野生型斑马鱼中通过Cre诱导表达人 开发了一种新的尤因肉瘤遗传模型,该模型可导致高 penetrance 下SRBCT的快速发生。肿瘤表达典型的EWSR1-FLI1靶基因,并对包括CD99在内的已知尤因肉瘤标志物进行染色。肿瘤的生长与MAPK/ERK途径的激活有关,我们将其与一般的细胞外基质代谢失调,特别是硫酸乙酰肝素蛋白聚糖分解代谢失调联系起来。用特异性硫酸乙酰肝素拮抗剂Surfen靶向硫酸乙酰肝素蛋白聚糖可降低ERK1/2信号传导,并在体外和体内降低尤因肉瘤细胞的致瘤性。这些结果突出了细胞外基质在尤因肉瘤肿瘤生长中的重要作用,以及靶向蛋白聚糖代谢的药物作为该疾病新疗法的潜力。

https://cdn.ncbi.nlm.nih.gov/pmc/blobs/25b9/8942468/a5e8ec043788/elife-69734-fig1.jpg

文献AI研究员

20分钟写一篇综述,助力文献阅读效率提升50倍。

立即体验

用中文搜PubMed

大模型驱动的PubMed中文搜索引擎

马上搜索

文档翻译

学术文献翻译模型,支持多种主流文档格式。

立即体验