Suppr超能文献

肠道微生物组成随年龄的变化及其与大鼠肠道炎症的相关性。

Changes in gut microbiota composition with age and correlations with gut inflammation in rats.

机构信息

Institute of Environmental Biology and Life Support Technology, School of Biological Science and Medical Engineering, Beihang University, Beijing, China.

State Key Laboratory of Software Development Environment, Beihang University, Beijing, China.

出版信息

PLoS One. 2022 Mar 15;17(3):e0265430. doi: 10.1371/journal.pone.0265430. eCollection 2022.

Abstract

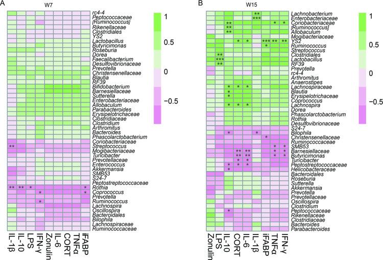
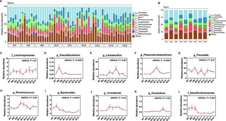
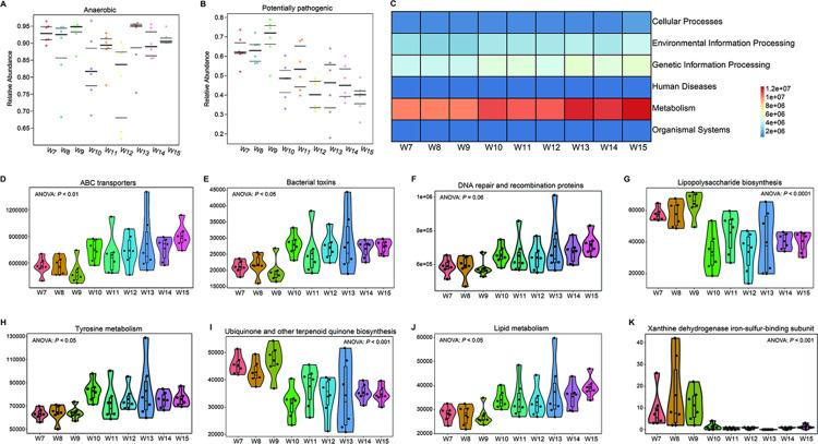
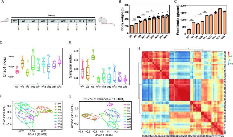
Increasing evidences indicate that gut microbiota composition is associated with multiple inflammatory diseases. However, little is known about how gut microbiota changes with age and correlations with gut inflammation at sexual maturity stage of healthy individuals. Elucidating the dynamic changes of gut microbiota in healthy individuals at the sexual maturity stage and correlations with gut inflammation can provide clues for early risk assessment of gut diseases at the sexual maturity stage. Here, the shift in gut bacteria and its relationship with gut inflammation at the sexual maturity stage were explored. Sprague-Dawley rats at the sexual maturity stage were used in this study. 16S rRNA gene sequencing was performed to decipher gut bacteria shifts from the 7th week to the 9th week, and enzyme-linked immunosorbent assay (ELISA) was used to measure gut inflammation and gut barrier permeability. We found an increase in bacterial richness with age and a decrease in bacterial diversity with age. The gut bacteria were primarily dominated by the phyla Firmicutes and Bacteroides and the genus Prevotella. The relative abundance of Firmicutes increased with age, and the relative abundance of Bacteroides decreased with age. There was a positive correlation between body weight and the Firmicutes:Bacteroides ratio. More and more gut microbiota participated in the host gut inflammation and barrier permeability regulation with age. Ruminococcus was the only gut bacteria participated in gut inflammation and barrier permeability regulation both in the 7th week and the 15th week. These results provide a better understanding of the relationship between gut bacteria and gut inflammation in sexually mature rats and show that Ruminococcus may be a potential indicator for early risk assessment of gut inflammation.

摘要

越来越多的证据表明,肠道微生物群落的组成与多种炎症性疾病有关。然而,人们对于肠道微生物群落如何随年龄变化以及与健康个体性成熟阶段的肠道炎症的相关性知之甚少。阐明健康个体在性成熟阶段肠道微生物群落的动态变化及其与肠道炎症的相关性,可为性成熟阶段肠道疾病的早期风险评估提供线索。本研究旨在探讨健康个体在性成熟阶段肠道细菌的变化及其与肠道炎症的关系。选用性成熟阶段的 Sprague-Dawley 大鼠进行研究。通过 16S rRNA 基因测序来解析从第 7 周到第 9 周肠道细菌的变化,采用酶联免疫吸附测定法(ELISA)来测量肠道炎症和肠道屏障通透性。我们发现细菌丰富度随年龄增加而增加,细菌多样性随年龄增加而降低。肠道细菌主要以厚壁菌门和拟杆菌门以及普雷沃氏菌属为主。厚壁菌门的相对丰度随年龄增加而增加,拟杆菌门的相对丰度随年龄增加而减少。体重与厚壁菌门:拟杆菌门比值呈正相关。随着年龄的增长,越来越多的肠道微生物群参与宿主肠道炎症和屏障通透性的调节。瘤胃球菌是唯一一种在第 7 周和第 15 周都参与肠道炎症和屏障通透性调节的肠道细菌。这些结果有助于更好地理解性成熟大鼠肠道细菌与肠道炎症之间的关系,并表明瘤胃球菌可能是肠道炎症早期风险评估的潜在指标。

https://cdn.ncbi.nlm.nih.gov/pmc/blobs/c58c/8923432/17aed9d2103c/pone.0265430.g001.jpg

文献AI研究员

20分钟写一篇综述,助力文献阅读效率提升50倍。

立即体验

用中文搜PubMed

大模型驱动的PubMed中文搜索引擎

马上搜索

文档翻译

学术文献翻译模型,支持多种主流文档格式。

立即体验