Suppr超能文献

谷氧还蛋白 2 的线粒体耗竭导致小鼠代谢功能障碍相关脂肪性肝病。

Mitochondrial depletion of glutaredoxin 2 induces metabolic dysfunction-associated fatty liver disease in mice.

机构信息

Department of Biomedical Sciences, University of Padova, 35131, Padova, Italy.

Department of Medicine, University of Padova, 35121, Padova, Italy.

出版信息

Redox Biol. 2022 May;51:102277. doi: 10.1016/j.redox.2022.102277. Epub 2022 Mar 2.

Abstract

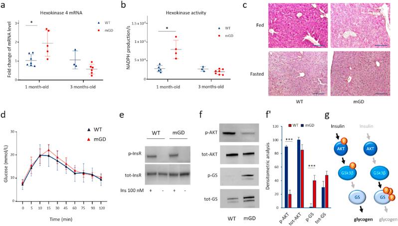
Glutaredoxin 2 (Grx2) is a glutathione-dependent oxidoreductase that facilitates glutathionylation/de-glutathionylation of target proteins. The main variants of Grx2 are the mitochondrial Grx2a and the cytosolic Grx2c. The aim of this study was to investigate the specific role of mitochondrial Grx2 in vivo using a mitochondrial Grx2 depleted (mGD) mouse model. mGD mice displayed an altered mitochondrial morphology and functioning. Furthermore, the lack of Grx2 in the mitochondrial compartment is responsible for increased blood lipid levels under a normal diet, a metabolic dysfunction-associated fatty liver disease (MAFLD) phenotype and a decreased glycogen storage capacity. In addition, depleting Grx2a leads to an alteration in abundance and in glutathionylation pattern of different mitochondrial enzymes, highlighting the selective role of Grx2 in the regulation of metabolic pathways. Overall, our findings identify the involvement of mitochondrial Grx2a in the regulation of cell metabolism and highlight a previously unknown association between Grx2 and MAFLD.

摘要

谷氧还蛋白 2(Grx2)是一种依赖于谷胱甘肽的氧化还原酶,可促进靶蛋白的谷胱甘肽化/去谷胱甘肽化。Grx2 的主要变体是线粒体 Grx2a 和胞质 Grx2c。本研究旨在使用线粒体 Grx2 耗竭(mGD)小鼠模型研究线粒体 Grx2 在体内的特定作用。mGD 小鼠显示出线粒体形态和功能的改变。此外,线粒体区室中缺乏 Grx2 导致正常饮食下血脂水平升高、代谢功能障碍相关脂肪性肝病(MAFLD)表型和糖原储存能力下降。此外,Grx2a 的耗竭导致不同线粒体酶的丰度和谷胱甘肽化模式发生改变,突出了 Grx2 在调节代谢途径中的选择性作用。总的来说,我们的研究结果表明,线粒体 Grx2a 参与了细胞代谢的调节,并强调了 Grx2 与 MAFLD 之间以前未知的关联。

https://cdn.ncbi.nlm.nih.gov/pmc/blobs/79df/8921303/22ced3bccf49/ga1.jpg

文献AI研究员

20分钟写一篇综述,助力文献阅读效率提升50倍。

立即体验

用中文搜PubMed

大模型驱动的PubMed中文搜索引擎

马上搜索

文档翻译

学术文献翻译模型,支持多种主流文档格式。

立即体验