Suppr超能文献

姜黄素掺入的3D生物打印甲基丙烯酰化明胶水凝胶可减少活性氧诱导的脂肪干细胞凋亡,并提高在糖尿病伤口中的植入存活率。

Curcumin-incorporated 3D bioprinting gelatin methacryloyl hydrogel reduces reactive oxygen species-induced adipose-derived stem cell apoptosis and improves implanting survival in diabetic wounds.

作者信息

Xia Sizhan, Weng Tingting, Jin Ronghua, Yang Min, Yu Meirong, Zhang Wei, Wang Xingang, Han Chunmao

机构信息

Department of Burns and Wound Care Center, Second Affiliated Hospital of Zhejiang University College of Medicine, Hangzhou 310000, China.

Clinical Research Center, The Second Affiliated Hospital of Zhejiang University College of Medicine, Hangzhou 310000, China.

出版信息

Burns Trauma. 2022 Mar 14;10:tkac001. doi: 10.1093/burnst/tkac001. eCollection 2022.

Abstract

BACKGROUND

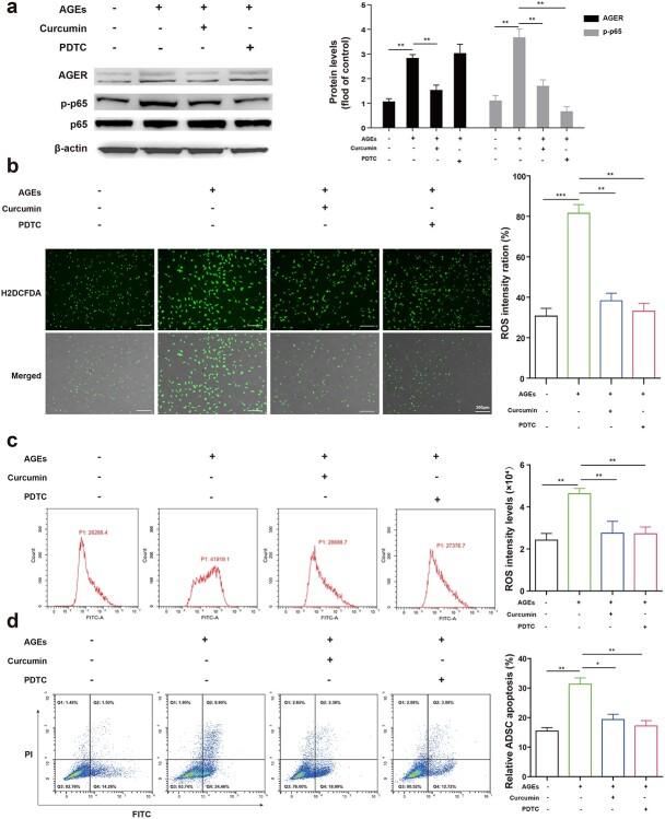
Gelatin methacryloyl (GelMA) hydrogels loaded with stem cells have proved to be an effective clinical treatment for wound healing. Advanced glycation end product (AGE), interacting with its particular receptor (AGER), gives rise to reactive oxygen species (ROS) and apoptosis. Curcumin (Cur) has excellent antioxidant activity and regulates intracellular ROS production and apoptosis. In this study, we developed a Cur-incorporated 3D-printed GelMA to insert into adipose-derived stem cells (ADSCs) and applied it to diabetic wounds.

METHODS

GelMA hydrogels with Cur were fabricated and their effects on ADSCs were investigated. We used structural characterization, western blot, ROS and apoptosis assay to evaluate the antioxidant and anti-apoptotic activity, and assessed the wound healing effects to investigate the mechanism underlying regulation of apoptosis by Cur via the AGE/AGER/nuclear factor-κB (NF-κB) p65 pathway.

RESULTS

A 10% GelMA scaffold exhibited appropriate mechanical properties and biocompatibility for ADSCs. The circular mesh structure demonstrated printability of 10% GelMA and Cur-GelMA bioinks. The incorporation of Cur into the 10% GelMA hydrogel showed an inhibitory effect on AGEs/AGER/NF-κB p65-induced ROS generation and ADSC apoptosis. Furthermore, Cur-GelMA scaffold promoted cell survival and expedited diabetic wound healing.

CONCLUSIONS

The incorporation of Cur improved the antioxidant activity of 3D-printed GelMA hydrogel and mitigated AGE/AGER/p65 axis-induced ROS and apoptosis in ADSCs. The effects of scaffolds on wound healing suggested that Cur/GelMA-ADSC hydrogel could be an effective biological material for accelerating wound healing.

摘要

背景

负载干细胞的甲基丙烯酰化明胶(GelMA)水凝胶已被证明是一种有效的伤口愈合临床治疗方法。晚期糖基化终产物(AGE)与其特定受体(AGER)相互作用,产生活性氧(ROS)并引发细胞凋亡。姜黄素(Cur)具有出色的抗氧化活性,可调节细胞内ROS的产生和细胞凋亡。在本研究中,我们开发了一种掺入Cur的3D打印GelMA,将其植入脂肪来源干细胞(ADSC)中,并将其应用于糖尿病伤口。

方法

制备了含Cur的GelMA水凝胶,并研究了其对ADSC的影响。我们使用结构表征、蛋白质印迹、ROS和细胞凋亡检测来评估抗氧化和抗凋亡活性,并评估伤口愈合效果,以研究Cur通过AGE/AGER/核因子-κB(NF-κB)p65途径调节细胞凋亡的潜在机制。

结果

10%的GelMA支架对ADSC表现出合适的力学性能和生物相容性。圆形网状结构证明了10%的GelMA和Cur-GelMA生物墨水的可打印性。将Cur掺入10%的GelMA水凝胶中,对AGEs/AGER/NF-κB p65诱导的ROS生成和ADSC凋亡具有抑制作用。此外,Cur-GelMA支架促进了细胞存活并加速了糖尿病伤口愈合。

结论

Cur的掺入提高了3D打印GelMA水凝胶的抗氧化活性,并减轻了ADSC中AGE/AGER/p65轴诱导的ROS和细胞凋亡。支架对伤口愈合的作用表明,Cur/GelMA-ADSC水凝胶可能是一种加速伤口愈合的有效生物材料。

https://cdn.ncbi.nlm.nih.gov/pmc/blobs/7214/8918758/bfcbe44525c5/tkac001f1.jpg

文献AI研究员

20分钟写一篇综述,助力文献阅读效率提升50倍。

立即体验

用中文搜PubMed

大模型驱动的PubMed中文搜索引擎

马上搜索

文档翻译

学术文献翻译模型,支持多种主流文档格式。

立即体验