Suppr超能文献

针对登革热疾病的宿主导向治疗靶向 Annexin A1-FPR2/ALX 通路。

Targeting the Annexin A1-FPR2/ALX pathway for host-directed therapy in dengue disease.

机构信息

Department of Morphology, Institute of Biological Sciences, Universidade Federal de Minas Gerais, Belo Horizonte, Brazil.

Department of Biochemistry and Immunology, Institute of Biological Sciences, Universidade Federal de Minas Gerais, Belo Horizonte, Brazil.

出版信息

Elife. 2022 Mar 16;11:e73853. doi: 10.7554/eLife.73853.

Abstract

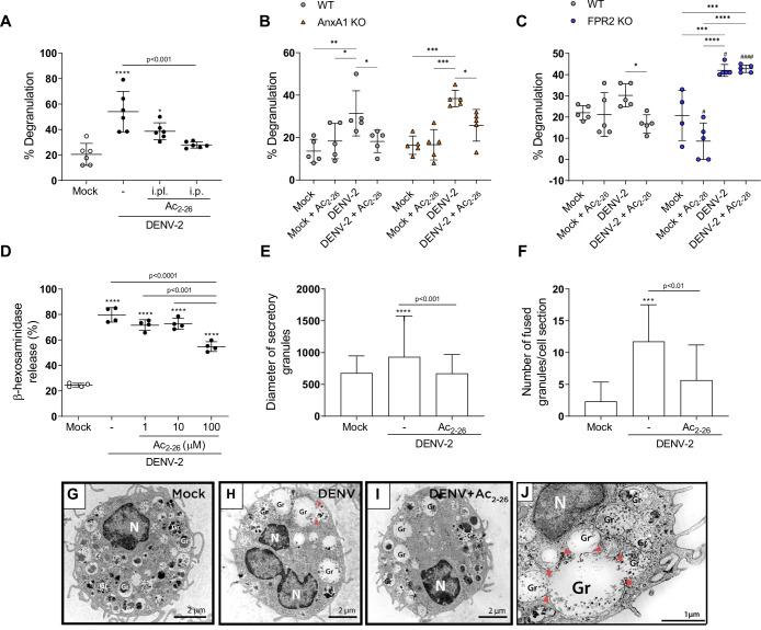
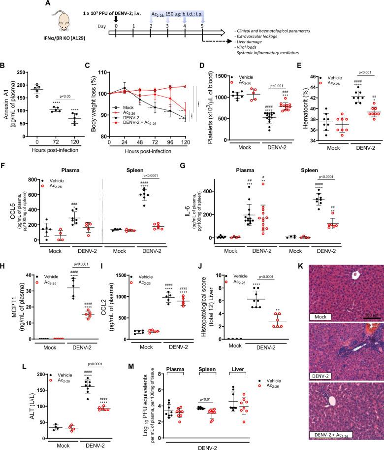
Host immune responses contribute to dengue's pathogenesis and severity, yet the possibility that failure in endogenous inflammation resolution pathways could characterise the disease has not been contemplated. The pro-resolving protein Annexin A1 (AnxA1) is known to counterbalance overexuberant inflammation and mast cell (MC) activation. We hypothesised that inadequate AnxA1 engagement underlies the cytokine storm and vascular pathologies associated with dengue disease. Levels of AnxA1 were examined in the plasma of dengue patients and infected mice. Immunocompetent, interferon (alpha and beta) receptor one knockout (KO), AnxA1 KO, and formyl peptide receptor 2 (FPR2) KO mice were infected with (DENV) and treated with the AnxA1 mimetic peptide Ac for analysis. In addition, the effect of Ac on DENV-induced MC degranulation was assessed in vitro and in vivo. We observed that circulating levels of AnxA1 were reduced in dengue patients and DENV-infected mice. Whilst the absence of AnxA1 or its receptor FPR2 aggravated illness in infected mice, treatment with AnxA1 agonistic peptide attenuated disease manifestationsatteanuated the symptoms of the disease. Both clinical outcomes were attributed to modulation of DENV-mediated viral load-independent MC degranulation. We have thereby identified that altered levels of the pro-resolving mediator AnxA1 are of pathological relevance in DENV infection, suggesting FPR2/ALX agonists as a therapeutic target for dengue disease.

摘要

宿主免疫反应有助于登革热的发病机制和严重程度,但尚未考虑到内源性炎症解决途径失效可能是该疾病的特征。已知促解决蛋白 Annexin A1(AnxA1)能够平衡过度的炎症和肥大细胞(MC)活化。我们假设,不足的 AnxA1 结合是与登革热疾病相关的细胞因子风暴和血管病理学的基础。我们检查了登革热患者和感染小鼠血浆中的 AnxA1 水平。使用免疫功能正常、干扰素(α和β)受体 1 敲除(KO)、AnxA1 KO 和甲酰肽受体 2(FPR2)KO 小鼠感染(DENV),并用 AnxA1 模拟肽 Ac 进行治疗以进行分析。此外,还评估了 Ac 对 DENV 诱导的 MC 脱颗粒的体外和体内作用。我们观察到,登革热患者和 DENV 感染小鼠的循环 AnxA1 水平降低。虽然缺乏 AnxA1 或其受体 FPR2 会加重感染小鼠的疾病,但用 AnxA1 激动肽治疗可减轻疾病症状。这两种临床结果都归因于调节 DENV 介导的与病毒载量无关的 MC 脱颗粒。因此,我们已经确定,在 DENV 感染中,改变的促解决介质 AnxA1 水平具有病理相关性,这表明 FPR2/ALX 激动剂是登革热疾病的治疗靶点。

https://cdn.ncbi.nlm.nih.gov/pmc/blobs/a314/8959599/71ea8aa2be1e/elife-73853-fig1.jpg

文献AI研究员

20分钟写一篇综述,助力文献阅读效率提升50倍。

立即体验

用中文搜PubMed

大模型驱动的PubMed中文搜索引擎

马上搜索

文档翻译

学术文献翻译模型,支持多种主流文档格式。

立即体验