Suppr超能文献

从靶向敲除计划中鉴定和表征导致耳聋的自发突变。

Identification and characterisation of spontaneous mutations causing deafness from a targeted knockout programme.

机构信息

Wolfson Centre for Age-Related Diseases, King's College London, London, SE1 1UL, England.

Wellcome Sanger Institute, Hinxton, CB10 1SA, England.

出版信息

BMC Biol. 2022 Mar 17;20(1):67. doi: 10.1186/s12915-022-01257-8.

Abstract

BACKGROUND

Mice carrying targeted mutations are important for investigating gene function and the role of genes in disease, but off-target mutagenic effects associated with the processes of generating targeted alleles, for instance using Crispr, and culturing embryonic stem cells, offer opportunities for spontaneous mutations to arise. Identifying spontaneous mutations relies on the detection of phenotypes segregating independently of targeted alleles, and having a broad estimate of the level of mutations generated by intensive breeding programmes is difficult given that many phenotypes are easy to miss if not specifically looked for. Here we present data from a large, targeted knockout programme in which mice were analysed through a phenotyping pipeline. Such spontaneous mutations segregating within mutant lines may confound phenotypic analyses, highlighting the importance of record-keeping and maintaining correct pedigrees.

RESULTS

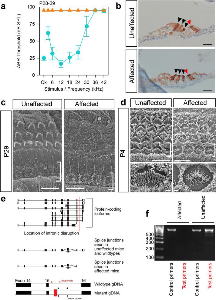
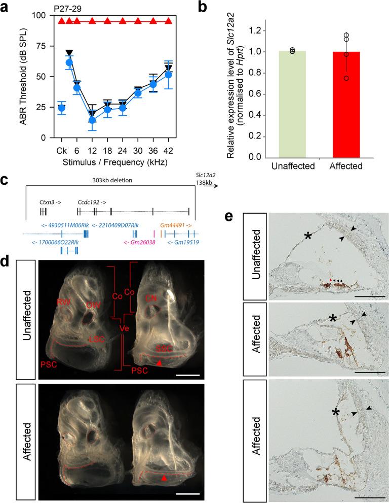
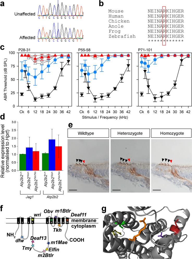
Twenty-five lines out of 1311 displayed different deafness phenotypes that did not segregate with the targeted allele. We observed a variety of phenotypes by Auditory Brainstem Response (ABR) and behavioural assessment and isolated eight lines showing early-onset severe progressive hearing loss, later-onset progressive hearing loss, low frequency hearing loss, or complete deafness, with vestibular dysfunction. The causative mutations identified include deletions, insertions, and point mutations, some of which involve new genes not previously associated with deafness while others are new alleles of genes known to underlie hearing loss. Two of the latter show a phenotype much reduced in severity compared to other mutant alleles of the same gene. We investigated the ES cells from which these lines were derived and determined that only one of the 8 mutations could have arisen in the ES cell, and in that case, only after targeting. Instead, most of the non-segregating mutations appear to have occurred during breeding of mutant mice. In one case, the mutation arose within the wildtype colony used for expanding mutant lines.

CONCLUSIONS

Our data show that spontaneous mutations with observable effects on phenotype are a common side effect of intensive breeding programmes, including those underlying targeted mutation programmes. Such spontaneous mutations segregating within mutant lines may confound phenotypic analyses, highlighting the importance of record-keeping and maintaining correct pedigrees.

摘要

背景

携带靶向突变的小鼠对于研究基因功能和基因在疾病中的作用非常重要,但在生成靶向等位基因的过程中,例如使用 Crispr 和培养胚胎干细胞,会产生脱靶诱变效应,从而为自发突变提供机会。自发突变的识别依赖于与靶向等位基因无关的表型分离的检测,如果不专门寻找,许多表型很容易被忽略,因此很难对密集繁殖计划产生的突变水平进行广泛估计。在这里,我们展示了来自一个大型靶向敲除计划的数据,其中对小鼠进行了表型分析。在突变系中分离出来的这种自发突变可能会混淆表型分析,这凸显了记录保存和维持正确血统的重要性。

结果

在 1311 条突变线中,有 25 条显示出与靶向等位基因不分离的不同耳聋表型。我们通过听觉脑干反应(ABR)和行为评估观察到多种表型,并分离出 8 条显示早期严重进行性听力损失、后期进行性听力损失、低频听力损失或完全耳聋、伴有前庭功能障碍的线。鉴定出的致突变包括缺失、插入和点突变,其中一些涉及以前与耳聋无关的新基因,而另一些则是已知导致听力损失的基因的新等位基因。后者中的两个与同一基因的其他突变等位基因相比,表型明显减轻。我们研究了这些系起源的 ES 细胞,并确定只有 8 个突变中的一个可能是在 ES 细胞中产生的,而且只有在靶向之后。相反,大多数非分离突变似乎是在突变小鼠的繁殖过程中发生的。在一种情况下,突变发生在用于扩展突变系的野生型群体中。

结论

我们的数据表明,对表型有明显影响的自发突变是密集繁殖计划(包括靶向突变计划)的常见副作用。在突变系中分离出来的这种自发突变可能会混淆表型分析,这凸显了记录保存和维持正确血统的重要性。

https://cdn.ncbi.nlm.nih.gov/pmc/blobs/6f9d/8928630/5df3113aeac8/12915_2022_1257_Fig1_HTML.jpg

文献AI研究员

20分钟写一篇综述,助力文献阅读效率提升50倍。

立即体验

用中文搜PubMed

大模型驱动的PubMed中文搜索引擎

马上搜索

文档翻译

学术文献翻译模型,支持多种主流文档格式。

立即体验