Suppr超能文献

屏状核介导对应激诱导的焦虑反应的双向和可逆控制。

Claustrum mediates bidirectional and reversible control of stress-induced anxiety responses.

作者信息

Niu Misaki, Kasai Atsushi, Tanuma Masato, Seiriki Kaoru, Igarashi Hisato, Kuwaki Takahiro, Nagayasu Kazuki, Miyaji Keita, Ueno Hiroki, Tanabe Wataru, Seo Kei, Yokoyama Rei, Ohkubo Jin, Ago Yukio, Hayashida Misuzu, Inoue Ken-Ichi, Takada Masahiko, Yamaguchi Shun, Nakazawa Takanobu, Kaneko Shuji, Okuno Hiroyuki, Yamanaka Akihiro, Hashimoto Hitoshi

机构信息

Laboratory of Molecular Neuropharmacology, Graduate School of Pharmaceutical Sciences, Osaka University, Osaka, Japan.

Institute for Transdisciplinary Graduate Degree Programs, Osaka University, Osaka, Japan.

出版信息

Sci Adv. 2022 Mar 18;8(11):eabi6375. doi: 10.1126/sciadv.abi6375.

Abstract

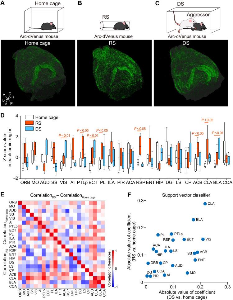
The processing of stress responses involves brain-wide communication among cortical and subcortical regions; however, the underlying mechanisms remain elusive. Here, we show that the claustrum (CLA) is crucial for the control of stress-induced anxiety-related behaviors. A combined approach using brain activation mapping and machine learning showed that the CLA activation serves as a reliable marker of exposure to acute stressors. In TRAP2 mice, which allow activity-dependent genetic labeling, chemogenetic activation of the CLA neuronal ensemble tagged by acute social defeat stress (DS) elicited anxiety-related behaviors, whereas silencing of the CLA ensemble attenuated DS-induced anxiety-related behaviors. Moreover, the CLA received strong input from DS-activated basolateral amygdala neurons, and its circuit-selective optogenetic photostimulation temporarily elicited anxiety-related behaviors. Last, silencing of the CLA ensemble during stress exposure increased resistance to chronic DS. The CLA thus bidirectionally controls stress-induced emotional responses, and its inactivation can serve as a preventative strategy to increase stress resilience.

摘要

应激反应的处理涉及大脑皮层和皮层下区域之间的全脑通信;然而,其潜在机制仍然难以捉摸。在这里,我们表明屏状核(CLA)对于控制应激诱导的焦虑相关行为至关重要。一种结合脑激活映射和机器学习的方法表明,CLA激活可作为暴露于急性应激源的可靠标志物。在允许活动依赖型基因标记的TRAP2小鼠中,由急性社会挫败应激(DS)标记的CLA神经元群的化学遗传激活引发了焦虑相关行为,而CLA群的沉默则减弱了DS诱导的焦虑相关行为。此外,CLA从DS激活的基底外侧杏仁核神经元接收强烈输入,并且其电路选择性光遗传学光刺激暂时引发了焦虑相关行为。最后,在应激暴露期间CLA群的沉默增加了对慢性DS的抵抗力。因此,CLA双向控制应激诱导的情绪反应,并且其失活可以作为增加应激恢复力的预防策略。

https://cdn.ncbi.nlm.nih.gov/pmc/blobs/b779/8932664/1cfd8f411914/sciadv.abi6375-f1.jpg

文献AI研究员

20分钟写一篇综述,助力文献阅读效率提升50倍。

立即体验

用中文搜PubMed

大模型驱动的PubMed中文搜索引擎

马上搜索

文档翻译

学术文献翻译模型,支持多种主流文档格式。

立即体验