Suppr超能文献

前脂肪细胞标志物 ZFP423 的表达在分化良好型和去分化型脂肪肉瘤之间失调。

Expression of the preadipocyte marker ZFP423 is dysregulated between well-differentiated and dedifferentiated liposarcoma.

机构信息

Pennington Biomedical Research Center, Baton Rouge, Louisiana, 70808, USA.

Tulane University School of Medicine, New Orleans, Louisiana, 70118, USA.

出版信息

BMC Cancer. 2022 Mar 21;22(1):300. doi: 10.1186/s12885-022-09379-6.

Abstract

BACKGROUND

Well-differentiated and dedifferentiated liposarcomas are rare soft tissue tumors originating in adipose tissue that share genetic abnormalities but have significantly different metastatic potential. Dedifferentiated liposarcoma (DDLPS) is highly aggressive and has an overall 5-year survival rate of 30% as compared to 90% for well-differentiated liposarcoma (WDLPS). This discrepancy may be connected to their potential to form adipocytes, where WDLPS is adipogenic but DDLPS is adipogenic-impaired. Normal adipogenesis requires Zinc Finger Protein 423 (ZFP423), a transcriptional coregulator of Perixosome Proliferator Activated Receptor gamma (PPARG2) mRNA expression that defines committed preadipocytes. Expression of ZFP423 in preadipocytes is promoted by Seven-In-Absentia Homolog 2 (SIAH2)-mediated degradation of Zinc Finger Protein 521 (ZFP521). This study investigated the potential role of ZFP423, SIAH2 and ZFP521 in the adipogenic potential of WDLPS and DDLPS.

METHODS

Human WDLPS and DDLPS fresh and paraffin-embedded tissues were used to assess the gene and protein expression of proadipogenic regulators. In parallel, normal adipose tissue stromal cells along with WDLPS and DDLPS cell lines were cultured, genetically modified, and induced to undergo adipogenesis in vitro.

RESULTS

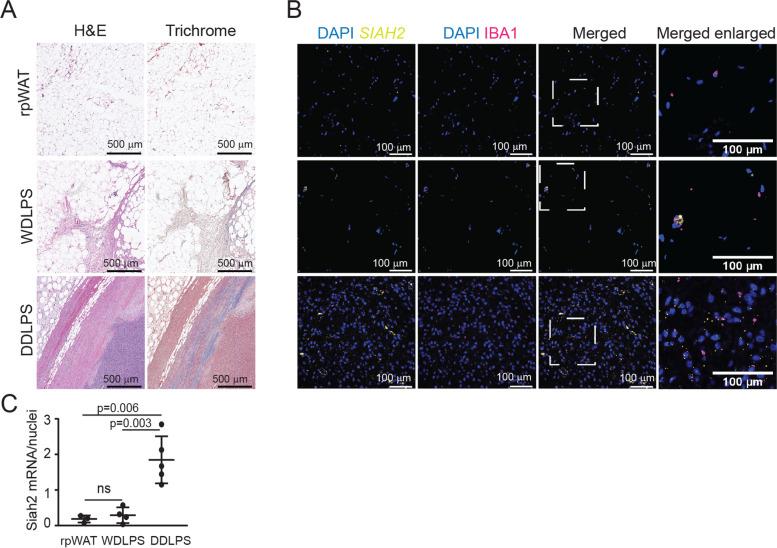
Impaired adipogenic potential in DDLPS was associated with reduced ZFP423 protein levels in parallel with reduced PPARG2 expression, potentially involving regulation of ZFP521. SIAH2 protein levels did not define a clear distinction related to adipogenesis in these liposarcomas. However, in primary tumor specimens, SIAH2 mRNA was consistently upregulated in DDLPS compared to WDLPS when assayed by fluorescence in situ hybridization or real-time PCR.

CONCLUSIONS

These data provide novel insights into ZFP423 expression in adipogenic regulation between WDLPS and DDLPS adipocytic tumor development. The data also introduces SIAH2 mRNA levels as a possible molecular marker to distinguish between WDLPS and DDLPS.

摘要

背景

高分化脂肪肉瘤和去分化脂肪肉瘤是起源于脂肪组织的罕见软组织肿瘤,它们具有遗传异常,但转移潜能显著不同。去分化脂肪肉瘤(DDLPS)侵袭性高,整体 5 年生存率为 30%,而高分化脂肪肉瘤(WDLPS)为 90%。这种差异可能与其形成脂肪细胞的能力有关,WDLPS 具有成脂性,而 DDLPS 则存在成脂缺陷。正常的脂肪生成需要锌指蛋白 423(ZFP423),它是过氧化物酶体增殖物激活受体γ(PPARG2)mRNA 表达的转录共调节因子,定义了定向的前脂肪细胞。前脂肪细胞中 ZFP423 的表达受 Seven-In-Absentia Homolog 2(SIAH2)介导的锌指蛋白 521(ZFP521)降解的促进。本研究探讨了 ZFP423、SIAH2 和 ZFP521 在 WDLPS 和 DDLPS 成脂潜能中的潜在作用。

方法

使用人 WDLPS 和 DDLPS 新鲜和石蜡包埋组织评估前脂肪生成调节剂的基因和蛋白表达。同时,培养正常脂肪组织基质细胞以及 WDLPS 和 DDLPS 细胞系,进行基因修饰,并在体外诱导其发生脂肪生成。

结果

DDLPS 的成脂潜能受损与 ZFP423 蛋白水平降低平行,同时 PPARG2 表达降低,这可能涉及 ZFP521 的调节。SIAH2 蛋白水平并不能明确区分这些脂肪肉瘤的脂肪生成。然而,在原发性肿瘤标本中,通过荧光原位杂交或实时 PCR 检测,DDLPS 中的 SIAH2 mRNA 水平始终高于 WDLPS。

结论

这些数据为 WDLPS 和 DDLPS 脂肪性肿瘤发展过程中 ZFP423 在脂肪生成调节中的表达提供了新的见解。这些数据还引入了 SIAH2 mRNA 水平作为区分 WDLPS 和 DDLPS 的可能分子标志物。

https://cdn.ncbi.nlm.nih.gov/pmc/blobs/cb34/8939188/5a7e42d7d834/12885_2022_9379_Fig1_HTML.jpg

文献AI研究员

20分钟写一篇综述,助力文献阅读效率提升50倍。

立即体验

用中文搜PubMed

大模型驱动的PubMed中文搜索引擎

马上搜索

文档翻译

学术文献翻译模型,支持多种主流文档格式。

立即体验