Suppr超能文献

游离脂肪酸处理小鼠着床前胚胎显示棕榈酸和油酸对自噬的影响相反。

Free fatty acid treatment of mouse preimplantation embryos demonstrates contrasting effects of palmitic acid and oleic acid on autophagy.

机构信息

Department of Obstetrics and Gynaecology, The University of Western Ontario, London, Ontario, Canada.

Department of Physiology and Pharmacology, The University of Western Ontario, London, Ontario, Canada.

出版信息

Am J Physiol Cell Physiol. 2022 May 1;322(5):C833-C848. doi: 10.1152/ajpcell.00414.2021. Epub 2022 Mar 23.

Abstract

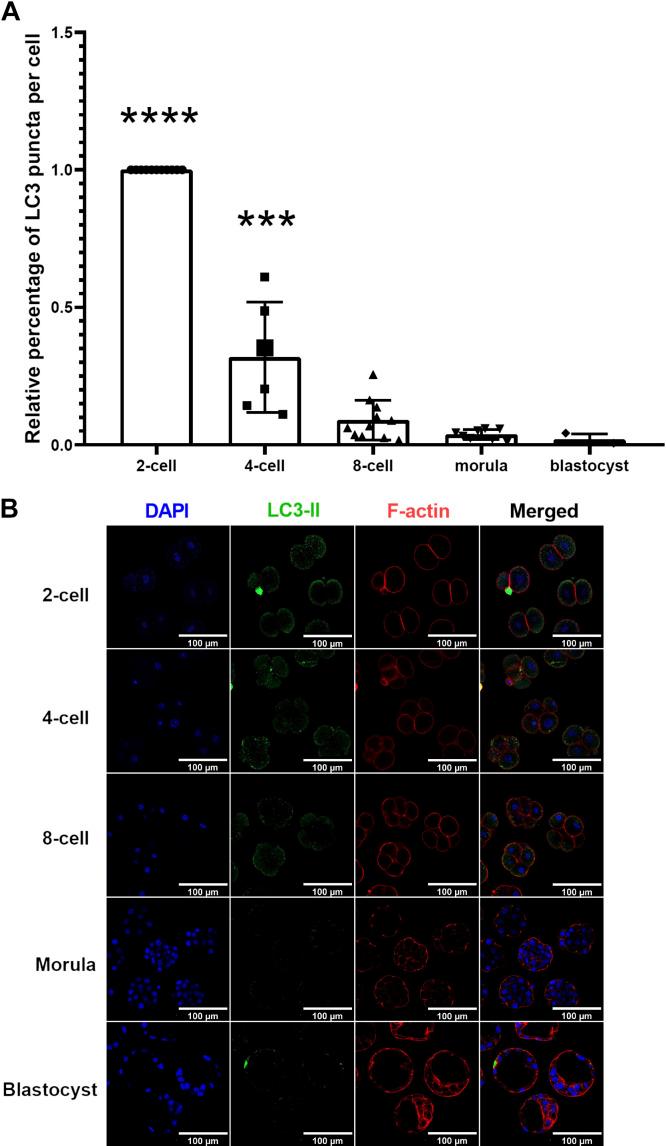
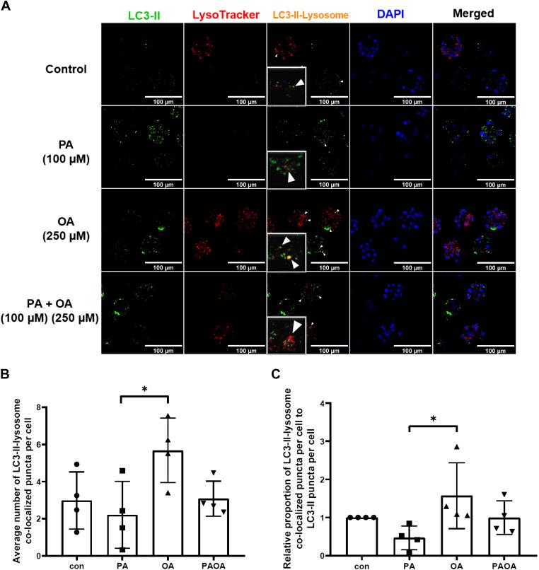
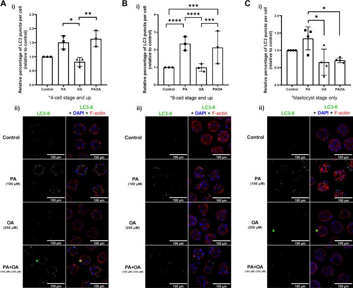
Treatment of mouse preimplantation embryos with elevated palmitic acid (PA) reduces blastocyst development, whereas cotreatment with PA and oleic acid (OA) together rescues blastocyst development to control frequencies. To understand the mechanistic effects of PA and OA treatment on early mouse embryos, we investigated the effects of PA and OA, alone and in combination, on autophagy during preimplantation development in vitro. We hypothesized that PA would alter autophagic processes and that OA cotreatment would restore control levels of autophagy. Two-cell stage mouse embryos were placed into culture medium supplemented with 100 μM PA, 250 μM OA, 100 μM PA and 250 μM OA, or potassium simplex optimization media with amino acid (KSOMaa) medium alone (control) for 18-48 h. The results demonstrated that OA cotreatment slowed developmental progression after 30 h of cotreatment but restored control blastocyst frequencies by 48 h. PA treatment elevated light chain 3 (LC3)-II puncta and p62 levels per cell whereas OA cotreatment returned to control levels of autophagy by 48 h. Autophagic mechanisms are altered by nonesterified fatty acid (NEFA) treatments during mouse preimplantation development in vitro, where PA elevates autophagosome formation and reduces autophagosome degradation levels, whereas cotreatment with OA reversed these PA effects. Autophagosome-lysosome colocalization only differed between PA and OA alone treatment groups. These findings advance our understanding of the effects of free fatty acid exposure on preimplantation development, and they uncover principles that may underlie the associations between elevated fatty acid levels and overall declines in reproductive fertility.

摘要

用高浓度软脂酸(PA)处理小鼠植入前胚胎会降低囊胚发育率,而用 PA 和油酸(OA)共同处理则可以挽救囊胚发育率至对照水平。为了理解 PA 和 OA 处理对早期小鼠胚胎的机制影响,我们研究了 PA 和 OA 单独和联合处理对体外植入前胚胎发育中自噬的影响。我们假设 PA 会改变自噬过程,而 OA 共同处理会恢复对照水平的自噬。将处于二细胞期的小鼠胚胎放入补充有 100μM PA、250μM OA、100μM PA 和 250μM OA 的培养液或仅含有 KSOMaa 培养基和氨基酸(KSOMaa)的培养液中(对照)培养 18-48 小时。结果表明,OA 共同处理在共同处理 30 小时后会减缓胚胎发育速度,但在 48 小时时会恢复对照囊胚频率。PA 处理会增加细胞内 LC3-II 斑点和 p62 水平,而 OA 共同处理会在 48 小时时恢复对照水平的自噬。在体外小鼠植入前胚胎发育过程中,非酯化脂肪酸(NEFA)处理会改变自噬机制,其中 PA 会增加自噬体的形成并降低自噬体的降解水平,而 OA 的共同处理则会逆转这些 PA 效应。自噬体-溶酶体共定位仅在 PA 和 OA 单独处理组之间存在差异。这些发现增进了我们对游离脂肪酸暴露对植入前胚胎发育影响的理解,并揭示了可能潜在的与脂肪酸水平升高和生殖力整体下降相关的原理。

https://cdn.ncbi.nlm.nih.gov/pmc/blobs/ff80/9273280/ed18a52f8e6b/ajpcell.00414.2021_f001.jpg

文献AI研究员

20分钟写一篇综述,助力文献阅读效率提升50倍。

立即体验

用中文搜PubMed

大模型驱动的PubMed中文搜索引擎

马上搜索

文档翻译

学术文献翻译模型,支持多种主流文档格式。

立即体验