Suppr超能文献

蜈蚣草提取物通过促进毛发生长诱导活性来促进头发生长。

The effects of centipedegrass extract on hair growth via promotion of anagen inductive activity.

机构信息

Research division for Biotechnology, Advanced Radiation Technology Institute (ARTI), Korea Atomic Energy Research Institute (KAERI), Jeongeup, Korea.

Radiation Biotechnology and Applied Radioisotope Science, University of Science and Technology (UST), Daejeon, Korea.

出版信息

PLoS One. 2022 Mar 23;17(3):e0265532. doi: 10.1371/journal.pone.0265532. eCollection 2022.

Abstract

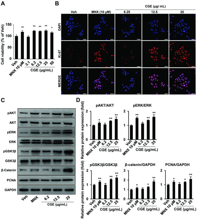
To investigate the CGE on hair growth and to explore the mechanism that is involved in the acceleration of anagen induction, we investigated the effects of CGE studied on cell proliferation and molecular mechanism in human hair dermal papilla cells (hDPCs) and keratinocytes (HaCaT cells). Additionally, hair growth evaluation was carried out following topical treatment of the dorsal skin of telogen C57BL/6 mice with CGE for 14 days. As result, CGE increased cell viability and ALP activity in hDPCs. Moreover, CGE increased the expression of catenin beta 1 (CTNNB1), ALP, sex-determining region Y-box 2 (SOX2), insulin-like growth factor 1 (IGF1), and vascular endothelial growth factor A (VEGFA) genes in hDPCs. CGE increased the expression of proteins such as ALP, β-catenin, and phosphorylation of glycogen synthase kinase 3β (pGSK3β), and protein kinase B (pAKT) in hDPCs. Furthermore, CGE induced the proliferation of HaCaT cells and up-regulated AKT-ERK-GSKβ-β-catenin signaling in HaCaT cells. Additionally, the anagen induction effects of CGE were confirmed on the telogen-anagen transition mice model. these findings demonstrated that CGE promoted the entering the growth phase of hair follicle via activation of β-catenin signaling pathways in vivo. Thus, this study suggests that CGE might be a potential therapeutic reagent for hair growth.

摘要

为了研究毛发生长的 CGE,并探讨参与毛发生长期诱导加速的机制,我们研究了 CGE 对人头皮毛囊细胞(hDPCs)和角质形成细胞(HaCaT 细胞)增殖的影响及其分子机制。此外,还通过 CGE 对休止期 C57BL/6 小鼠背部皮肤进行局部治疗 14 天,对毛发生长进行了评估。结果表明,CGE 增加了 hDPCs 的细胞活力和碱性磷酸酶(ALP)活性。此外,CGE 增加了 hDPCs 中连环蛋白β 1(CTNNB1)、ALP、性别决定区 Y 框 2(SOX2)、胰岛素样生长因子 1(IGF1)和血管内皮生长因子 A(VEGFA)基因的表达。CGE 增加了 hDPCs 中 ALP、β-连环蛋白和糖原合成酶激酶 3β(pGSK3β)、蛋白激酶 B(pAKT)的磷酸化等蛋白的表达。此外,CGE 诱导 HaCaT 细胞增殖,并上调 HaCaT 细胞中的 AKT-ERK-GSKβ-β-连环蛋白信号通路。此外,在休止期-生长期过渡的小鼠模型中证实了 CGE 的毛发生长期诱导作用。这些发现表明,CGE 通过体内激活β-连环蛋白信号通路促进毛囊进入生长阶段。因此,本研究表明 CGE 可能是一种潜在的毛发生长治疗试剂。

https://cdn.ncbi.nlm.nih.gov/pmc/blobs/3529/8942214/1d45795f9cbc/pone.0265532.g001.jpg

文献AI研究员

20分钟写一篇综述,助力文献阅读效率提升50倍。

立即体验

用中文搜PubMed

大模型驱动的PubMed中文搜索引擎

马上搜索

文档翻译

学术文献翻译模型,支持多种主流文档格式。

立即体验