Suppr超能文献

BAFF 阻断减轻 DSS 诱导的慢性结肠炎 通过抑制 NLRP3 炎性体和 NF-κB 的激活。

BAFF Blockade Attenuates DSS-Induced Chronic Colitis Inhibiting NLRP3 Inflammasome and NF-κB Activation.

机构信息

Department of Gastroenterology, Union Hospital, Tongji Medical College, Huazhong University of Science and Technology, Wuhan, China.

Department of Integrated Traditional Chinese and Western Medicine, Tongji Hospital, Tongji Medical College, Huazhong University of Science and Technology, Wuhan, China.

出版信息

Front Immunol. 2022 Mar 7;13:783254. doi: 10.3389/fimmu.2022.783254. eCollection 2022.

Abstract

BACKGROUND

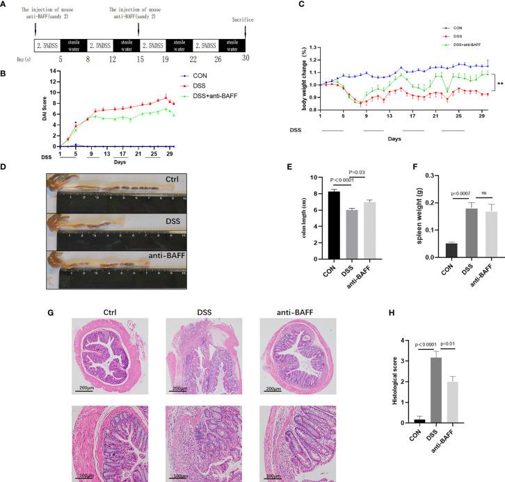
BAFF production is increased in IBD patients. However, the specific role of BAFF in IBD is still uncovered. This study aimed to investigate the expression and function of BAFF in experimental colitis and the potential mechanisms.

METHODS

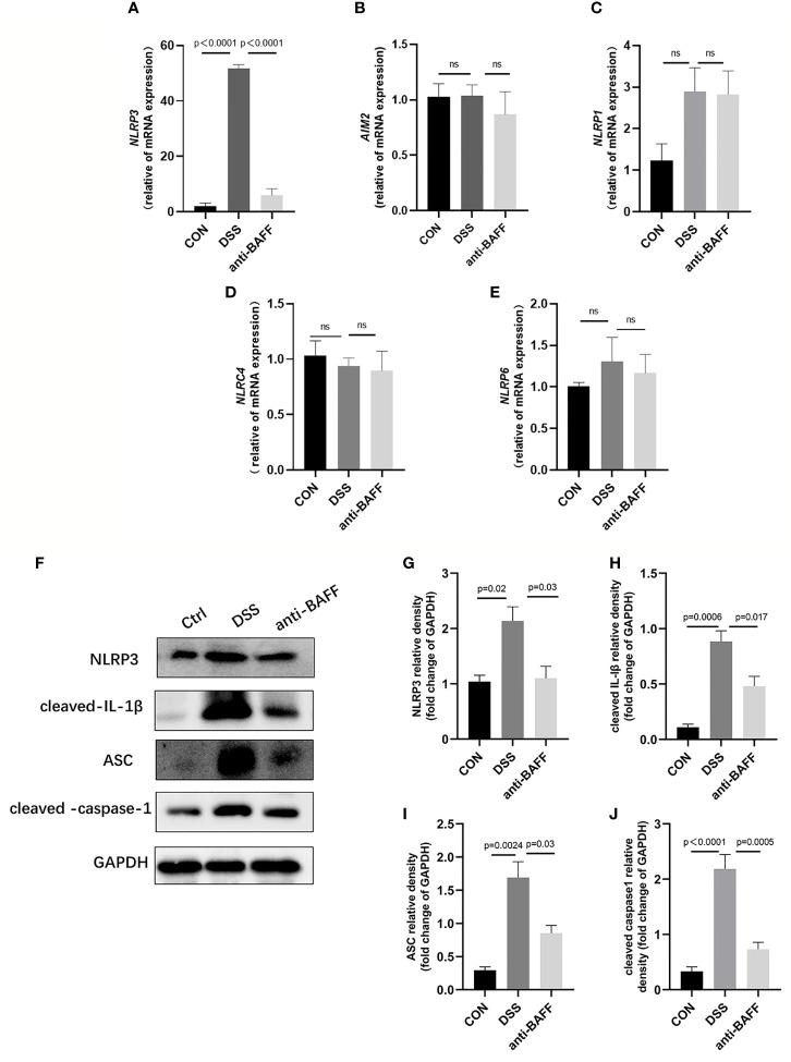
BAFF levels in the serum and colon tissues were measured by ELISA in DSS-induced colitis mice. Mouse-derived BAFF antibody was administered in DSS mice. The changes of body weight, disease activity index (DAI) scores, colon length, spleen weight, histopathological damage, inflammatory indicators, NF-κB signaling, and NLRP3 inflammasome were assayed in DSS mice and control. LPS-primed RAW264.7 cells and bone marrow derived macrophages (BMDMs) were treated with BAFF blockage and recombinant mouse BAFF. Inflammatory associated cytokines, NLRP3 inflammasomes and NF-κB signaling were detected among groups.

RESULTS

BAFF production was elevated systemically and locally in colitis mice. BAFF blockade improved the body weight loss, DAI scores, colon length, spleen weight, and histopathological damage in colitis mice. Immunoflurescence analysis revealed that elevated macrophages in mucosal lamina propria were the primary source of BAFF in the colon. NLRP3 inflammasome and NF-κB signaling pathway activation were dramatically inhibited in DSS mice treated with BAFF blockage. In LPS-primed RAW264.7 cells/BMDMs, BAFF blockade decreased the activation of NLRP3 inflammasome (NLPR3, ASC, cleaved IL-1β, cleaved caspase 1) inhibiting NF-κB signaling pathway. Moreover, LPS synergizes with BAFF to promote inflammatory factor secretion and expression of NF-κB signaling pathway in RAW264.7 cells.

CONCLUSIONS

These results suggested that BAFF blockade protected against colitis partially by relieving inflammation, inhibiting intestinal NLRP3 inflammasome and NF-κB signaling pathway from macrophages. BAFF plays an important role in inflammation regulation in IBD, thus providing a novel idea for further research on colitis and experimental evidences for novel potential therapeutic target in IBD.

摘要

背景

BAFF 在 IBD 患者中产生增加。然而,BAFF 在 IBD 中的具体作用仍未被揭示。本研究旨在探讨 BAFF 在实验性结肠炎中的表达和功能及其潜在机制。

方法

通过 ELISA 检测 DSS 诱导的结肠炎小鼠血清和结肠组织中的 BAFF 水平。在 DSS 小鼠中给予小鼠源性 BAFF 抗体。检测 DSS 小鼠和对照小鼠的体重变化、疾病活动指数(DAI)评分、结肠长度、脾脏重量、组织病理学损伤、炎症指标、NF-κB 信号和 NLRP3 炎性体的变化。用 BAFF 阻断和重组鼠 BAFF 处理 LPS 激活的 RAW264.7 细胞和骨髓来源的巨噬细胞(BMDMs)。检测各组间炎症相关细胞因子、NLRP3 炎性体和 NF-κB 信号通路的变化。

结果

结肠炎小鼠体内和局部 BAFF 产生增加。BAFF 阻断改善了结肠炎小鼠的体重减轻、DAI 评分、结肠长度、脾脏重量和组织病理学损伤。免疫荧光分析显示,升高的粘膜固有层巨噬细胞是结肠中 BAFF 的主要来源。DSS 小鼠 BAFF 阻断治疗显著抑制 NLRP3 炎性体和 NF-κB 信号通路的激活。在 LPS 激活的 RAW264.7 细胞/BMDMs 中,BAFF 阻断减少了 NLRP3 炎性体(NLPR3、ASC、裂解的 IL-1β、裂解的 caspase 1)的激活,抑制了 NF-κB 信号通路。此外,LPS 与 BAFF 协同作用,促进 RAW264.7 细胞中炎症因子的分泌和 NF-κB 信号通路的表达。

结论

这些结果表明,BAFF 阻断通过缓解炎症、抑制肠道 NLRP3 炎性体和 NF-κB 信号通路,部分保护结肠炎。BAFF 在 IBD 中的炎症调节中起重要作用,为进一步研究结肠炎和 IBD 新的潜在治疗靶点提供了新的思路和实验依据。

https://cdn.ncbi.nlm.nih.gov/pmc/blobs/89e9/8934862/869f91a162d2/fimmu-13-783254-g001.jpg

文献AI研究员

20分钟写一篇综述,助力文献阅读效率提升50倍。

立即体验

用中文搜PubMed

大模型驱动的PubMed中文搜索引擎

马上搜索

文档翻译

学术文献翻译模型,支持多种主流文档格式。

立即体验