Suppr超能文献

灵长类大脑抑制性神经元的发育和演变。

The development and evolution of inhibitory neurons in primate cerebrum.

机构信息

Eli and Edythe Broad Center for Regeneration Medicine and Stem Cell Research, University of California, San Francisco, San Francisco, CA, USA.

Department of Neurology, University of California, San Francisco, San Francisco, CA, USA.

出版信息

Nature. 2022 Mar;603(7903):871-877. doi: 10.1038/s41586-022-04510-w. Epub 2022 Mar 23.

Abstract

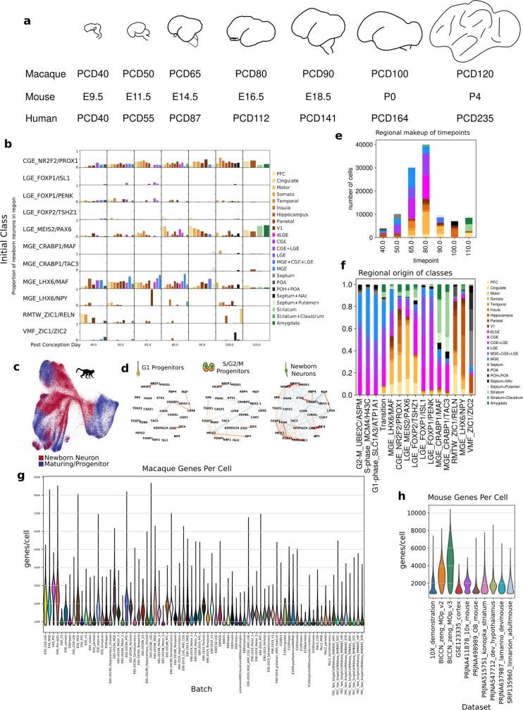
Neuroanatomists have long speculated that expanded primate brains contain an increased morphological diversity of inhibitory neurons (INs), and recent studies have identified primate-specific neuronal populations at the molecular level. However, we know little about the developmental mechanisms that specify evolutionarily novel cell types in the brain. Here, we reconstruct gene expression trajectories specifying INs generated throughout the neurogenic period in macaques and mice by analysing the transcriptomes of 250,181 cells. We find that the initial classes of INs generated prenatally are largely conserved among mammals. Nonetheless, we identify two contrasting developmental mechanisms for specifying evolutionarily novel cell types during prenatal development. First, we show that recently identified primate-specific TAC3 striatal INs are specified by a unique transcriptional programme in progenitors followed by induction of a distinct suite of neuropeptides and neurotransmitter receptors in new-born neurons. Second, we find that multiple classes of transcriptionally conserved olfactory bulb (OB)-bound precursors are redirected to expanded primate white matter and striatum. These classes include a novel peristriatal class of striatum laureatum neurons that resemble dopaminergic periglomerular cells of the OB. We propose an evolutionary model in which conserved initial classes of neurons supplying the smaller primate OB are reused in the enlarged striatum and cortex. Together, our results provide a unified developmental taxonomy of initial classes of mammalian INs and reveal multiple developmental mechanisms for neural cell type evolution.

摘要

神经解剖学家长期以来一直推测,扩大的灵长类动物大脑中含有更多形态多样的抑制性神经元(INs),最近的研究已经在分子水平上确定了灵长类特有的神经元群体。然而,我们对指定大脑中进化新的细胞类型的发育机制知之甚少。在这里,我们通过分析 250181 个细胞的转录组,重建了在猕猴和小鼠的神经发生期生成的 INs 的基因表达轨迹。我们发现,产前产生的最初 INs 类群在哺乳动物中基本保持保守。尽管如此,我们还是确定了在产前发育过程中指定进化新的细胞类型的两种对比发育机制。首先,我们表明,最近在灵长类动物中鉴定出的特异性 TAC3 纹状体 INs 是由祖细胞中独特的转录程序指定的,随后在新生神经元中诱导出一组独特的神经肽和神经递质受体。其次,我们发现,转录上保守的多个嗅球(OB)结合前体细胞类群被重新定向到扩大的灵长类动物白质和纹状体。这些类别包括一种新型的纹状体 lauratum 神经元,类似于 OB 的多巴胺能肾小球旁细胞。我们提出了一个进化模型,即在较小的灵长类 OB 供应的保守初始神经元类群在扩大的纹状体和皮层中被重新利用。总之,我们的研究结果提供了哺乳动物 INs 的初始类群的统一发育分类,并揭示了多种神经细胞类型进化的发育机制。

https://cdn.ncbi.nlm.nih.gov/pmc/blobs/d5a7/8967711/0812e02ab6de/41586_2022_4510_Fig1_HTML.jpg

文献AI研究员

20分钟写一篇综述,助力文献阅读效率提升50倍。

立即体验

用中文搜PubMed

大模型驱动的PubMed中文搜索引擎

马上搜索

文档翻译

学术文献翻译模型,支持多种主流文档格式。

立即体验