Suppr超能文献

烃 stapled 肽抑制钙触发的分泌。

Inhibition of calcium-triggered secretion by hydrocarbon-stapled peptides.

机构信息

Department of Molecular and Cellular Physiology, Stanford University, Stanford, CA, USA.

National Clinical Research Center for Geriatrics, West China Hospital, State Key Laboratory of Biotherapy and Collaborative Innovation Center of Biotherapy, Sichuan University, Chengdu, China.

出版信息

Nature. 2022 Mar;603(7903):949-956. doi: 10.1038/s41586-022-04543-1. Epub 2022 Mar 23.

Abstract

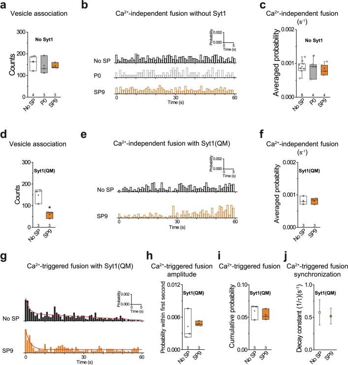
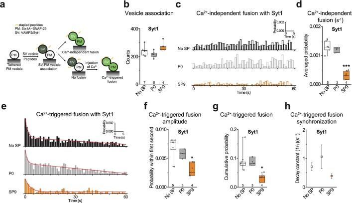
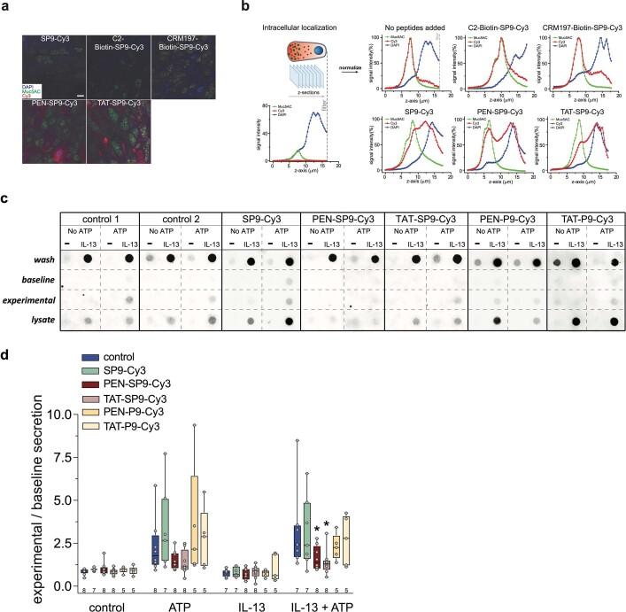
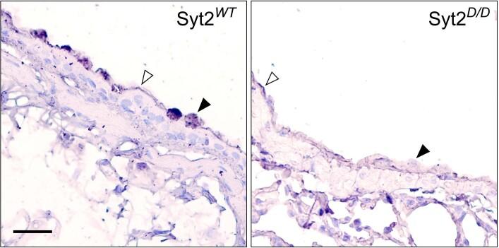
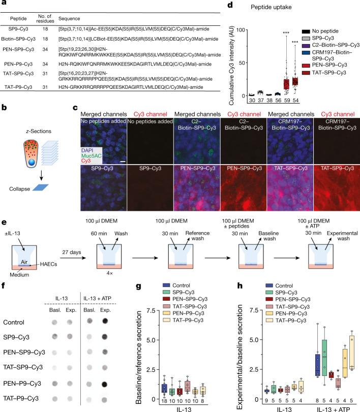
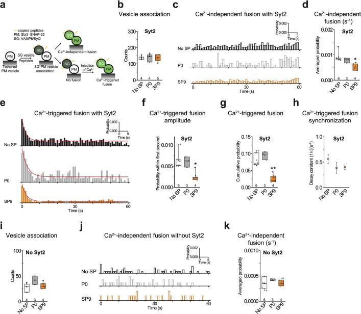
Membrane fusion triggered by Ca is orchestrated by a conserved set of proteins to mediate synaptic neurotransmitter release, mucin secretion and other regulated exocytic processes. For neurotransmitter release, the Ca sensitivity is introduced by interactions between the Ca sensor synaptotagmin and the SNARE complex, and sequence conservation and functional studies suggest that this mechanism is also conserved for mucin secretion. Disruption of Ca-triggered membrane fusion by a pharmacological agent would have therapeutic value for mucus hypersecretion as it is the major cause of airway obstruction in the pathophysiology of respiratory viral infection, asthma, chronic obstructive pulmonary disease and cystic fibrosis. Here we designed a hydrocarbon-stapled peptide that specifically disrupts Ca-triggered membrane fusion by interfering with the so-called primary interface between the neuronal SNARE complex and the Ca-binding C2B domain of synaptotagmin-1. In reconstituted systems with these neuronal synaptic proteins or with their airway homologues syntaxin-3, SNAP-23, VAMP8, synaptotagmin-2, along with Munc13-2 and Munc18-2, the stapled peptide strongly suppressed Ca-triggered fusion at physiological Ca concentrations. Conjugation of cell-penetrating peptides to the stapled peptide resulted in efficient delivery into cultured human airway epithelial cells and mouse airway epithelium, where it markedly and specifically reduced stimulated mucin secretion in both systems, and substantially attenuated mucus occlusion of mouse airways. Taken together, peptides that disrupt Ca-triggered membrane fusion may enable the therapeutic modulation of mucin secretory pathways.

摘要

钙离子触发的膜融合是由一组保守的蛋白质来协调的,这些蛋白质介导突触神经递质释放、粘蛋白分泌和其他受调控的胞吐过程。对于神经递质释放,钙离子的敏感性是通过钙传感器突触融合蛋白与 SNARE 复合物之间的相互作用引入的,序列保守性和功能研究表明,这种机制对于粘蛋白分泌也是保守的。通过药理学手段破坏钙离子触发的膜融合,对于粘液过度分泌具有治疗价值,因为它是呼吸道病毒感染、哮喘、慢性阻塞性肺疾病和囊性纤维化等病理生理学中气道阻塞的主要原因。在这里,我们设计了一种碳氢化合物订书肽,通过干扰神经元 SNARE 复合物和突触融合蛋白-1 的 Ca 结合 C2B 结构域之间所谓的主要界面,特异性地破坏钙离子触发的膜融合。在这些神经元突触蛋白或其气道同源物 syntaxin-3、SNAP-23、VAMP8、synaptotagmin-2 以及 Munc13-2 和 Munc18-2 的重组系统中,订书肽在生理钙离子浓度下强烈抑制钙离子触发的融合。将穿透细胞膜的肽与订书肽缀合,可有效地递送到培养的人呼吸道上皮细胞和小鼠呼吸道上皮细胞中,在这两种系统中,它显著且特异性地减少了受刺激的粘蛋白分泌,并显著减轻了小鼠气道的粘液阻塞。总之,破坏钙离子触发的膜融合的肽可能能够调节粘蛋白分泌途径的治疗效果。

https://cdn.ncbi.nlm.nih.gov/pmc/blobs/8d16/8967716/8719abeb1a70/41586_2022_4543_Fig1_HTML.jpg

文献AI研究员

20分钟写一篇综述,助力文献阅读效率提升50倍。

立即体验

用中文搜PubMed

大模型驱动的PubMed中文搜索引擎

马上搜索

文档翻译

学术文献翻译模型,支持多种主流文档格式。

立即体验