Suppr超能文献

用于监测活的人癌细胞体外氧化应激的无标记共聚焦拉曼显微光谱法的评估

Evaluation of Label-Free Confocal Raman Microspectroscopy for Monitoring Oxidative Stress In Vitro in Live Human Cancer Cells.

作者信息

Surmacki Jakub Maciej, Quiros-Gonzalez Isabel, Bohndiek Sarah Elizabeth

机构信息

Department of Physics, University of Cambridge, JJ Thomson Avenue, Cambridge CB3 0HE, UK.

Cancer Research UK Cambridge Institute, University of Cambridge, Robinson Way, Cambridge CB2 0RE, UK.

出版信息

Antioxidants (Basel). 2022 Mar 17;11(3):573. doi: 10.3390/antiox11030573.

Abstract

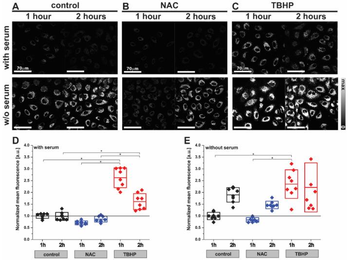
Understanding the impact of free radicals and antioxidants in cell biology is vital; however, noninvasive nonperturbative imaging of oxidative stress remains a challenge. Here, we evaluated the ability of label-free Raman spectroscopy to monitor redox biochemical changes in antioxidant (-acetyl-l-cysteine, NAC) and pro-oxidant (tert-butyl hydroperoxide, TBHP) environments. Cellular changes were compared to fluorescence microscopy using CellROX Orange as a marker of oxidative stress. We also investigated the influence of cell media with and without serum. Incubation of cells with NAC increased the Raman signal at 498 cm from S-S disulphide stretching mode, one of the most important redox-related sensors. Exposure of cells to TBHP resulted in decreased Raman spectral signals from DNA/proteins and lipids (at 784, 1094, 1003, 1606, 1658 and 718, 1264, 1301, 1440, 1746 cm). Using partial least squares-discriminant analysis, we showed that Raman spectroscopy can achieve sensitivity up to 96.7%, 94.8% and 91.6% for control, NAC and TBHP conditions, respectively, with specificity of up to 93.5, 90.1% and 87.9%. Our results indicate that Raman spectroscopy can directly measure the effect of NAC antioxidants and accurately characterize the intracellular conditions associated with TBHP-induced oxidative stress, including lipid peroxidation and DNA damage.

摘要

了解自由基和抗氧化剂在细胞生物学中的影响至关重要;然而,氧化应激的非侵入性非扰动成像仍然是一项挑战。在此,我们评估了无标记拉曼光谱在抗氧化剂(N-乙酰-L-半胱氨酸,NAC)和促氧化剂(叔丁基过氧化氢,TBHP)环境中监测氧化还原生化变化的能力。使用CellROX Orange作为氧化应激标记物,将细胞变化与荧光显微镜进行比较。我们还研究了有无血清的细胞培养基的影响。用NAC孵育细胞会增加来自S-S二硫键伸缩模式在498 cm处的拉曼信号,这是最重要的氧化还原相关传感器之一。细胞暴露于TBHP会导致DNA/蛋白质和脂质的拉曼光谱信号降低(在784、1094、1003、1606、1658 cm以及718、1264、1301、1440、1746 cm处)。使用偏最小二乘判别分析,我们表明拉曼光谱对对照、NAC和TBHP条件的灵敏度分别可达96.7%、94.8%和91.6%,特异性分别可达93.5%、90.1%和87.9%。我们的结果表明,拉曼光谱可以直接测量NAC抗氧化剂的作用,并准确表征与TBHP诱导的氧化应激相关的细胞内状况,包括脂质过氧化和DNA损伤。

https://cdn.ncbi.nlm.nih.gov/pmc/blobs/c5cc/8945565/fb64643c895f/antioxidants-11-00573-g001.jpg

文献AI研究员

20分钟写一篇综述,助力文献阅读效率提升50倍。

立即体验

用中文搜PubMed

大模型驱动的PubMed中文搜索引擎

马上搜索

文档翻译

学术文献翻译模型,支持多种主流文档格式。

立即体验