Suppr超能文献

新型竞争内源性长非编码 RNA SM2 通过靶向 Oar-miR-16b/TGF-β/SMAD2 信号通路调节绵羊垂体前叶促性腺激素的分泌。

The Novel Competing Endogenous Long Noncoding RNA SM2 Regulates Gonadotropin Secretion in the Hu Sheep Anterior Pituitary by Targeting the Oar-miR-16b/TGF-β/SMAD2 Signaling Pathway.

机构信息

Jiangsu Livestock Embryo Engineering Laboratory, Nanjing Agricultural University, Nanjing 210095, China.

出版信息

Cells. 2022 Mar 14;11(6):985. doi: 10.3390/cells11060985.

Abstract

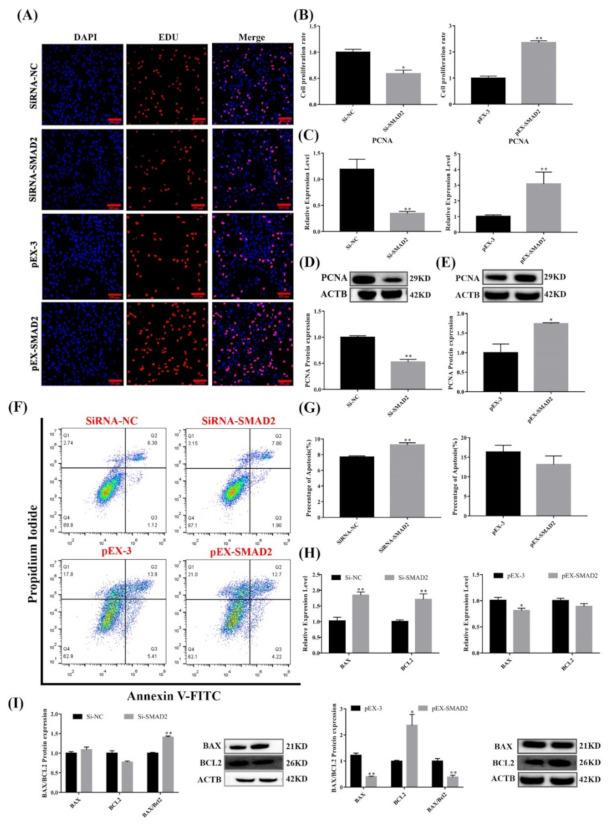
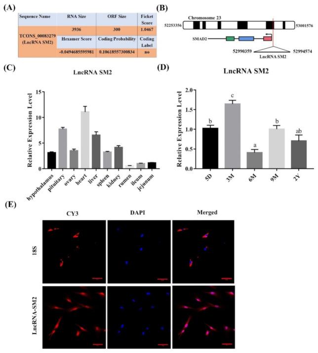
Pituitary gonadotropins play a pivotal role in reproduction. Long noncoding RNAs (lncRNAs) have been identified as important regulators in the hypothalamic−pituitary−ovarian (HPO) axis associated with reproduction. However, the contributions of lncRNAs to pituitary gonadotropin secretion remain largely unknown. Therefore, this work was performed to uncover the functional mechanisms of the novel lncRNA TCONS_00083279 (lncRNA SM2) and its potential targeting pathway oar-miR-16b/TGF-beta/SMAD2, which is associated with gonadotropin secretion in sheep pituitary cells. In the present study, the lncRNA SM2 showed high expression levels in the sheep pituitary gland, and it was located in both the nucleus and the cytoplasm of pituitary cells. lncRNA SM2 knockdown inhibited pituitary cell proliferation and FSH and LH secretion. The function of the lncRNA SM2 was sponged by oar-miR-16b, and this regulated the growth and gonadotropin secretion of pituitary cells by modulating SMAD2, as shown by the dual-luciferase reporter assay. FSH and LH levels were both upregulated by SMAD2 overexpression. Moreover, the levels of the lncRNA SM2, SMAD2 and TGFR1, as well as FSH and LH, in sheep pituitary cells increased significantly under gonadotropin-releasing hormone (GnRH) stimulation (p < 0.05). This work illustrates that the lncRNA SM2 regulates gonadotropin secretion in the Hu sheep anterior pituitary by targeting the oar-miR-16b/TGF-β/SMAD2 signaling pathway, providing a valuable resource for understanding the molecular mechanisms underlying sheep reproduction.

摘要

垂体促性腺激素在生殖中起着关键作用。长链非编码 RNA(lncRNA)已被确定为与生殖相关的下丘脑-垂体-卵巢(HPO)轴的重要调节因子。然而,lncRNA 对垂体促性腺激素分泌的贡献在很大程度上仍然未知。因此,本研究旨在揭示新型 lncRNA TCONS_00083279(lncRNA SM2)及其潜在靶向途径 oar-miR-16b/TGF-β/SMAD2 的功能机制,该途径与绵羊垂体细胞中的促性腺激素分泌有关。在本研究中,lncRNA SM2 在绵羊垂体中表现出高表达水平,并且位于垂体细胞的核和细胞质中。lncRNA SM2 敲低抑制了垂体细胞的增殖和 FSH 和 LH 的分泌。lncRNA SM2 的功能被 oar-miR-16b 海绵吸收,通过调节 SMAD2 来调节垂体细胞的生长和促性腺激素分泌,这通过双荧光素酶报告基因检测得到证实。SMAD2 的过表达上调了 FSH 和 LH 的水平。此外,在 GnRH 刺激下,绵羊垂体细胞中的 lncRNA SM2、SMAD2 和 TGFR1 以及 FSH 和 LH 的水平均显著升高(p<0.05)。本研究表明,lncRNA SM2 通过靶向 oar-miR-16b/TGF-β/SMAD2 信号通路调节绵羊前垂体促性腺激素的分泌,为理解绵羊生殖的分子机制提供了有价值的资源。

https://cdn.ncbi.nlm.nih.gov/pmc/blobs/fc54/8947352/110eaca0851b/cells-11-00985-g001.jpg

文献AI研究员

20分钟写一篇综述,助力文献阅读效率提升50倍。

立即体验

用中文搜PubMed

大模型驱动的PubMed中文搜索引擎

马上搜索

文档翻译

学术文献翻译模型,支持多种主流文档格式。

立即体验