Suppr超能文献

一种用于多种癌症早期检测的高精度新型血液微小RNA诊断模型。

A Novel Blood-Based microRNA Diagnostic Model with High Accuracy for Multi-Cancer Early Detection.

作者信息

Zhang Andrew, Hu Hai

机构信息

Del Norte High School, San Diego, CA 92127, USA.

Chan Soon-Shiong Institute of Molecular Medicine at Windber, Windber, PA 15963, USA.

出版信息

Cancers (Basel). 2022 Mar 11;14(6):1450. doi: 10.3390/cancers14061450.

Abstract

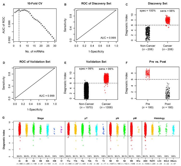
Early detection is critical to reduce cancer deaths as treating early stage cancers is more likely to be successful. However, patients with early stage diseases are often asymptomatic and thus less likely to be diagnosed. Here, we utilized four microarray datasets with a standardized platform to investigate comprehensive microRNA expression profiles from 7536 serum samples. A 4-miRNA diagnostic model was developed from the lung cancer training set (n = 416, 208 lung cancer patients and 208 non-cancer participants). The model showed 99% sensitivity and specificity in the lung cancer validation set (n = 3328, 1358 cancer patients and 1970 non-cancer participants); and the sensitivity remained to be >99% for patients with stage 1 disease. When applied to the additional combined dataset of 3792 participants including 2038 cancer patients across 12 different cancer types and 1754 independent non-cancer controls, the model demonstrated high sensitivities ranging from 83.2 to 100% for biliary tract, bladder, colorectal, esophageal, gastric, glioma, liver, pancreatic, and prostate cancers, and showed reasonable sensitivities of 68.2 and 72.0% for ovarian cancer and sarcoma, respectively, while maintaining 99.3% specificity. Our study provided a proof-of-concept data in demonstrating that the 4-miRNA model has the potential to be developed into a simple, inexpensive and noninvasive blood test for early detection of multiple cancers with high accuracy.

摘要

早期检测对于降低癌症死亡率至关重要,因为治疗早期癌症更有可能成功。然而,早期疾病患者通常没有症状,因此被诊断出来的可能性较小。在此,我们利用四个具有标准化平台的微阵列数据集,研究了来自7536份血清样本的综合微小RNA表达谱。从肺癌训练集(n = 416,208例肺癌患者和208名非癌症参与者)中开发了一种4-miRNA诊断模型。该模型在肺癌验证集(n = 3328,1358例癌症患者和1970名非癌症参与者)中显示出99%的灵敏度和特异性;对于1期疾病患者,灵敏度仍>99%。当应用于包括12种不同癌症类型的2038例癌症患者和1754名独立非癌症对照的3792名参与者的额外合并数据集时,该模型对胆管癌、膀胱癌、结直肠癌、食管癌、胃癌、神经胶质瘤、肝癌、胰腺癌和前列腺癌的灵敏度高达83.2%至100%,对卵巢癌和肉瘤的灵敏度分别为68.2%和72.0%,同时保持99.3%的特异性。我们的研究提供了概念验证数据,证明4-miRNA模型有潜力被开发成一种简单、廉价且无创的血液检测方法,用于高精度早期检测多种癌症。

https://cdn.ncbi.nlm.nih.gov/pmc/blobs/6013/8946599/556a7e272e8f/cancers-14-01450-g001.jpg

文献AI研究员

20分钟写一篇综述,助力文献阅读效率提升50倍。

立即体验

用中文搜PubMed

大模型驱动的PubMed中文搜索引擎

马上搜索

文档翻译

学术文献翻译模型,支持多种主流文档格式。

立即体验