Suppr超能文献

一种基于坏死性凋亡相关长链非编码RNA的特征用于预测胃腺癌的预后并探究其分子特征

A Necroptosis-Related lncRNA-Based Signature to Predict Prognosis and Probe Molecular Characteristics of Stomach Adenocarcinoma.

作者信息

Luo Lianghua, Li Leyan, Liu Li, Feng Zongfeng, Zeng Qingwen, Shu Xufeng, Cao Yi, Li Zhengrong

机构信息

Department of Gastrointestinal Surgery, The First Affiliated Hospital, Nanchang University, Nanchang, China.

Queen Mary School, Medical Department of Nanchang University, Nanchang, China.

出版信息

Front Genet. 2022 Mar 7;13:833928. doi: 10.3389/fgene.2022.833928. eCollection 2022.

Abstract

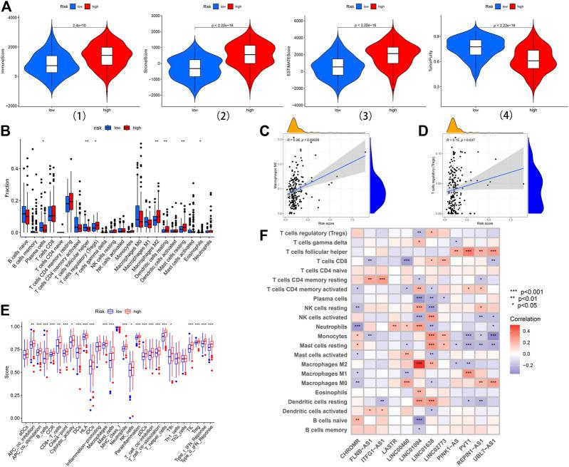
As a caspase-independent type of cell death, necroptosis plays a significant role in the initiation, and progression of gastric cancer (GC). Numerous studies have confirmed that long non-coding RNAs (lncRNAs) are closely related to the prognosis of patients with GC. However, the relationship between necroptosis and lncRNAs in GC remains unclear. The molecular profiling data (RNA-sequencing and somatic mutation data) and clinical information of patients with stomach adenocarcinoma (STAD) were retrieved from The Cancer Genome Atlas (TCGA) database. Pearson correlation analysis was conducted to identify the necroptosis-related lncRNAs (NRLs). Subsequently, univariate Cox regression and LASSO-Cox regression were conducted to establish a 12-NRLs signature in the training set and validate it in the testing set. Finally, the prognostic power of the 12-NRLs signature was appraised via survival analysis, nomogram, Cox regression, clinicopathological characteristics correlation analysis, and the receiver operating characteristic (ROC) curve. Furthermore, correlations between the signature risk score (RS) and immune cell infiltration, immune checkpoint molecules, somatic gene mutations, and anticancer drug sensitivity were analyzed. In the present study, a 12-NRLs signature comprising REPIN1-AS1, UBL7-AS1, LINC00460, LINC02773, CHROMR, LINC01094, FLNB-AS1, ITFG1-AS1, LASTR, PINK1-AS, LINC01638, and PVT1 was developed to improve the prognosis prediction of STAD patients. Unsupervised methods, including principal component analysis and t-distributed stochastic neighbor embedding, confirmed the capability of the present signature to separate samples with RS. Kaplan-Meier and ROC curves revealed that the signature had an acceptable predictive potency in the TCGA training and testing sets. Cox regression and stratified survival analysis indicated that the 12-NRLs signature were risk factors independent of various clinical parameters. Additionally, immune cell infiltration, immune checkpoint molecules, somatic gene mutations, and half-inhibitory concentration differed significantly among different risk subtypes, which implied that the signature could assess the clinical efficacy of chemotherapy and immunotherapy. This 12-NRLs risk signature may help assess the prognosis and molecular features of patients with STAD and improve treatment modalities, thus can be further applied clinically.

摘要

作为一种不依赖半胱天冬酶的细胞死亡类型,坏死性凋亡在胃癌(GC)的发生和发展中起着重要作用。大量研究证实,长链非编码RNA(lncRNA)与GC患者的预后密切相关。然而,GC中坏死性凋亡与lncRNA之间的关系仍不清楚。从癌症基因组图谱(TCGA)数据库中检索胃腺癌(STAD)患者的分子谱数据(RNA测序和体细胞突变数据)及临床信息。进行Pearson相关性分析以鉴定坏死性凋亡相关lncRNA(NRL)。随后,进行单因素Cox回归和LASSO-Cox回归,在训练集中建立12个NRL特征并在测试集中进行验证。最后,通过生存分析、列线图、Cox回归、临床病理特征相关性分析及受试者工作特征(ROC)曲线评估12个NRL特征的预后能力。此外,分析了特征风险评分(RS)与免疫细胞浸润、免疫检查点分子、体细胞基因突变及抗癌药物敏感性之间的相关性。在本研究中,开发了一种包含REPIN1-AS1、UBL7-AS1、LINC00460、LINC02773、CHROMR、LINC01094、FLNB-AS1、ITFG1-AS1、LASTR、PINK1-AS、LINC01638和PVT1的12个NRL特征,以改善STAD患者的预后预测。包括主成分分析和t分布随机邻域嵌入在内的无监督方法证实了本特征区分具有不同RS样本的能力。Kaplan-Meier曲线和ROC曲线显示,该特征在TCGA训练集和测试集中具有可接受的预测效力。Cox回归和分层生存分析表明,12个NRL特征是独立于各种临床参数的危险因素。此外,不同风险亚组之间的免疫细胞浸润、免疫检查点分子、体细胞基因突变及半数抑制浓度存在显著差异,这表明该特征可评估化疗和免疫治疗的临床疗效。这种12个NRL的风险特征可能有助于评估STAD患者的预后和分子特征并改善治疗方式,因此可在临床上进一步应用。

https://cdn.ncbi.nlm.nih.gov/pmc/blobs/9ff4/8940523/ba976472b13e/fgene-13-833928-g001.jpg

文献AI研究员

20分钟写一篇综述,助力文献阅读效率提升50倍。

立即体验

用中文搜PubMed

大模型驱动的PubMed中文搜索引擎

马上搜索

文档翻译

学术文献翻译模型,支持多种主流文档格式。

立即体验