Suppr超能文献

微小RNA-200c减弱巨噬细胞的肿瘤浸润能力。

MicroRNA-200c Attenuates the Tumor-Infiltrating Capacity of Macrophages.

作者信息

Raue Rebecca, Frank Ann-Christin, Fuhrmann Dominik C, de la Cruz-Ojeda Patricia, Rösser Silvia, Bauer Rebekka, Cardamone Giulia, Weigert Andreas, Syed Shahzad Nawaz, Schmid Tobias, Brüne Bernhard

机构信息

Institute of Biochemistry I, Faculty of Medicine, Goethe-University Frankfurt, 60590 Frankfurt, Germany.

Institute of Biomedicine of Seville (IBiS), Hospital University "Virgen del Rocío"/CSIC/University of Seville, 41013 Seville, Spain.

出版信息

Biology (Basel). 2022 Feb 22;11(3):349. doi: 10.3390/biology11030349.

Abstract

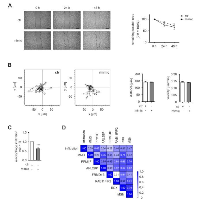
Macrophages constitute a major part of the tumor-infiltrating immune cells. Within the tumor microenvironment, they acquire an alternatively activated, tumor-supporting phenotype. Factors released by tumor cells are crucial for the recruitment of tumor-associated macrophages. In the present project, we aimed to understand the role of hsa-miR-200c-3p (miR-200c) in the interplay between tumor cells and macrophages. To this end, we employed a coculture system of MCF7 breast tumor cells and primary human macrophages and observed the transfer of miR-200c from apoptotic tumor cells to macrophages, which required intact CD36 receptor in macrophages. We further comprehensively determined miR-200c targets in macrophages by mRNA-sequencing and identified numerous migration-associated mRNAs to be downregulated by miR-200c. Consequently, miR-200c attenuated macrophage infiltration into 3-dimensional tumor spheroids. miR-200c-mediated reduction in infiltration further correlated with a miR-200c migration signature comprised of the four miR-200c-repressed, predicted targets PPM1F, RAB11FIB2, RDX, and MSN.

摘要

巨噬细胞构成肿瘤浸润免疫细胞的主要部分。在肿瘤微环境中,它们获得一种交替激活的、支持肿瘤的表型。肿瘤细胞释放的因子对于肿瘤相关巨噬细胞的募集至关重要。在本项目中,我们旨在了解hsa-miR-200c-3p(miR-200c)在肿瘤细胞与巨噬细胞相互作用中的作用。为此,我们采用了MCF7乳腺肿瘤细胞与原代人巨噬细胞的共培养系统,并观察到miR-200c从凋亡肿瘤细胞向巨噬细胞的转移,这需要巨噬细胞中完整的CD36受体。我们进一步通过mRNA测序全面确定了巨噬细胞中的miR-200c靶标,并鉴定出许多与迁移相关的mRNA被miR-200c下调。因此,miR-200c减弱了巨噬细胞向三维肿瘤球体的浸润。miR-200c介导的浸润减少进一步与由四个miR-200c抑制的预测靶标PPM1F、RAB11FIB2、RDX和MSN组成的miR-200c迁移特征相关。

https://cdn.ncbi.nlm.nih.gov/pmc/blobs/427e/8945044/27de4362bca2/biology-11-00349-g001.jpg

文献AI研究员

20分钟写一篇综述,助力文献阅读效率提升50倍。

立即体验

用中文搜PubMed

大模型驱动的PubMed中文搜索引擎

马上搜索

文档翻译

学术文献翻译模型,支持多种主流文档格式。

立即体验