Suppr超能文献

NCAPD2 通过 E2F1 对 CDK1 的转录调控促进乳腺癌进展。

NCAPD2 promotes breast cancer progression through E2F1 transcriptional regulation of CDK1.

机构信息

Department of Breast Surgery, Peking University Shenzhen Hospital, Shenzhen, Guangdong, China.

Department of The Cancer Center, Fujian Medical University Union Hospital, Fuzhou, Fujian, China.

出版信息

Cancer Sci. 2023 Mar;114(3):896-907. doi: 10.1111/cas.15347. Epub 2022 Dec 25.

Abstract

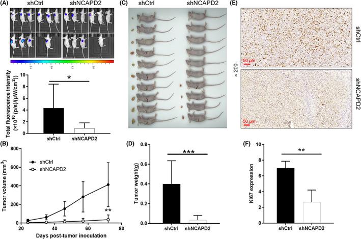
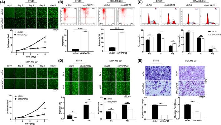
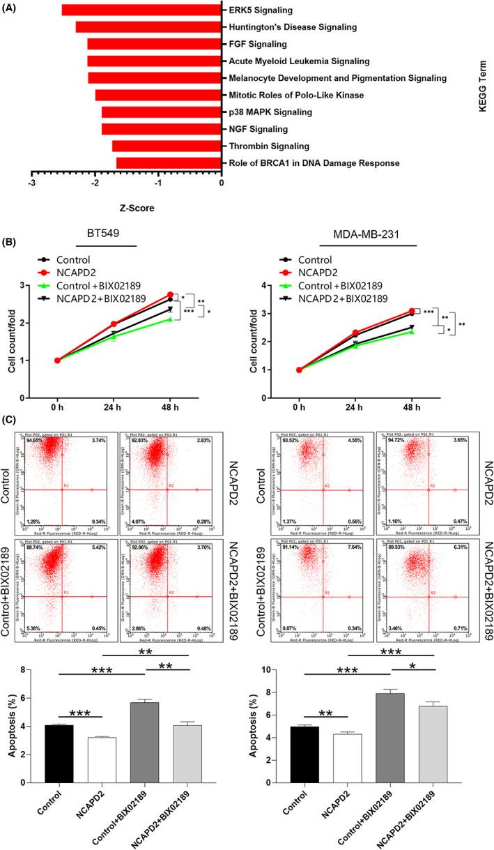
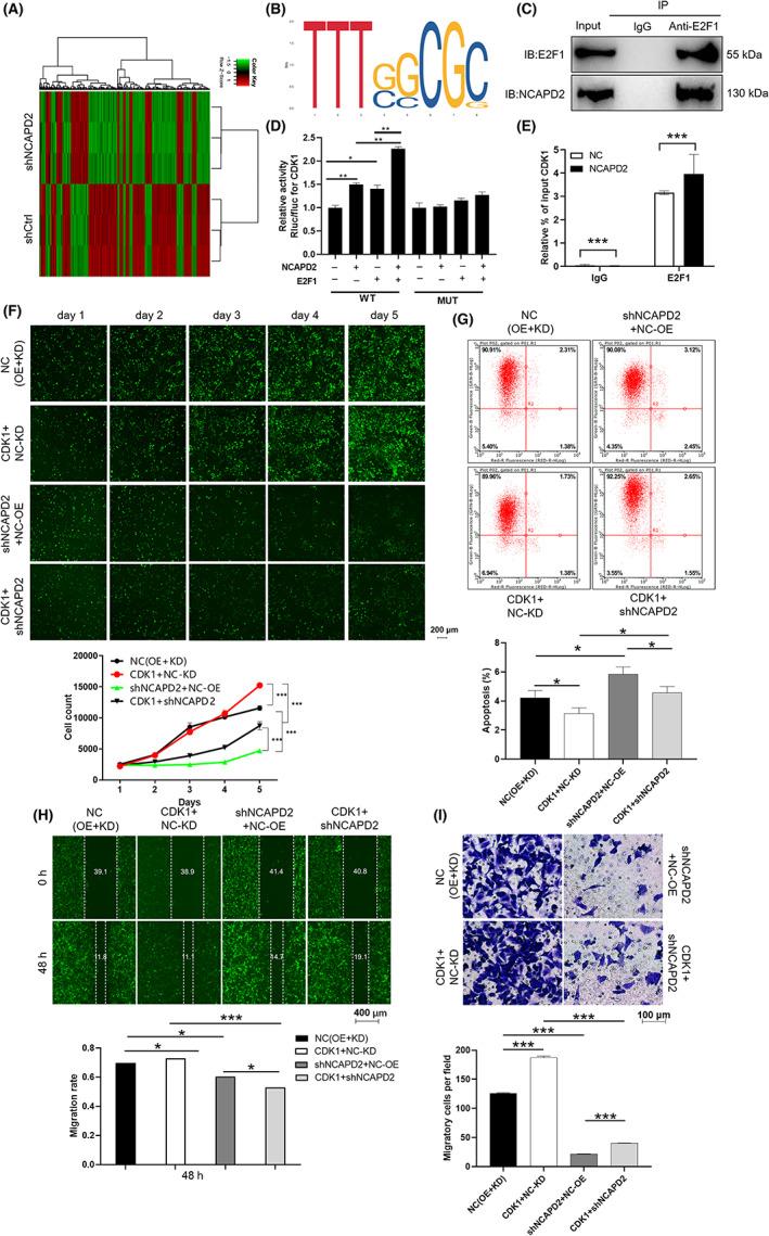
Breast cancer (BC) is a serious threat to women's health worldwide. Non-SMC condensin I complex subunit D2 (NCAPD2) is a regulatory subunit of the coagulin I complex, which is mainly involved in chromosome coagulation and separation. The clinical significance, biological behavior, and potential molecular mechanism of NCAPD2 in BC were investigated in this study. We found that NCAPD2 was frequently overexpressed in BC, and it had clinical significance in predicting the prognosis of BC patients. Moreover, loss-of-function assays demonstrated that NCAPD2 knockdown restrained the progression of BC by inhibiting proliferation and migration and enhancing apoptosis in vitro. It was further confirmed that the downregulation of NCAPD2 inhibited tumor growth in vivo. NCAPD2 promoted the progression of BC through the extracellular signal-regulated kinase 5 (ERK5) signaling pathway. Additionally, NCAPD2 could transcriptionally activate CDK1 by interacting with E2F transcription factor 1 (E2F1) in MDA-MB-231 cells. Overexpression of CDK1 alleviated the inhibitory effects of NCAPD2 knockdown in BC cells. In summary, the NCAPD2/E2F1/CDK1 axis may play a role in promoting the progression of BC, which may provide a blueprint for molecular therapy.

摘要

乳腺癌(BC)是全球范围内严重威胁女性健康的疾病。非肌性肌球蛋白重链 A 凝缩素 I 复合物亚基 D2(NCAPD2)是凝缩素 I 复合物的调节亚基,主要参与染色体的凝缩和分离。本研究旨在探讨 NCAPD2 在 BC 中的临床意义、生物学行为和潜在的分子机制。我们发现 NCAPD2 在 BC 中频繁过表达,并且其表达水平与 BC 患者的预后具有临床意义。此外,功能丧失实验表明,NCAPD2 敲低通过抑制体外 BC 的增殖和迁移以及促进凋亡来抑制 BC 的进展。进一步证实 NCAPD2 的下调抑制了体内肿瘤的生长。NCAPD2 通过细胞外信号调节激酶 5(ERK5)信号通路促进 BC 的进展。此外,NCAPD2 可以通过与 E2F 转录因子 1(E2F1)相互作用在 MDA-MB-231 细胞中转录激活 CDK1。CDK1 的过表达缓解了 NCAPD2 敲低对 BC 细胞的抑制作用。综上所述,NCAPD2/E2F1/CDK1 轴可能在促进 BC 的进展中发挥作用,这可能为分子治疗提供了一个蓝图。

https://cdn.ncbi.nlm.nih.gov/pmc/blobs/f36b/9986070/bf02aed7e31f/CAS-114-896-g006.jpg

文献AI研究员

20分钟写一篇综述,助力文献阅读效率提升50倍。

立即体验

用中文搜PubMed

大模型驱动的PubMed中文搜索引擎

马上搜索

文档翻译

学术文献翻译模型,支持多种主流文档格式。

立即体验