Suppr超能文献

Ly49E将肝脏固有淋巴细胞1型分为具有不同功能的胚胎来源子集和出生后子集。

Ly49E separates liver ILC1s into embryo-derived and postnatal subsets with different functions.

作者信息

Chen Yawen, Wang Xianwei, Hao Xiaolei, Li Bin, Tao Wanyin, Zhu Shu, Qu Kun, Wei Haiming, Sun Rui, Peng Hui, Tian Zhigang

机构信息

Institute of Immunology and the CAS Key Laboratory of Innate Immunity and Chronic Disease, Biomedical Sciences and Health Laboratory of Anhui Province, School of Basic Medical Sciences, Division of Life Sciences and Medicine, University of Science and Technology of China, Hefei, China.

Research Unit of NK Cell Study, Chinese Academy of Medical Sciences, Hefei, China.

出版信息

J Exp Med. 2022 May 2;219(5). doi: 10.1084/jem.20211805. Epub 2022 Mar 29.

Abstract

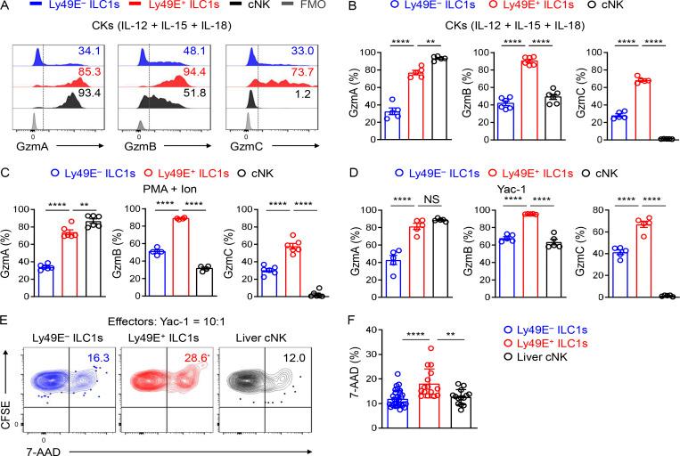
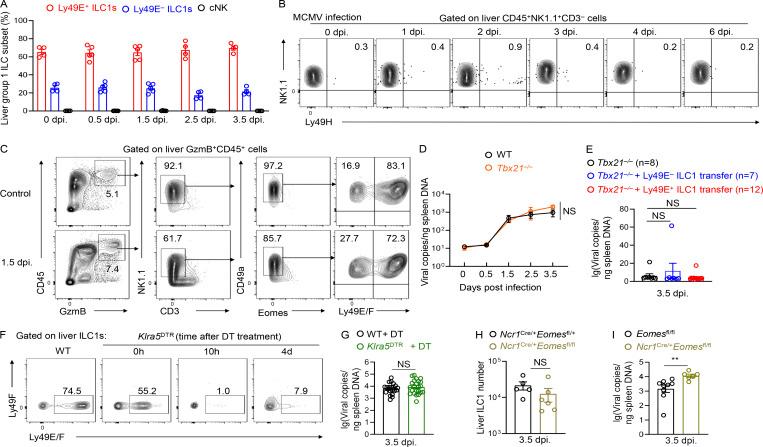
Type 1 innate lymphoid cells (ILC1s) represent the predominant population of liver ILCs and function as important effectors and regulators of immune responses, but the cellular heterogeneity of ILC1s is not fully understood. Here, single-cell RNA sequencing and flow cytometric analysis demonstrated that liver ILC1s could be dissected into Ly49E+ and Ly49E- populations with unique transcriptional and phenotypic features. Genetic fate-mapping analysis revealed that liver Ly49E+ ILC1s with strong cytotoxicity originated from embryonic non-bone marrow hematopoietic progenitor cells (HPCs), persisted locally during postnatal life, and mediated protective immunity against cytomegalovirus infection in newborn mice. However, Ly49E- ILC1s developed from BM and extramedullary HPCs after birth, gradually replaced Ly49E+ ILC1s in the livers with age, and contained the memory subset in recall response to hapten challenge. Thus, our study shows that Ly49E dissects liver ILC1s into two unique subpopulations, with distinct origins and a bias toward neonatal innate or adult immune memory responses.

摘要

1型天然淋巴细胞(ILC1s)是肝脏ILC的主要组成部分,作为免疫反应的重要效应器和调节因子发挥作用,但ILC1s的细胞异质性尚未完全明确。在此,单细胞RNA测序和流式细胞术分析表明,肝脏ILC1s可分为具有独特转录和表型特征的Ly49E +和Ly49E-群体。遗传命运图谱分析显示,具有强细胞毒性的肝脏Ly49E + ILC1s起源于胚胎非骨髓造血祖细胞(HPC),在出生后在局部持续存在,并介导新生小鼠对巨细胞病毒感染的保护性免疫。然而,Ly49E- ILC1s在出生后由骨髓和髓外HPC发育而来,随着年龄增长逐渐取代肝脏中的Ly49E + ILC1s,并在对半抗原攻击的回忆反应中包含记忆亚群。因此,我们的研究表明,Ly49E将肝脏ILC1s分为两个独特的亚群,它们具有不同的起源,并且偏向于新生儿先天性或成人免疫记忆反应。

https://cdn.ncbi.nlm.nih.gov/pmc/blobs/2251/8992684/215d0685a329/JEM_20211805_GA.jpg

文献AI研究员

20分钟写一篇综述,助力文献阅读效率提升50倍。

立即体验

用中文搜PubMed

大模型驱动的PubMed中文搜索引擎

马上搜索

文档翻译

学术文献翻译模型,支持多种主流文档格式。

立即体验