Suppr超能文献

类固醇激素信号在周围神经系统发育过程中激活热伤害感受。

Steroid hormone signaling activates thermal nociception during peripheral nervous system development.

机构信息

Department of Physiology, Department of Biochemistry and Biophysics, University of California, San Francisco, San Francisco, United States.

Howard Hughes Medical Institute, Chevy Chase, United States.

出版信息

Elife. 2022 Mar 30;11:e76464. doi: 10.7554/eLife.76464.

Abstract

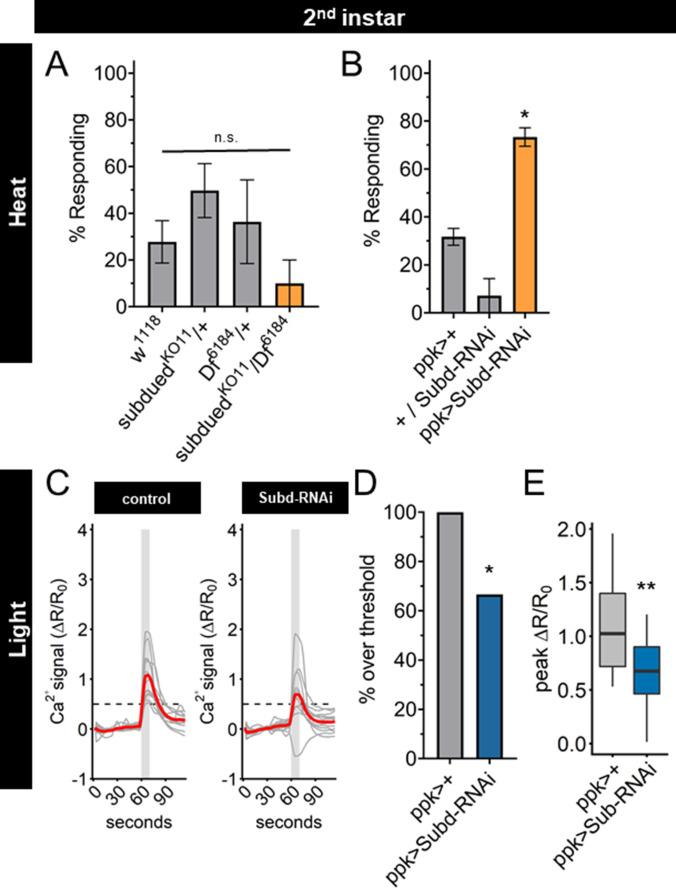
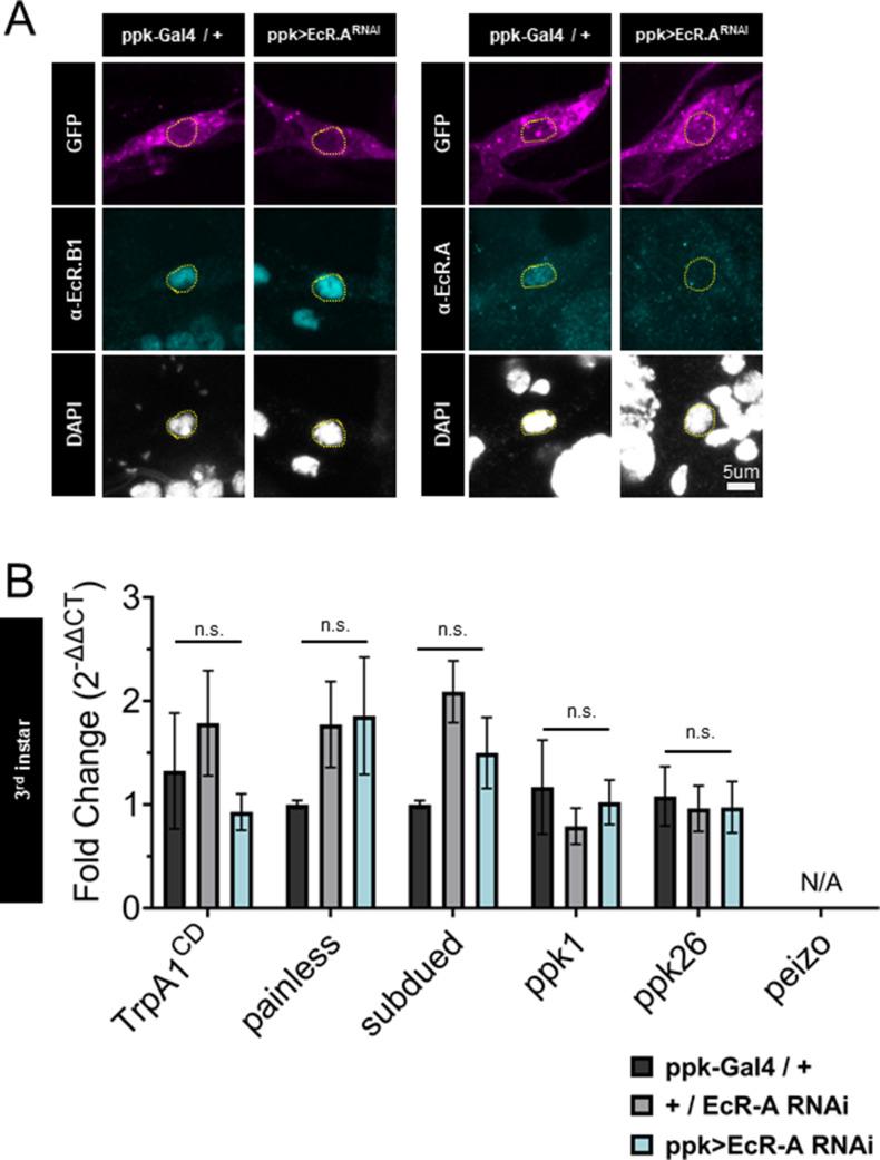
Sensory neurons enable animals to detect environmental changes and avoid harm. An intriguing open question concerns how the various attributes of sensory neurons arise in development. larvae undergo a behavioral transition by robustly activating a thermal nociceptive escape behavior during the second half of larval development (third instar). The Class IV dendritic arborization (C4da) neurons are multimodal sensors which tile the body wall of larvae and detect nociceptive temperature, light, and mechanical force. In contrast to the increase in nociceptive behavior in the third instar, we find that ultraviolet light-induced Ca activity in C4da neurons decreases during the same period of larval development. Loss of ecdysone receptor has previously been shown to reduce nociception in third instar larvae. We find that ligand-dependent activation of ecdysone signaling is sufficient to promote nociceptive responses in second instar larvae and suppress expression of (encoding a TMEM16 channel). Reduction of expression in second instar C4da neurons not only increases thermal nociception but also decreases the response to ultraviolet light. Thus, steroid hormone signaling suppresses expression to facilitate the sensory switch of C4da neurons. This regulation of a developmental sensory switch through steroid hormone regulation of channel expression raises the possibility that ion channel homeostasis is a key target for tuning the development of sensory modalities.

摘要

感觉神经元使动物能够检测环境变化并避免伤害。一个有趣的开放性问题是,感觉神经元的各种属性是如何在发育过程中产生的。 在幼虫发育的后半期(第三龄期),通过强烈激活热伤害性逃避行为,经历了行为转变。IV 类树突状分支(C4da)神经元是多模态传感器,它们在 幼虫的体壁上平铺,并检测伤害性温度、光和机械力。与第三龄期伤害性行为的增加相比,我们发现 C4da 神经元在紫外线诱导的 Ca 活性在同一时期的幼虫发育过程中降低。蜕皮激素受体的缺失先前已被证明会减少第三龄期幼虫的伤害性感知。我们发现蜕皮激素信号的配体依赖性激活足以促进第二龄期幼虫的伤害性反应,并抑制 (编码 TMEM16 通道)的表达。第二龄期 C4da 神经元中 的表达减少不仅增加了热伤害性感知,还降低了对紫外线的反应。因此,类固醇激素信号抑制 的表达,以促进 C4da 神经元的感觉转换。这种通过类固醇激素调节通道表达来调节发育中的感觉转换的机制提出了这样一种可能性,即离子通道稳态是调节感觉模态发育的关键目标。

https://cdn.ncbi.nlm.nih.gov/pmc/blobs/486e/8967384/3faf42fecd06/elife-76464-fig1-figsupp1.jpg

文献AI研究员

20分钟写一篇综述,助力文献阅读效率提升50倍。

立即体验

用中文搜PubMed

大模型驱动的PubMed中文搜索引擎

马上搜索

文档翻译

学术文献翻译模型,支持多种主流文档格式。

立即体验