Suppr超能文献

缺氧诱导碳酸酐酶介导的背角神经元激活和诱导神经性疼痛。

Hypoxia-induced carbonic anhydrase mediated dorsal horn neuron activation and induction of neuropathic pain.

机构信息

Division of Cancer and Stem Cells, School of Medicine, Biodiscovery Institute, University of Nottingham, Nottingham, United Kingdom.

School of Science and Technology, Nottingham Trent University, Nottingham, United Kingdom.

出版信息

Pain. 2022 Nov 1;163(11):2264-2279. doi: 10.1097/j.pain.0000000000002627. Epub 2022 Mar 29.

Abstract

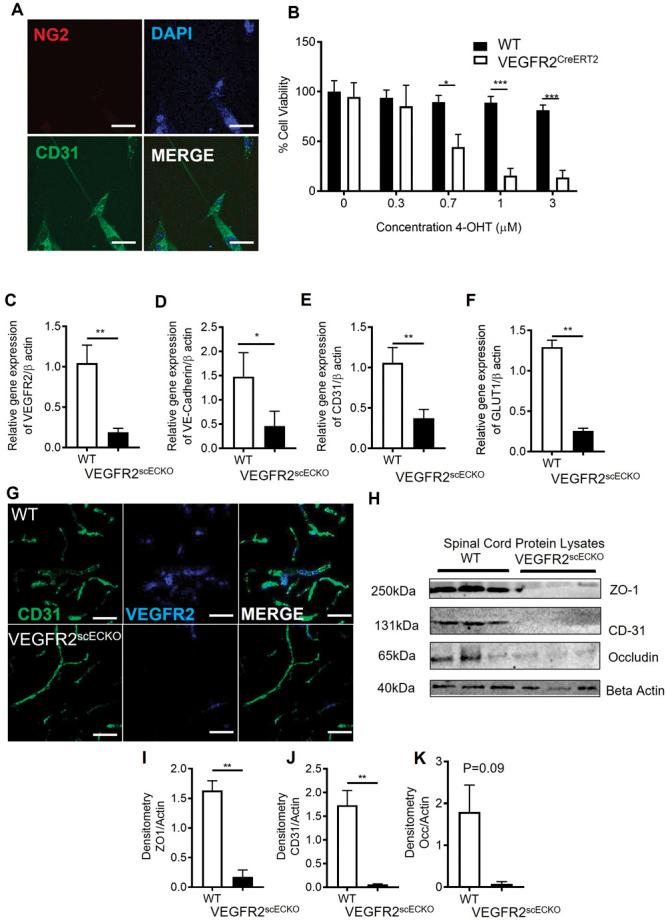
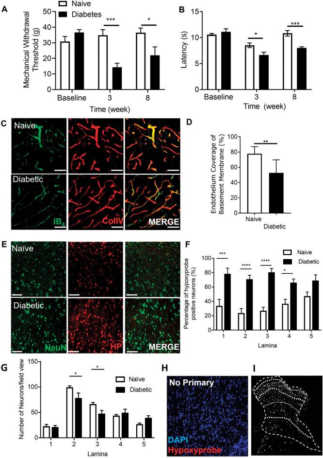
Neuropathic pain, such as that seen in diabetes mellitus, results in part from central sensitisation in the dorsal horn. However, the mechanisms responsible for such sensitisation remain unclear. There is evidence that disturbances in the integrity of the spinal vascular network can be causative factors in the development of neuropathic pain. Here we show that reduced blood flow and vascularity of the dorsal horn leads to the onset of neuropathic pain. Using rodent models (type 1 diabetes and an inducible endothelial-specific vascular endothelial growth factor receptor 2 knockout mouse) that result in degeneration of the endothelium in the dorsal horn, we show that spinal cord vasculopathy results in nociceptive behavioural hypersensitivity. This also results in increased hypoxia in dorsal horn neurons, depicted by increased expression of hypoxia markers such as hypoxia inducible factor 1α, glucose transporter 3, and carbonic anhydrase 7. Furthermore, inducing hypoxia through intrathecal delivery of dimethyloxalylglycine leads to the activation of dorsal horn neurons as well as mechanical and thermal hypersensitivity. This shows that hypoxic signalling induced by reduced vascularity results in increased hypersensitivity and pain. Inhibition of carbonic anhydrase activity, through intraperitoneal injection of acetazolamide, inhibited hypoxia-induced pain behaviours. This investigation demonstrates that induction of a hypoxic microenvironment in the dorsal horn, as occurs in diabetes, is an integral process by which neurons are activated to initiate neuropathic pain states. This leads to the conjecture that reversing hypoxia by improving spinal cord microvascular blood flow could reverse or prevent neuropathic pain.

摘要

神经病理性疼痛,如糖尿病患者所经历的疼痛,部分是由于背角的中枢敏化所致。然而,导致这种敏化的机制仍不清楚。有证据表明,脊髓血管网络完整性的紊乱可能是神经病理性疼痛发展的致病因素。在这里,我们表明背角的血流和血管减少会导致神经病理性疼痛的发生。使用导致背角内皮细胞退化的啮齿动物模型(1 型糖尿病和诱导型内皮特异性血管内皮生长因子受体 2 敲除小鼠),我们表明脊髓血管病导致伤害感受行为过敏。这也导致背角神经元中的缺氧增加,表现为缺氧诱导因子 1α、葡萄糖转运蛋白 3 和碳酸酐酶 7 等缺氧标志物的表达增加。此外,通过鞘内给予二甲氧乙二酰基甘氨酸诱导缺氧会导致背角神经元的激活以及机械和热敏化。这表明血管减少引起的缺氧信号导致敏感性增加和疼痛。通过腹腔内注射乙酰唑胺抑制碳酸酐酶活性,可抑制缺氧诱导的疼痛行为。这项研究表明,在背角中诱导缺氧微环境(如糖尿病中发生的那样)是神经元被激活以引发神经病理性疼痛状态的一个完整过程。这导致了一个推测,即通过改善脊髓微血管血流来逆转缺氧,可能会逆转或预防神经病理性疼痛。

https://cdn.ncbi.nlm.nih.gov/pmc/blobs/a902/9578530/7bb91043477b/jop-163-02264-g001.jpg

文献AI研究员

20分钟写一篇综述,助力文献阅读效率提升50倍。

立即体验

用中文搜PubMed

大模型驱动的PubMed中文搜索引擎

马上搜索

文档翻译

学术文献翻译模型,支持多种主流文档格式。

立即体验