Suppr超能文献

在运动过程中,啮齿动物高级视觉皮层的神经活动减少,但编码能力提高。

Reduced neural activity but improved coding in rodent higher-order visual cortex during locomotion.

机构信息

Department of Neuroscience, Washington University, St. Louis, MO, USA.

Princeton Neuroscience Institute & Department of Psychology, Princeton University, Princeton, NJ, USA.

出版信息

Nat Commun. 2022 Mar 30;13(1):1676. doi: 10.1038/s41467-022-29200-z.

Abstract

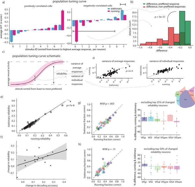
Running profoundly alters stimulus-response properties in mouse primary visual cortex (V1), but its effect in higher-order visual cortex is under-explored. Here we systematically investigate how visual responses vary with locomotive state across six visual areas and three cortical layers using a massive dataset from the Allen Brain Institute. Although previous work has shown running speed to be positively correlated with neural activity in V1, here we show that the sign of correlations between speed and neural activity varies across extra-striate cortex, and is even negative in anterior extra-striate cortex. Nevertheless, across all visual cortices, neural responses can be decoded more accurately during running than during stationary periods. We show that this effect is not attributable to changes in population activity structure, and propose that it instead arises from an increase in reliability of single-neuron responses during locomotion.

摘要

跑步会极大地改变小鼠初级视觉皮层(V1)的刺激-反应特性,但它对高级视觉皮层的影响尚未得到充分探索。在这里,我们使用艾伦脑科学研究所的大量数据集,系统地研究了在六个视觉区域和三个皮层层中,运动状态如何影响视觉反应。虽然之前的研究表明,跑步速度与 V1 中的神经活动呈正相关,但我们在这里表明,速度和神经活动之间的相关性在额外纹状皮层中是可变的,甚至在前额外纹状皮层中是负相关的。然而,在所有的视觉皮层中,神经反应在跑步时比在静止时可以更准确地被解码。我们表明,这种效应不是由于群体活动结构的变化引起的,而是由于在运动过程中单个神经元反应的可靠性增加。

https://cdn.ncbi.nlm.nih.gov/pmc/blobs/19de/8967903/4e258d1ef43a/41467_2022_29200_Fig1_HTML.jpg

文献AI研究员

20分钟写一篇综述,助力文献阅读效率提升50倍。

立即体验

用中文搜PubMed

大模型驱动的PubMed中文搜索引擎

马上搜索

文档翻译

学术文献翻译模型,支持多种主流文档格式。

立即体验