Suppr超能文献

附件基因组推动耐碳青霉烯类肺炎克雷伯菌克隆群 258 和 307 在休斯顿的独立传播,TX。

Accessory Genomes Drive Independent Spread of Carbapenem-Resistant Klebsiella pneumoniae Clonal Groups 258 and 307 in Houston, TX.

机构信息

Center for Infectious Diseases, School of Public Health, University of Texas Health Science Center, Houston, Texas, USA.

Center for Antimicrobial Resistance and Microbial Genomics, Division of Infectious Diseases, University of Texas Health Science Center at Houston McGovern Medical School, Houston, Texas, USA.

出版信息

mBio. 2022 Apr 26;13(2):e0049722. doi: 10.1128/mbio.00497-22. Epub 2022 Mar 31.

Abstract

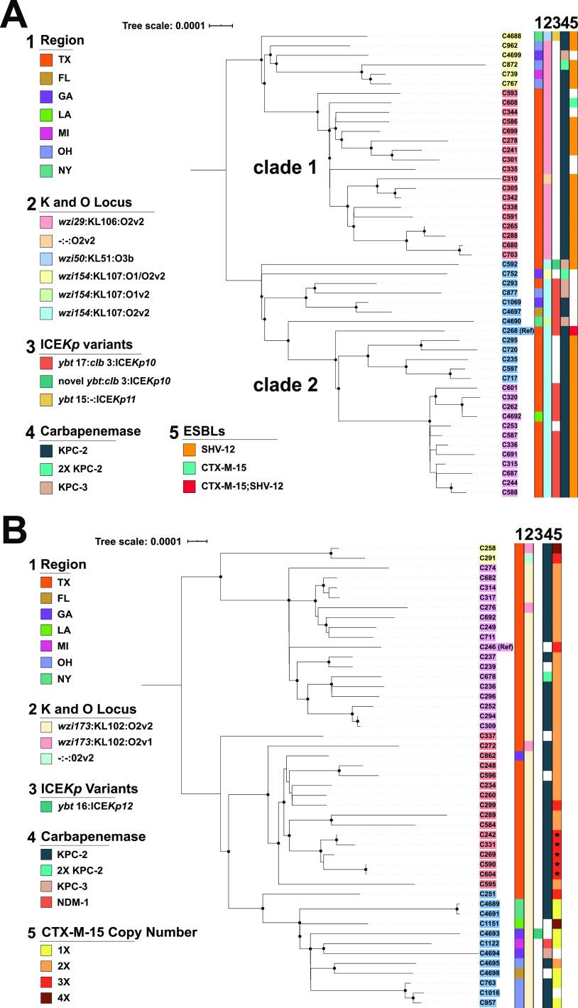
Carbapenem-resistant Klebsiella pneumoniae (CR) is an urgent public health threat. Worldwide dissemination of CR has been largely attributed to clonal group (CG) 258. However, recent evidence indicates the global emergence of a CR CG307 lineage. Houston, TX, is the first large city in the United States with detected cocirculation of both CR CG307 and CG258. We sought to characterize the genomic and clinical factors contributing to the parallel endemic spread of CG258 and CG307. CR isolates were collected as part of the prospective, Consortium on Resistance against Carbapenems in Klebsiella and other 2 (CRACKLE-2) study. Hybrid short-read and long-read genome assemblies were generated from 119 CR isolates (95 originated from Houston hospitals). A comprehensive characterization of phylogenies, gene transfer, and plasmid content with pan-genome analysis was performed on all CR isolates. Plasmid mating experiments were performed with CG307 and CG258 isolates of interest. Dissection of the accessory genomes suggested independent evolution and limited horizontal gene transfer between CG307 and CG258 lineages. CG307 contained a diverse repertoire of mobile genetic elements, which were shared with other non-CG258 K. pneumoniae isolates. Three unique clades of Houston CG307 isolates clustered distinctly from other global CG307 isolates, indicating potential selective adaptation of particular CG307 lineages to their respective geographical niches. CG307 strains were often isolated from the urine of hospitalized patients, likely serving as important reservoirs for genes encoding carbapenemases and extended-spectrum β-lactamases. Our findings suggest parallel cocirculation of high-risk lineages with potentially divergent evolution. The prevalence of carbapenem-resistant Klebsiella pneumoniae (CR) infections in nosocomial settings remains a public health challenge. High-risk clones such as clonal group 258 (CG258) are particularly concerning due to their association with carriage, which can severely complicate antimicrobial treatments. There is a recent emergence of clonal group 307 (CG307) worldwide with little understanding of how this successful clone has been able to adapt while cocirculating with CG258. We provide the first evidence of potentially divergent evolution between CG258 and CG307 with limited sharing of adaptive genes. Houston, TX, is home to the largest medical center in the world, with a large influx of domestic and international patients. Thus, our unique geographical setting, where two pandemic strains of CR are circulating, provides an indication of how differential accessory genome content can drive stable, endemic populations of CR. Pan-genomic analyses such as these can reveal unique signatures of successful CR dissemination, such as the CG307-associated plasmid (pCG307_HTX), and provide invaluable insights into the surveillance of local carbapenem-resistant (CRE) epidemiology.

摘要

耐碳青霉烯类肺炎克雷伯菌(CR)是一种紧迫的公共卫生威胁。全球范围内 CR 的传播在很大程度上归因于克隆群(CG)258。然而,最近的证据表明,全球出现了耐碳青霉烯类 CG307 谱系。休斯顿是美国第一个发现同时存在耐碳青霉烯类 CG307 和 CG258 的大型城市。我们试图描述导致 CG258 和 CG307 平行流行的基因组和临床因素。耐碳青霉烯类肺炎克雷伯菌分离株是作为前瞻性研究的一部分收集的,该研究由耐碳青霉烯类抗生素的克雷伯氏菌和其他 2(CRACKLE-2)联盟进行。对来自 119 株耐碳青霉烯类肺炎克雷伯菌(95 株源自休斯顿医院)的分离株进行了杂交短读长和长读长基因组组装。对所有耐碳青霉烯类肺炎克雷伯菌分离株进行了全基因组分析的系统发育、基因转移和质粒含量的综合特征分析。对感兴趣的 CG307 和 CG258 分离株进行了质粒交配实验。对辅助基因组的剖析表明,CG307 和 CG258 谱系之间存在独立的进化和有限的水平基因转移。CG307 包含了多样化的移动遗传元件,这些元件与其他非 CG258 肺炎克雷伯菌分离株共享。来自休斯顿的 CG307 分离株的三个独特分支明显与其他全球 CG307 分离株聚类不同,表明特定 CG307 谱系可能在其各自的地理小生境中发生了选择性适应。CG307 菌株通常从住院患者的尿液中分离出来,可能是编码碳青霉烯酶和扩展谱β-内酰胺酶的基因的重要储库。我们的研究结果表明,高风险谱系平行共存,可能存在潜在的进化分歧。耐碳青霉烯类肺炎克雷伯菌(CR)感染在医院环境中的流行仍然是一个公共卫生挑战。高风险克隆群,如克隆群 258(CG258),由于与携带相关,尤其令人担忧,这可能严重影响抗生素治疗。目前,全球范围内出现了克隆群 307(CG307),但对该成功克隆如何适应并与 CG258 同时流行的了解甚少。我们首次提供了 CG258 和 CG307 之间可能存在的进化分歧的证据,适应性基因的共享有限。德克萨斯州休斯顿拥有世界上最大的医疗中心,有大量的国内和国际患者涌入。因此,我们独特的地理位置,两个大流行的耐碳青霉烯类肺炎克雷伯菌(CR)菌株同时流行,表明了差异辅助基因组含量如何驱动稳定的、地方性的耐碳青霉烯类肺炎克雷伯菌(CR)流行。像这样的全基因组分析可以揭示成功传播 CR 的独特特征,例如 CG307 相关质粒(pCG307_HTX),并为当地耐碳青霉烯类抗生素 (CRE)流行病学监测提供宝贵的见解。

https://cdn.ncbi.nlm.nih.gov/pmc/blobs/952f/9040855/c4b9bc59b833/mbio.00497-22-f001.jpg

文献AI研究员

20分钟写一篇综述,助力文献阅读效率提升50倍。

立即体验

用中文搜PubMed

大模型驱动的PubMed中文搜索引擎

马上搜索

文档翻译

学术文献翻译模型,支持多种主流文档格式。

立即体验