Suppr超能文献

单细胞 RNA 测序揭示了与 HBV 感染患者疾病阶段相关的肝内和外周免疫特征。

Single-cell RNA sequencing reveals intrahepatic and peripheral immune characteristics related to disease phases in HBV-infected patients.

机构信息

Senior Department of Infectious Diseases, The Fifth Medical Center of Chinese PLA General Hospital, Beijing, China.

Biomedical Pioneering Innovation Center (BIOPIC), School of Life Sciences, Peking University, Beijing, China.

出版信息

Gut. 2023 Jan;72(1):153-167. doi: 10.1136/gutjnl-2021-325915. Epub 2022 Mar 31.

Abstract

OBJECTIVE

A comprehensive immune landscape for HBV infection is pivotal to achieve HBV cure.

DESIGN

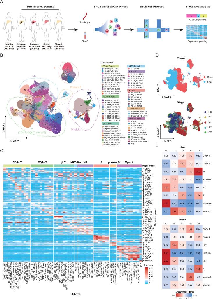
We performed single-cell RNA sequencing of 2 43 000 cells from 46 paired liver and blood samples of 23 individuals, including six immune tolerant, 5 immune active (IA), 3 acute recovery (AR), 3 chronic resolved and 6 HBV-free healthy controls (HCs). Flow cytometry and histological assays were applied in a second HBV cohort for validation.

RESULTS

Both IA and AR were characterised by high levels of intrahepatic exhausted CD8+ T (Tex) cells. In IA, Tex cells were mainly derived from liver-resident GZMK+ effector memory T cells and self-expansion. By contrast, peripheral CX3CR1+ effector T cells and GZMK+ effector memory T cells were the main source of Tex cells in AR. In IA but not AR, significant cell-cell interactions were observed between Tex cells and regulatory CD4+ T cells, as well as between Tex and FCGR3A+ macrophages. Such interactions were potentially mediated through human leukocyte antigen class I molecules together with their receptors CANX and LILRBs, respectively, contributing to the dysfunction of antiviral immune responses. By contrast, CX3CR1+GNLY+ central memory CD8+ T cells were concurrently expanded in both liver and blood of AR, providing a potential surrogate marker for viral resolution. In clinic, intrahepatic Tex cells were positively correlated with serum alanine aminotransferase levels and histological grading scores.

CONCLUSION

Our study dissects the coordinated immune responses for different HBV infection phases and provides a rich resource for fully understanding immunopathogenesis and developing effective therapeutic strategies.

摘要

目的

全面了解乙型肝炎病毒 (HBV) 感染的免疫图谱对于实现 HBV 治愈至关重要。

设计

我们对 23 名个体的 46 对肝血配对样本中的 243000 个细胞进行了单细胞 RNA 测序,其中包括 6 例免疫耐受、5 例免疫激活 (IA)、3 例急性恢复 (AR)、3 例慢性缓解和 6 例 HBV 阴性健康对照 (HC)。流式细胞术和组织学检测在第二个 HBV 队列中进行了验证。

结果

IA 和 AR 均表现为高水平的肝内耗竭 CD8+T(Tex)细胞。在 IA 中,Tex 细胞主要来自于肝驻留 GZMK+效应记忆 T 细胞和自我扩增。相比之下,外周 CX3CR1+效应 T 细胞和 GZMK+效应记忆 T 细胞是 AR 中 Tex 细胞的主要来源。在 IA 中,但不是在 AR 中,观察到 Tex 细胞与调节性 CD4+T 细胞以及 Tex 细胞与 FCGR3A+巨噬细胞之间存在显著的细胞-细胞相互作用。这些相互作用可能是通过人类白细胞抗原 I 类分子及其各自的受体 CANX 和 LILRBs 介导的,导致抗病毒免疫反应的功能障碍。相比之下,在 AR 中,CX3CR1+GNLY+中央记忆 CD8+T 细胞在肝和血液中同时扩增,为病毒清除提供了潜在的替代标志物。在临床上,肝内 Tex 细胞与血清丙氨酸氨基转移酶水平和组织学分级评分呈正相关。

结论

本研究剖析了不同 HBV 感染阶段的协调免疫反应,为全面了解免疫发病机制和开发有效的治疗策略提供了丰富的资源。

https://cdn.ncbi.nlm.nih.gov/pmc/blobs/fe7e/9763233/12879df93cf0/gutjnl-2021-325915f01.jpg

文献AI研究员

20分钟写一篇综述,助力文献阅读效率提升50倍。

立即体验

用中文搜PubMed

大模型驱动的PubMed中文搜索引擎

马上搜索

文档翻译

学术文献翻译模型,支持多种主流文档格式。

立即体验