Suppr超能文献

墨西哥患者弥漫型和肠型胃癌中的拷贝数改变和上皮-间充质转化基因。

Copy number alterations and epithelial‑mesenchymal transition genes in diffuse and intestinal gastric cancers in Mexican patients.

机构信息

Laboratory of Biotechnology and Genomic Bioinformatics, National School of Biological Sciences (ENCB), National Polytechnic Institute (IPN), Lázaro Cárdenas Professional Unit, Mexico City 11340, Mexico.

Epidemiological and Health Services Research Unit, Aging Area (UIESSAE), XXI Century National Medical Center, Mexican Social Security Institute (IMSS), Mexico City 06720, Mexico.

出版信息

Mol Med Rep. 2022 May;25(5). doi: 10.3892/mmr.2022.12707. Epub 2022 Apr 1.

Abstract

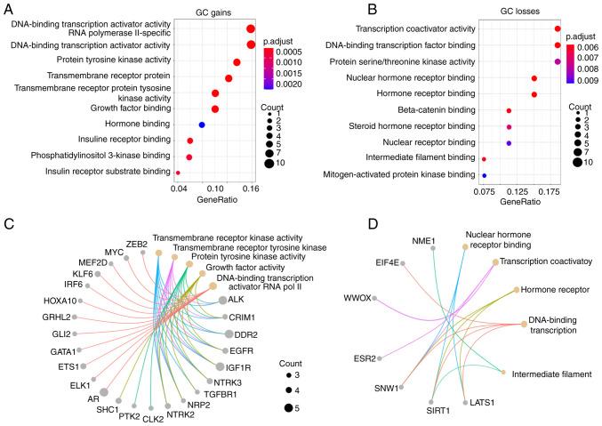
Gastric cancer (GC) is a common malignancy with the highest mortality rate among diseases of the digestive system, worldwide. The present study of GC alterations is crucial to the understanding of tumor biology and the establishment of important aspects of cancer prognosis and treatment response. In the present study, DNA from Mexican patients with diffuse GC (DGC), intestinal GC (IGC) or non‑atrophic gastritis (NAG; control) was purified and whole‑genome analysis was performed with high‑density arrays. Shared and unique copy number alterations (CNA) were identified between the different tissues involving key genes and signaling pathways associated with cancer. This led to the molecular distinction and identification of the most relevant molecular functions to be identified. A more detailed bioinformatics analysis of epithelial‑mesenchymal transition (EMT) genes revealed that the altered network associated with chromosomal alterations included 11 genes that were shared between DGC, IGC and NAG, as well as 19 DGC‑ and 7 IGC‑exclusive genes. Furthermore, the main molecular functions included adhesion, angiogenesis, migration, metastasis, morphogenesis, proliferation and survival. The present study provided the first whole‑genome high‑density array analysis in Mexican patients with GC and revealed shared and exclusive CNA‑associated genes in DGC and IGC. In addition, a bioinformatics‑predicted network was generated, focusing on CNA‑altered genes associated with EMT and the hallmarks of cancer, as well as precancerous alterations that may lead to GC. Molecular signatures of diffuse and intestinal GC, predicted bioinformatically, involve common and distinct CNA‑EMT genes related to the hallmarks of cancer that are potential candidates for screening biomarkers of GC, including early stages.

摘要

胃癌(GC)是一种常见的恶性肿瘤,在全球范围内,其死亡率在消化系统疾病中最高。目前对 GC 改变的研究对于理解肿瘤生物学以及确定癌症预后和治疗反应的重要方面至关重要。在本研究中,从墨西哥弥漫性 GC(DGC)、肠型 GC(IGC)或非萎缩性胃炎(NAG;对照)患者中纯化 DNA,并使用高密度阵列进行全基因组分析。确定了不同组织之间的共享和独特拷贝数改变(CNA),涉及与癌症相关的关键基因和信号通路。这导致了分子区分和确定最相关的分子功能。对上皮-间充质转化(EMT)基因的更详细的生物信息学分析表明,与染色体改变相关的改变网络包括 11 个在 DGC、IGC 和 NAG 之间共享的基因,以及 19 个 DGC 特异性和 7 个 IGC 特异性基因。此外,主要分子功能包括粘附、血管生成、迁移、转移、形态发生、增殖和存活。本研究首次对墨西哥 GC 患者进行了全基因组高密度阵列分析,揭示了 DGC 和 IGC 中共享和独特的 CNA 相关基因。此外,还生成了一个生物信息学预测网络,重点关注与 EMT 和癌症特征相关的 CNA 改变基因,以及可能导致 GC 的癌前改变。通过生物信息学预测的弥漫性和肠型 GC 的分子特征涉及与癌症特征相关的常见和独特的 CNA-EMT 基因,它们是 GC 筛查生物标志物的潜在候选者,包括早期阶段。

https://cdn.ncbi.nlm.nih.gov/pmc/blobs/af5f/8985205/21a330782def/mmr-25-05-12707-g00.jpg

文献AI研究员

20分钟写一篇综述,助力文献阅读效率提升50倍。

立即体验

用中文搜PubMed

大模型驱动的PubMed中文搜索引擎

马上搜索

文档翻译

学术文献翻译模型,支持多种主流文档格式。

立即体验