Suppr超能文献

间断性给予小鼠泼尼松治疗通过脂联素促进肥胖症的运动耐受力。

Intermittent prednisone treatment in mice promotes exercise tolerance in obesity through adiponectin.

机构信息

Division of Molecular Cardiovascular Biology, Heart Institute, Cincinnati Children's Hospital Medical Center, and Department of Pediatrics, University of Cincinnati College of Medicine, Cincinnati, OH.

Center for Genetic Medicine, Feinberg School of Medicine, Northwestern University, Chicago, IL.

出版信息

J Exp Med. 2022 May 2;219(5). doi: 10.1084/jem.20211906. Epub 2022 Apr 1.

Abstract

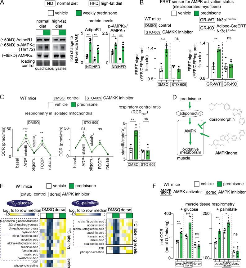
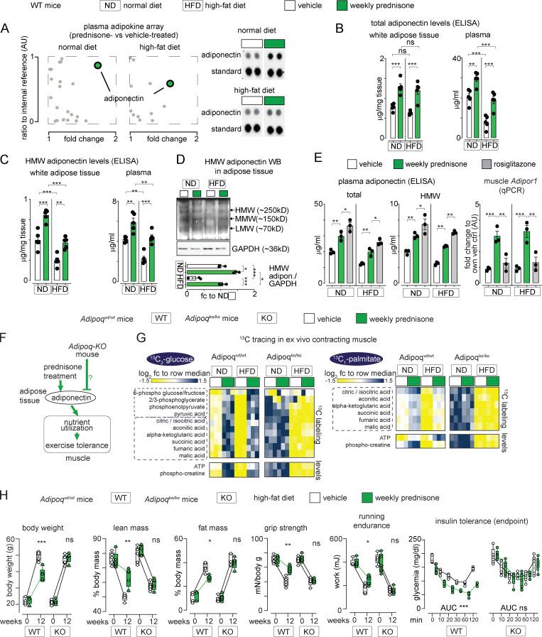
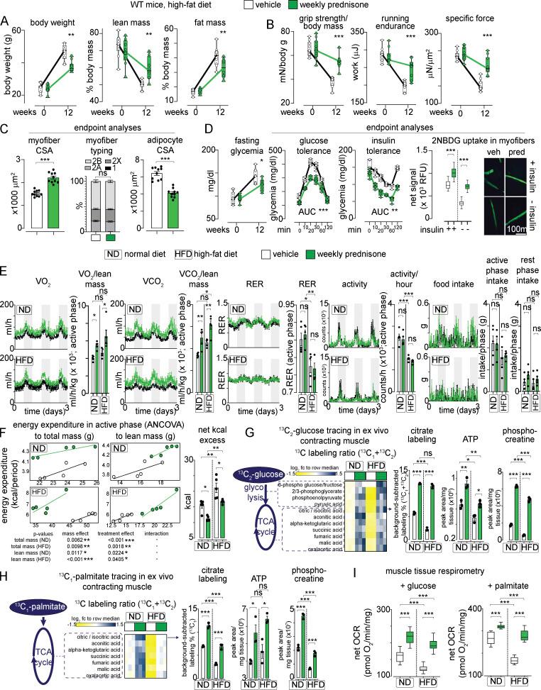
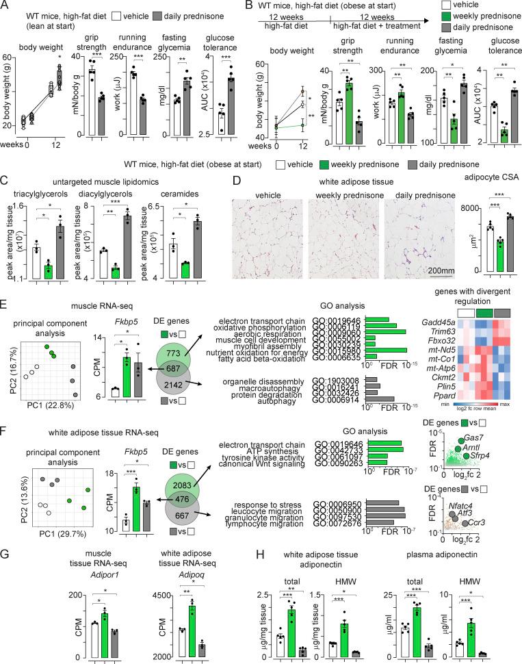
The fat-muscle communication regulates metabolism and involves circulating signals like adiponectin. Modulation of this cross-talk could benefit muscle bioenergetics and exercise tolerance in conditions like obesity. Chronic daily intake of exogenous glucocorticoids produces or exacerbates metabolic stress, often leading to obesity. In stark contrast to the daily intake, we discovered that intermittent pulses of glucocorticoids improve dystrophic muscle metabolism. However, the underlying mechanisms, particularly in the context of obesity, are still largely unknown. Here we report that in mice with diet-induced obesity, intermittent once-weekly prednisone increased total and high-molecular weight adiponectin levels and improved exercise tolerance and energy expenditure. These effects were dependent upon adiponectin, as shown by genetic ablation of the adipokine. Upregulation of Adipoq occurred through the glucocorticoid receptor (GR), as this effect was blocked by inducible GR ablation in adipocytes. The treatment increased the muscle metabolic response of adiponectin through the CAMKK2-AMPK cascade. Our study demonstrates that intermittent glucocorticoids produce healthful metabolic remodeling in diet-induced obesity.

摘要

脂肪-肌肉通讯调节代谢,并涉及到脂联素等循环信号。这种交流的调节可能有益于肥胖等情况下的肌肉生物能量学和运动耐量。慢性每日摄入外源性糖皮质激素会产生或加剧代谢应激,常导致肥胖。与每日摄入形成鲜明对比的是,我们发现糖皮质激素的间歇性脉冲可改善肌肉营养不良的代谢。然而,其潜在机制,特别是在肥胖的背景下,仍在很大程度上未知。在这里,我们报告在饮食诱导肥胖的小鼠中,每周一次的泼尼松间歇性给药可增加总脂联素和高分子量脂联素水平,并改善运动耐量和能量消耗。这些作用依赖于脂联素,如通过脂联素基因缺失证明。Adipoq 的上调是通过糖皮质激素受体(GR)发生的,因为这种作用可被诱导的脂肪细胞中 GR 缺失所阻断。该治疗通过 CAMKK2-AMPK 级联增加了肌肉对脂联素的代谢反应。我们的研究表明,间歇性糖皮质激素在饮食诱导肥胖中产生健康的代谢重塑。

https://cdn.ncbi.nlm.nih.gov/pmc/blobs/fa52/8980841/8573411d03f7/JEM_20211906_GA.jpg

文献AI研究员

20分钟写一篇综述,助力文献阅读效率提升50倍。

立即体验

用中文搜PubMed

大模型驱动的PubMed中文搜索引擎

马上搜索

文档翻译

学术文献翻译模型,支持多种主流文档格式。

立即体验