Suppr超能文献

黏液浓度依赖性生物物理异常使囊性纤维化的黏膜下腺和表面气道功能障碍趋于一致。

Mucus concentration-dependent biophysical abnormalities unify submucosal gland and superficial airway dysfunction in cystic fibrosis.

机构信息

Marsico Lung Institute, University of North Carolina at Chapel Hill, Chapel Hill, NC, USA.

Department of Respiratory Medicine, University of Tokyo, Tokyo, Japan.

出版信息

Sci Adv. 2022 Apr;8(13):eabm9718. doi: 10.1126/sciadv.abm9718. Epub 2022 Apr 1.

Abstract

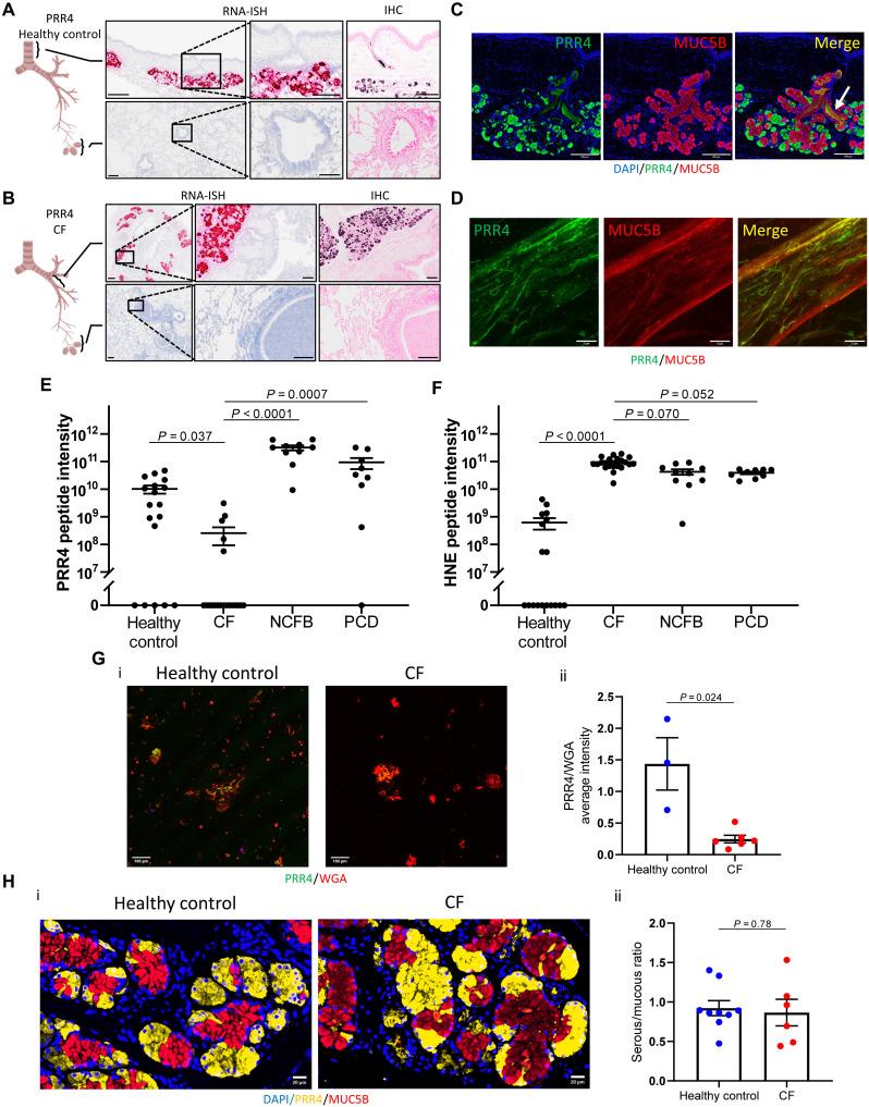
Cystic fibrosis (CF) is characterized by abnormal transepithelial ion transport. However, a description of CF lung disease pathophysiology unifying superficial epithelial and submucosal gland (SMG) dysfunctions has remained elusive. We hypothesized that biophysical abnormalities associated with CF mucus hyperconcentration provide a unifying mechanism. Studies of the anion secretion-inhibited pig airway model of CF revealed elevated SMG mucus concentrations, osmotic pressures, and SMG mucus accumulation. Human airway studies revealed hyperconcentrated CF SMG mucus with raised osmotic pressures and cohesive forces predicted to limit SMG mucus secretion/release. Using proline-rich protein 4 (PRR4) as a biomarker of SMG secretion, CF sputum proteomics analyses revealed markedly lower PRR4 levels compared to healthy and bronchiectasis controls, consistent with a failure of CF SMGs to secrete mucus onto airway surfaces. Raised mucus osmotic/cohesive forces, reflecting mucus hyperconcentration, provide a unifying mechanism that describes disease-initiating mucus accumulation on airway surfaces and in SMGs of the CF lung.

摘要

囊性纤维化(CF)的特征是跨上皮离子转运异常。然而,对于将 CF 肺部疾病病理生理学统一为浅表上皮和粘膜下腺(SMG)功能障碍的描述仍然难以捉摸。我们假设与 CF 粘液高浓度相关的生物物理异常提供了一个统一的机制。对 CF 气道模型中阴离子分泌抑制的猪气道的研究揭示了升高的 SMG 粘液浓度、渗透压和 SMG 粘液积聚。人体气道研究显示 CF SMG 粘液高浓度,渗透压和内聚力升高,预计会限制 SMG 粘液分泌/释放。使用富含脯氨酸蛋白 4(PRR4)作为 SMG 分泌的生物标志物,CF 痰蛋白质组学分析显示与健康和支气管扩张对照组相比,PRR4 水平明显降低,这与 CF SMG 无法将粘液分泌到气道表面一致。升高的粘液渗透压/内聚力反映了粘液高浓度,为描述 CF 肺部气道表面和 SMG 中疾病起始性粘液积聚的统一机制提供了依据。

https://cdn.ncbi.nlm.nih.gov/pmc/blobs/223e/10938572/4c4f8c180653/sciadv.abm9718-f1.jpg

文献AI研究员

20分钟写一篇综述,助力文献阅读效率提升50倍。

立即体验

用中文搜PubMed

大模型驱动的PubMed中文搜索引擎

马上搜索

文档翻译

学术文献翻译模型,支持多种主流文档格式。

立即体验