Suppr超能文献

选择性耗竭成年 GFAP 表达的室管膜下细胞导致雄性促性腺激素低下性腺功能减退症。

Selective Depletion of Adult GFAP-Expressing Tanycytes Leads to Hypogonadotropic Hypogonadism in Males.

机构信息

CNRS, IFCE, INRAE, Université de Tours, PRC, Nouzilly, France.

Univ. Lille, Inserm, CHU Lille, Laboratory of Development and Plasticity of the Neuroendocrine Brain, Lille Neurosciences & Cognition, UMR-S1172, Lille, France.

出版信息

Front Endocrinol (Lausanne). 2022 Mar 16;13:869019. doi: 10.3389/fendo.2022.869019. eCollection 2022.

Abstract

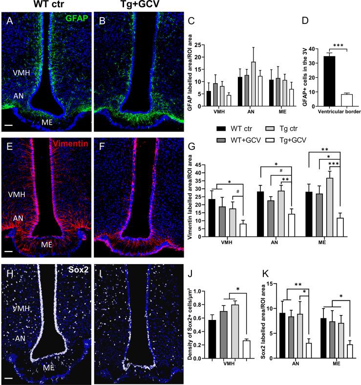
In adult mammals, neural stem cells are localized in three neurogenic regions, the subventricular zone of the lateral ventricle (SVZ), the subgranular zone of the dentate gyrus of the hippocampus (SGZ) and the hypothalamus. In the SVZ and the SGZ, neural stem/progenitor cells (NSPCs) express the glial fibrillary acidic protein (GFAP) and selective depletion of these NSPCs drastically decreases cell proliferation and . In the hypothalamus, GFAP is expressed by α-tanycytes, which are specialized radial glia-like cells in the wall of the third ventricle also recognized as NSPCs. To explore the role of these hypothalamic GFAP-positive tanycytes, we used transgenic mice expressing herpes simplex virus thymidine kinase (HSV-Tk) under the control of the mouse promoter and a 4-week intracerebroventricular infusion of the antiviral agent ganciclovir (GCV) which kills dividing cells expressing Tk. While GCV significantly reduced the number and growth of hypothalamus-derived neurospheres from adult transgenic mice , it causes hypogonadotropic hypogonadism The selective death of dividing tanycytes expressing GFAP indeed results in a marked decrease in testosterone levels and testicular weight, as well as vacuolization of the seminiferous tubules and loss of spermatogenesis. Additionally, GCV-treated GFAP-Tk mice show impaired sexual behavior, but no alteration in food intake or body weight. Our results also show that the selective depletion of GFAP-expressing tanycytes leads to a sharp decrease in the number of gonadotropin-releasing hormone (GnRH)-immunoreactive neurons and a blunted LH secretion. Overall, our data show that GFAP-expressing tanycytes play a central role in the regulation of male reproductive function.

摘要

在成年哺乳动物中,神经干细胞定位于三个神经发生区域,即侧脑室的室下区(SVZ)、海马齿状回的颗粒下区(SGZ)和下丘脑。在 SVZ 和 SGZ 中,神经干细胞/祖细胞(NSPCs)表达神经胶质纤维酸性蛋白(GFAP),选择性耗竭这些 NSPCs 会显著降低细胞增殖和。在下丘脑,GFAP 由 α- 室管膜细胞表达,α- 室管膜细胞是第三脑室壁中的特化放射状胶质样细胞,也被认为是 NSPCs。为了探索这些下丘脑 GFAP 阳性室管膜细胞的作用,我们使用了在小鼠启动子控制下表达单纯疱疹病毒胸苷激酶(HSV-Tk)的转基因小鼠,并进行了为期 4 周的脑室腔内给予抗病毒药物更昔洛韦(GCV)的处理,GCV 可杀死表达 Tk 的分裂细胞。虽然 GCV 显著减少了成年转基因小鼠下丘脑来源的神经球的数量和生长,但它会导致促性腺激素释放激素(GnRH)-免疫反应性神经元数量显著减少和 LH 分泌功能障碍。此外,GCV 处理的 GFAP-Tk 小鼠表现出受损的性行为,但食物摄入或体重没有改变。我们的研究结果还表明,选择性耗竭表达 GFAP 的室管膜细胞会导致促性腺激素释放激素(GnRH)-免疫反应性神经元数量急剧减少和 LH 分泌功能障碍。总之,我们的数据表明,表达 GFAP 的室管膜细胞在调节男性生殖功能方面发挥着核心作用。

https://cdn.ncbi.nlm.nih.gov/pmc/blobs/1b64/8966543/cd33be2f8781/fendo-13-869019-g001.jpg

文献AI研究员

20分钟写一篇综述,助力文献阅读效率提升50倍。

立即体验

用中文搜PubMed

大模型驱动的PubMed中文搜索引擎

马上搜索

文档翻译

学术文献翻译模型,支持多种主流文档格式。

立即体验