Suppr超能文献

草鱼(Ctenopharyngodon idella)的染色体水平基因组组装为其基因组进化提供了见解。

Chromosome-level genome assembly of grass carp (Ctenopharyngodon idella) provides insights into its genome evolution.

作者信息

Wu Chang-Song, Ma Zi-You, Zheng Guo-Dong, Zou Shu-Ming, Zhang Xu-Jie, Zhang Yong-An

机构信息

State Key Laboratory of Agricultural Microbiology, College of Fisheries, Huazhong Agricultural University, Wuhan, China.

Genetics and Breeding Center for Blunt Snout Bream, Key Laboratory of Freshwater Aquatic Genetic Resources, Ministry of Agriculture, National Demonstration Center for Experimental Fisheries Science Education, Shanghai Ocean University, Shanghai, China.

出版信息

BMC Genomics. 2022 Apr 7;23(1):271. doi: 10.1186/s12864-022-08503-x.

Abstract

BACKGROUND

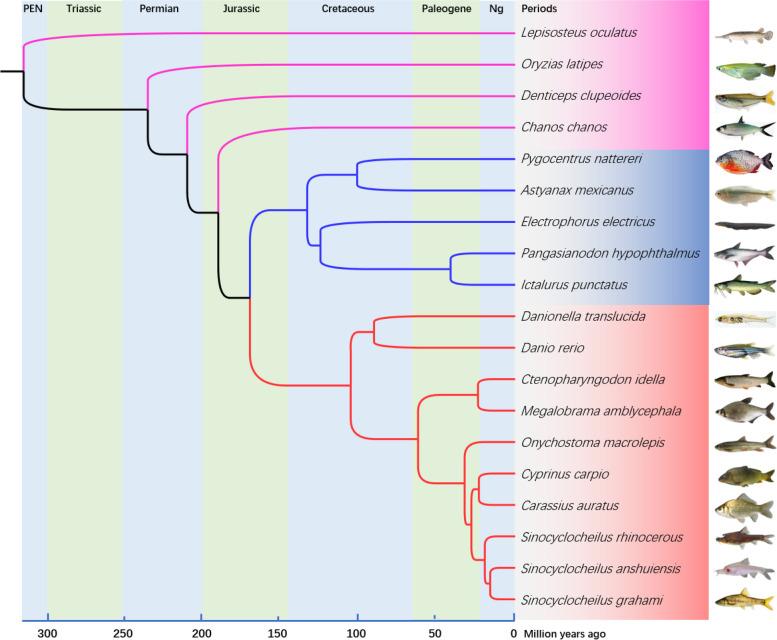
The grass carp has great economic value and occupies an important evolutionary position. Genomic information regarding this species could help better understand its rapid growth rate as well as its unique body plan and environmental adaptation.

RESULTS

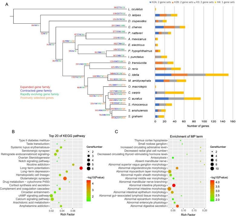
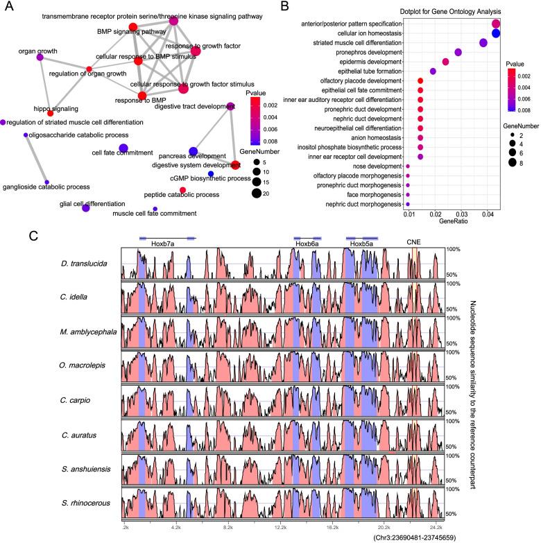
We assembled the chromosome-level grass carp genome using the PacBio sequencing and chromosome structure capture technique. The final genome assembly has a total length of 893.2 Mb with a contig N50 of 19.3 Mb and a scaffold N50 of 35.7 Mb. About 99.85% of the assembled contigs were anchored into 24 chromosomes. Based on the prediction, this genome contained 30,342 protein-coding genes and 43.26% repetitive sequences. Furthermore, we determined that the large genome size can be attributed to the DNA-mediated transposable elements which accounted for 58.9% of the repetitive sequences in grass carp. We identified that the grass carp has only 24 pairs of chromosomes due to the fusion of two ancestral chromosomes. Enrichment analyses of significantly expanded and positively selected genes reflected evolutionary adaptation of grass carp to the feeding habits. We also detected the loss of conserved non-coding regulatory elements associated with the development of the immune system, nervous system, and digestive system, which may be critical for grass carp herbivorous traits.

CONCLUSIONS

The high-quality reference genome reported here provides a valuable resource for the genetic improvement and molecular-guided breeding of the grass carp.

摘要

背景

草鱼具有重要的经济价值,在进化上占据重要地位。该物种的基因组信息有助于更好地理解其快速生长速度以及独特的身体结构和环境适应性。

结果

我们利用PacBio测序和染色体结构捕获技术组装了染色体水平的草鱼基因组。最终的基因组组装总长893.2 Mb,重叠群N50为19.3 Mb,支架N50为35.7 Mb。约99.85%的组装重叠群被锚定到24条染色体上。基于预测,该基因组包含30342个蛋白质编码基因和43.26%的重复序列。此外,我们确定基因组较大的原因可归因于DNA介导的转座元件,其占草鱼重复序列的58.9%。我们发现草鱼由于两条祖先染色体的融合仅有24对染色体。对显著扩增和正选择基因的富集分析反映了草鱼对食性的进化适应。我们还检测到与免疫系统、神经系统和消化系统发育相关的保守非编码调控元件的丢失,这可能对草鱼的草食性特征至关重要。

结论

本文报道的高质量参考基因组为草鱼的遗传改良和分子辅助育种提供了宝贵资源。

https://cdn.ncbi.nlm.nih.gov/pmc/blobs/5104/8988418/976e1e586c34/12864_2022_8503_Fig1_HTML.jpg

文献AI研究员

20分钟写一篇综述,助力文献阅读效率提升50倍。

立即体验

用中文搜PubMed

大模型驱动的PubMed中文搜索引擎

马上搜索

文档翻译

学术文献翻译模型,支持多种主流文档格式。

立即体验