Suppr超能文献

病因不明的慢性肾脏病患者中大规模平行测序的诊断产量:一项全国前瞻性队列研究的原理和设计。

Diagnostic yield of massively parallel sequencing in patients with chronic kidney disease of unknown etiology: rationale and design of a national prospective cohort study.

机构信息

Department of Internal Medicine, Division of Nephrology, University Medical Center Groningen, University of Groningen, Groningen, The Netherlands.

Department of Internal Medicine, Section Nephrology, Amsterdam University Medical Center, University of Amsterdam, Amsterdam, The Netherlands.

出版信息

BMJ Open. 2022 Apr 7;12(4):e057829. doi: 10.1136/bmjopen-2021-057829.

Abstract

INTRODUCTION

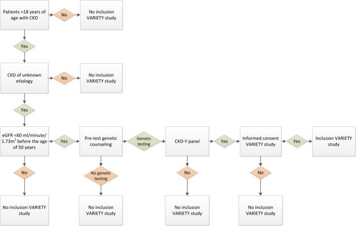
Chronic kidney disease (CKD) can be caused by a variety of systemic or primary renal diseases. The cause of CKD remains unexplained in approximately 20% of patients. Retrospective studies indicate that massively parallel sequencing (MPS)-based gene panel testing may lead to a genetic diagnosis in 12%-56% of patients with unexplained CKD, depending on patient profile. The diagnostic yield of MPS-based testing in a routine healthcare setting is unclear. Therefore, the primary aim of the VARIETY (Validation of algoRithms and IdEnTification of genes in Young patients with unexplained CKD) study is to prospectively address the diagnostic yield of MPS-based gene panel testing in patients with unexplained CKD and an estimated glomerular filtration rate (eGFR) <60 mL/min/1.73 m before the age of 50 years in clinical practice.

METHODS AND ANALYSIS

The VARIETY study is an ongoing, prospective, nationwide observational cohort study to investigate the diagnostic yield of MPS-based testing in patients with unexplained CKD in a routine healthcare setting in the Netherlands. Patients are recruited from outpatient clinics in hospitals across the Netherlands. At least 282 patients will be included to meet the primary aim. Secondary analyses include subgroup analyses according to age and eGFR at first presentation, family history, and the presence of extrarenal symptoms.

ETHICS AND DISSEMINATION

Ethical approval for the study has been obtained from the institutional review board of the University Medical Center Groningen. Study findings should inform physicians and policymakers towards optimal implementation of MPS-based diagnostic testing in patients with unexplained CKD.

摘要

简介

慢性肾脏病(CKD)可由多种系统性或原发性肾脏疾病引起。大约 20%的患者的 CKD 病因仍未得到解释。回顾性研究表明,基于大规模平行测序(MPS)的基因面板检测可能会导致 12%-56%的不明原因 CKD 患者得到基因诊断,具体取决于患者的特征。在常规医疗保健环境中,基于 MPS 的检测的诊断率尚不清楚。因此,VARIETY(年轻不明原因 CKD 患者中算法验证和基因鉴定)研究的主要目的是前瞻性地评估基于 MPS 的基因面板检测在 50 岁以下估计肾小球滤过率(eGFR)<60 mL/min/1.73 m2 的不明原因 CKD 患者中的诊断率。

方法和分析

VARIETY 研究是一项正在进行的、前瞻性的、全国性的观察性队列研究,旨在调查荷兰常规医疗保健环境中基于 MPS 的检测在不明原因 CKD 患者中的诊断率。患者从荷兰各地医院的门诊诊所招募。将纳入至少 282 名患者以满足主要目的。次要分析包括根据首次就诊时的年龄和 eGFR、家族史和肾脏外症状进行的亚组分析。

伦理和传播

该研究已获得格罗宁根大学医学中心机构审查委员会的伦理批准。研究结果应告知医生和决策者,以优化基于 MPS 的不明原因 CKD 患者的诊断检测。

https://cdn.ncbi.nlm.nih.gov/pmc/blobs/df70/8991067/976ee6f88251/bmjopen-2021-057829f01.jpg

文献AI研究员

20分钟写一篇综述,助力文献阅读效率提升50倍。

立即体验

用中文搜PubMed

大模型驱动的PubMed中文搜索引擎

马上搜索

文档翻译

学术文献翻译模型,支持多种主流文档格式。

立即体验