Suppr超能文献

通过基因组测序确定,在一次大规模多克隆医院暴发中,OXA-48 产酶菌的单一 ST11 克隆得到了传播。

Dissemination of a single ST11 clone of OXA-48-producing within a large polyclonal hospital outbreak determined by genomic sequencing.

机构信息

Servicio de Microbiología, Hospital Universitario La Paz, IdiPAZ, Paseo de La Castellana 261, 28046 Madrid, Spain.

Servicio de Medicina Preventiva, Hospital Universitario La Paz, IdiPAZ, Paseo de La Castellana 261, 28046 Madrid, Spain.

出版信息

Microb Genom. 2022 Apr;8(4). doi: 10.1099/mgen.0.000808.

Abstract

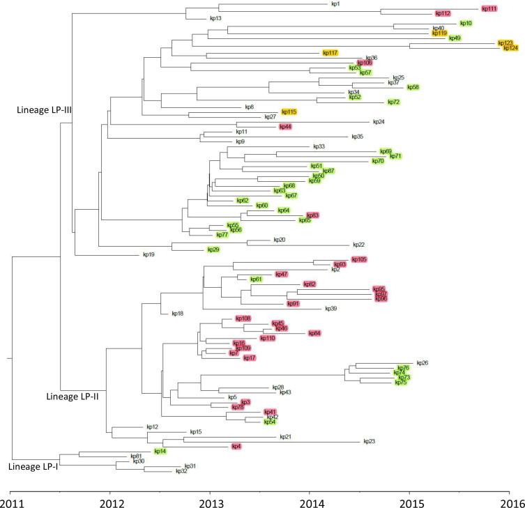
The population structure of a set of OXA-48-producing isolates belonging to sequence type 11 (ST11 Kp-OXA) and obtained from two hospitals in Madrid in the period from 2012 to 2015 was studied by genome sequencing. Overall, 97 ST11 Kp-OXA isolates were sequenced and their population structure and demography were studied by Bayesian phylodynamic analysis using core-genome SNVs. In total, 92 isolates were from Hospital La Paz, 57 of them from two selected units. The remaining five isolates were from different units of Hospital Doce de Octubre. Altogether, 96 out of the 97 ST11 Kp-OXA isolates could be ascribed to a single lineage that evolved into three sublineages. Demographic inference showed an expansion of the ST11 Kp-OXA in the first half of 2013 in agreement with the registered incidences. Dated phylogeny showed transmission clusters within hospital wards, between wards and between hospitals. The ST11 Kp-OXA outbreak in Hospital La Paz was largely due to the expansion of a single clone that was transmitted between different units and to Hospital Doce de Octubre. This clone diverged into three sub-lineages and spread out following a mixed mode of neutral core-genome evolution with some features of antibiotic selection, frequent large deletions and plasmid loss and gain events.

摘要

通过对基因组测序,研究了 2012 年至 2015 年期间从马德里的两家医院获得的一组属于 11 型序列类型(ST11 Kp-OXA)的产 OXA-48 分离株的种群结构。总共对 97 株 ST11 Kp-OXA 分离株进行了测序,并通过基于核心基因组 SNV 的贝叶斯系统发育动力学分析研究了它们的种群结构和动态。总共 92 株分离株来自拉帕兹医院,其中 57 株来自两个选定的单位。其余 5 株来自多塞奥布赫医院的不同单位。总共 97 株 ST11 Kp-OXA 分离株中的 96 株可以归因于一个单系,该单系进化为三个亚系。人口推断显示,ST11 Kp-OXA 在 2013 年上半年的扩张与登记的发病率一致。日期系统发育表明,医院病房内、病房之间和医院之间存在传播群集。拉帕兹医院的 ST11 Kp-OXA 爆发主要是由于一个单一克隆的扩张,该克隆在不同单位之间传播,并传播到多塞奥布赫医院。该克隆分为三个亚系,在中性核心基因组进化的混合模式下传播,具有抗生素选择、频繁的大缺失和质粒丢失和获得事件的一些特征。

https://cdn.ncbi.nlm.nih.gov/pmc/blobs/bf79/9453077/a676e06f711b/mgen-8-0808-g001.jpg

文献AI研究员

20分钟写一篇综述,助力文献阅读效率提升50倍。

立即体验

用中文搜PubMed

大模型驱动的PubMed中文搜索引擎

马上搜索

文档翻译

学术文献翻译模型,支持多种主流文档格式。

立即体验