Suppr超能文献

JSL-1 通过抑制组蛋白去乙酰化酶 1 抑制胆管癌的进展和转移,其作用机制与 TPX2/Snail 轴有关。

Suppression of histone deacetylase 1 by JSL-1 attenuates the progression and metastasis of cholangiocarcinoma via the TPX2/Snail axis.

机构信息

Department of Hepatopancreatobillary Surgery, Xuzhou City Cancer Hospital, Xuzhou, 221000, P. R. China.

Deparment of Hepatobillary Surgery, Xuzhou City Cancer Hospital, Xuzhou, 221000, P. R. China.

出版信息

Cell Death Dis. 2022 Apr 9;13(4):324. doi: 10.1038/s41419-022-04571-9.

Abstract

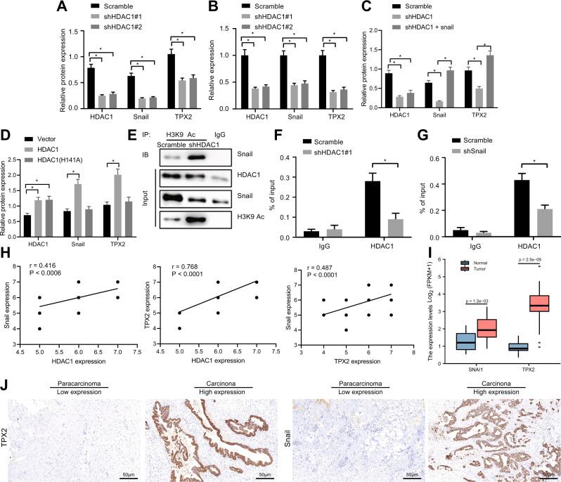
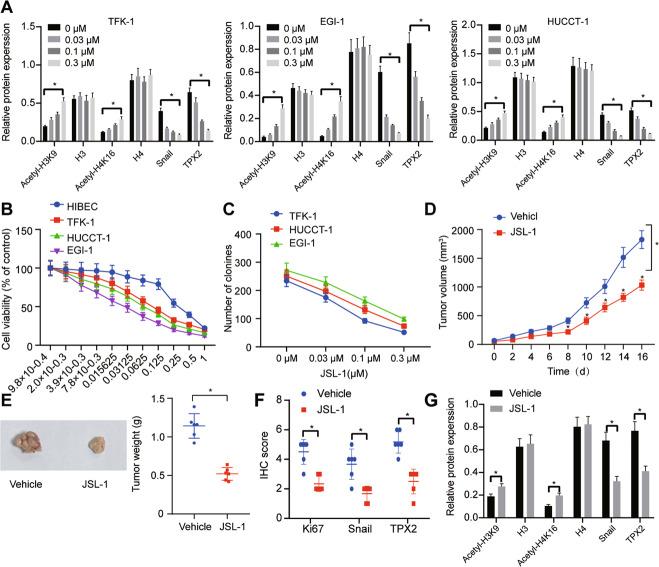
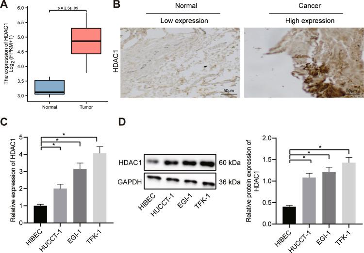
Histone deacetylases (HDACs) are entwined with the pathogenesis of various cancers and potentially serve as promising therapeutic targets. Herein, we intend to explore the potential role of HDAC1 inhibitor (JSL-1) in the tumorigenesis and metastasis of cholangiocarcinoma (CC) and to highlight the molecular basis of its function. As shown by bioinformatics analysis and immunohistochemical detection, high HDAC1 expression was witnessed in CC tissues relative to matched controls from patients with cholecystitis. The molecular network that HDAC1 silencing reduced the enrichment of HDAC1 and Snail on the TPX2 promoter was identified using immunoprecipitation and chromatin immunoprecipitation assays. Both short hairpin RNA (shRNA)-mediated knockdown of HDAC1 and JSL-1 treatment exhibited anti-proliferative, anti-migration and anti-invasion effects on CC cells through downregulation of TPX2. The in vivo xenograft model was developed in nude mice. Consistently, the anti-tumorigenic and anti-metastatic properties of shRNA against HDAC1 and HDAC1 inhibitor were validated in the in vivo settings. Taken together, our data supported the notion that HDAC1 inhibitor retards the initiation and development of CC via mediating the TPX2/Snail axis, highlighting the anti-tumor molecular network functioned in CC.

摘要

组蛋白去乙酰化酶(HDACs)与多种癌症的发病机制密切相关,有可能成为有前途的治疗靶点。在此,我们旨在探讨 HDAC1 抑制剂(JSL-1)在胆管癌(CC)发生和转移中的潜在作用,并强调其功能的分子基础。生物信息学分析和免疫组织化学检测显示,与来自胆囊炎患者的匹配对照相比,CC 组织中 HDAC1 的表达较高。免疫沉淀和染色质免疫沉淀实验鉴定了 HDAC1 沉默减少 HDAC1 和 Snail 在 TPX2 启动子上富集的分子网络。通过下调 TPX2,短发夹 RNA(shRNA)介导的 HDAC1 敲低和 JSL-1 处理对 CC 细胞均表现出抗增殖、抗迁移和抗侵袭作用。在裸鼠中建立了体内异种移植模型。一致地,在体内环境中验证了针对 HDAC1 的 shRNA 和 HDAC1 抑制剂的抗肿瘤和抗转移特性。总之,我们的数据支持这样一种观点,即 HDAC1 抑制剂通过介导 TPX2/Snail 轴来延缓 CC 的发生和发展,强调了在 CC 中发挥作用的抗肿瘤分子网络。

https://cdn.ncbi.nlm.nih.gov/pmc/blobs/b97b/8993895/3c43695e6bcc/41419_2022_4571_Fig1_HTML.jpg

文献AI研究员

20分钟写一篇综述,助力文献阅读效率提升50倍。

立即体验

用中文搜PubMed

大模型驱动的PubMed中文搜索引擎

马上搜索

文档翻译

学术文献翻译模型,支持多种主流文档格式。

立即体验