Suppr超能文献

猪到非人灵长类动物角膜异种移植中房水和排斥移植物的蛋白质组学分析。

Proteomics Analysis of Aqueous Humor and Rejected Graft in Pig-to-Non-Human Primate Corneal Xenotransplantation.

机构信息

Department of Applied Chemistry, Institute of Natural Science, Global Center for Pharmaceutical Ingredient Materials, Kyung Hee University, Yongin, South Korea.

Department of Biomedical Science and Technology, Kyung Hee Medical Science Research Institute, Kyung Hee University, Seoul, South Korea.

出版信息

Front Immunol. 2022 Mar 24;13:859929. doi: 10.3389/fimmu.2022.859929. eCollection 2022.

Abstract

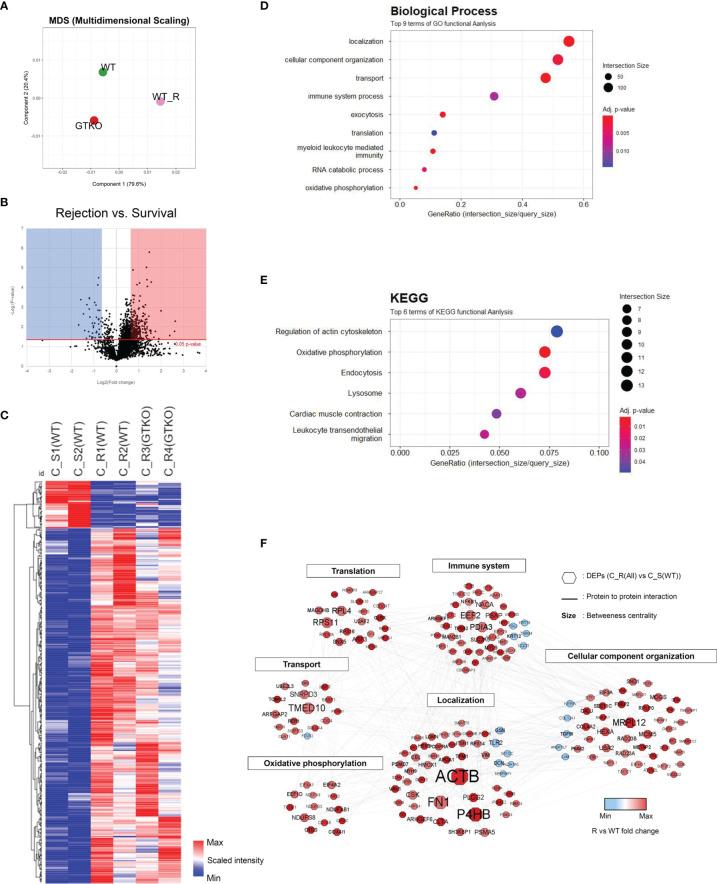
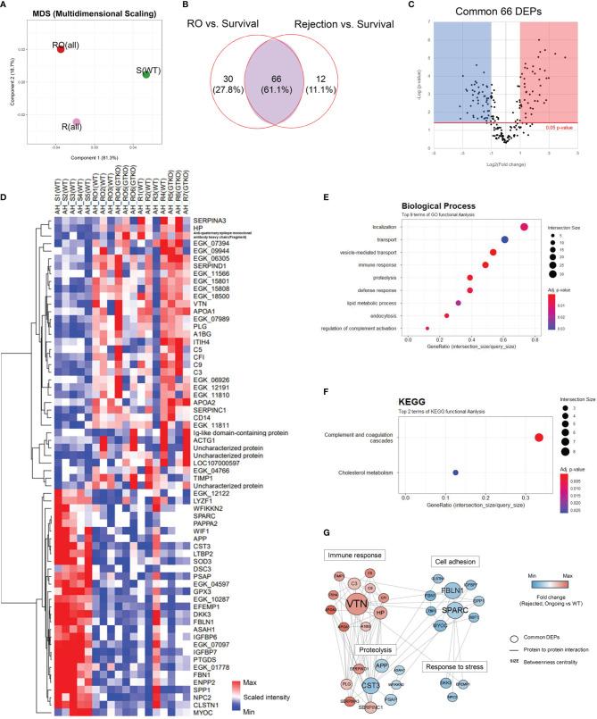
Although pig-to-non-human primate (NHP) corneal xenotransplantation has shown long-term graft survival, xenogeneic antigen-related immune responses are still stronger than allogeneic antigen-associated responses. Therefore, there is an unmet need to investigate major rejection pathways in corneal xenotransplantation, even with immunosuppression. This study aimed to identify biomarkers in aqueous humor for predicting rejection and to investigate rejection-related pathways in grafts from NHPs transplanted with porcine corneas following the administration of steroids combined with tacrolimus/rituximab. NHPs who had received corneas from wild-type (WT) or α-1,3-galactosyltransferase gene-knockout (GTKO) pigs were divided into groups with or without rejection according to clinical examinations. Liquid chromatography-mass spectrometry (LC-MS) was used to analyze the proteomes of corneal tissues or aqueous humor. The biological functions of differentially expressed proteins (DEPs) were assessed using Gene Ontology (GO) and Kyoto Encyclopedia of Genes and Genomes (KEGG) for pathways and protein-protein interaction network analysis. Among the 66 DEPs in aqueous humor, complement proteins (C3, C5, and C9) and cholesterol metabolic proteins (APOA1 and APOA2) were related to xenogeneic rejection as biomarkers, and alternative pathways of the complement system seemed to be important in xenogeneic graft rejection. Among the 416 DEPs of the cornea, NF-κB1 and proteosomes (PSMD7, PSMA5, and PSMD3) seemed to be related to xenogeneic graft rejection. Additionally, oxidative phosphorylation and leukocyte activation-related pathways are involved in rejection. Overall, our proteomic approach highlights the important role of NF-κB1, proteosomes, oxidative phosphorylation, and leukocyte activation-related inflammation in the cornea and the relevance of complement pathways of the aqueous humor as a predictive biomarker of xenogeneic rejection.

摘要

尽管猪到非人类灵长类动物(NHP)角膜异种移植已显示出长期移植物存活,但异种抗原相关免疫反应仍然强于同种抗原相关反应。因此,即使在免疫抑制下,仍需要研究角膜异种移植中的主要排斥途径。本研究旨在鉴定房水中预测排斥的生物标志物,并研究接受猪角膜移植的 NHP 中的排斥相关途径,这些 NHP 接受了类固醇联合他克莫司/利妥昔单抗治疗。根据临床检查,接受来自野生型(WT)或α-1,3-半乳糖基转移酶基因敲除(GTKO)猪角膜的 NHP 被分为有或无排斥组。使用液相色谱-质谱(LC-MS)分析角膜组织或房水的蛋白质组。使用基因本体论(GO)和京都基因与基因组百科全书(KEGG)评估差异表达蛋白(DEPs)的生物学功能,用于途径和蛋白质-蛋白质相互作用网络分析。在房水中的 66 个 DEP 中,补体蛋白(C3、C5 和 C9)和胆固醇代谢蛋白(APOA1 和 APOA2)作为生物标志物与异种排斥有关,补体系统的替代途径似乎在异种移植物排斥中很重要。在角膜的 416 个 DEP 中,NF-κB1 和蛋白酶体(PSMD7、PSMA5 和 PSMD3)似乎与异种移植物排斥有关。此外,氧化磷酸化和白细胞激活相关途径参与排斥反应。总体而言,我们的蛋白质组学方法强调了 NF-κB1、蛋白酶体、氧化磷酸化和白细胞激活相关炎症在角膜中的重要作用,以及房水中补体途径作为异种排斥预测生物标志物的相关性。

https://cdn.ncbi.nlm.nih.gov/pmc/blobs/03af/8986976/2bd6e4db731d/fimmu-13-859929-g001.jpg

文献AI研究员

20分钟写一篇综述,助力文献阅读效率提升50倍。

立即体验

用中文搜PubMed

大模型驱动的PubMed中文搜索引擎

马上搜索

文档翻译

学术文献翻译模型,支持多种主流文档格式。

立即体验