Suppr超能文献

IL11 激活胰腺星状细胞,导致胰腺炎小鼠模型中的胰腺炎症、纤维化和萎缩。

IL11 Activates Pancreatic Stellate Cells and Causes Pancreatic Inflammation, Fibrosis and Atrophy in a Mouse Model of Pancreatitis.

机构信息

National Heart Research Institute Singapore, National Heart Centre Singapore, Singapore 169609, Singapore.

Cardiovascular and Metabolic Disorders Program, Duke-National University of Singapore Medical School, Singapore 169857, Singapore.

出版信息

Int J Mol Sci. 2022 Mar 24;23(7):3549. doi: 10.3390/ijms23073549.

Abstract

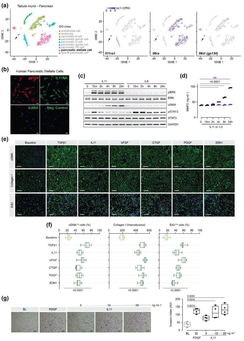
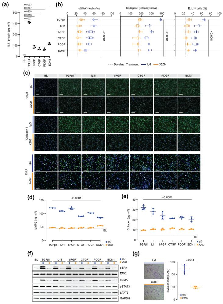
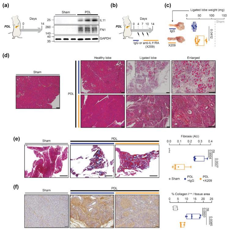
Interleukin-11 (IL11) is important for fibrosis and inflammation, but its role in the pancreas is unclear. In pancreatitis, fibrosis, inflammation and organ dysfunction are associated with pancreatic stellate cell (PSC)-to-myofibroblast transformation. Here, we show that IL11 stimulation of PSCs, which specifically express IL11RA in the pancreas, results in transient STAT3 phosphorylation, sustained ERK activation and PSC activation. In contrast, IL6 stimulation of PSCs caused sustained STAT3 phosphorylation but did not result in ERK activation or PSC transformation. Pancreatitis factors, including TGFβ, CTGF and PDGF, induced IL11 secretion from PSCs and a neutralising IL11RA antibody prevented PSC activation by these stimuli. This revealed an important ERK-dependent role for autocrine IL11 activity in PSCs. In mice, IL11 was increased in the pancreas after pancreatic duct ligation, and in humans, IL11 and IL11RA levels were elevated in chronic pancreatitis. Following pancreatic duct ligation, administration of anti-IL11RA to mice reduced pathologic (ERK, STAT, NF-κB) signalling, pancreatic atrophy, fibrosis and pro-inflammatory cytokine (TNFα, IL6 and IL1β) levels. This is the first description of IL11-mediated activation of PSCs, and the data suggest IL11 as a stromal therapeutic target in pancreatitis.

摘要

白细胞介素 11(IL11)在纤维化和炎症中起重要作用,但它在胰腺中的作用尚不清楚。在胰腺炎中,纤维化、炎症和器官功能障碍与胰腺星状细胞(PSC)向肌成纤维细胞的转化有关。在这里,我们表明,IL11 刺激 PSC,其在胰腺中特异性表达 IL11RA,导致 STAT3 磷酸化短暂、ERK 持续激活和 PSC 激活。相比之下,IL6 刺激 PSC 导致持续的 STAT3 磷酸化,但不会导致 ERK 激活或 PSC 转化。包括 TGFβ、CTGF 和 PDGF 在内的胰腺炎因子诱导 PSC 分泌 IL11,并且中和 IL11RA 抗体可防止这些刺激物激活 PSC。这揭示了自分泌 IL11 活性在 PSC 中的一个重要的 ERK 依赖性作用。在胰腺导管结扎后,IL11 在小鼠胰腺中增加,在慢性胰腺炎中,IL11 和 IL11RA 水平升高。在胰腺导管结扎后,向小鼠施用抗 IL11RA 可减少病理(ERK、STAT、NF-κB)信号、胰腺萎缩、纤维化和促炎细胞因子(TNFα、IL6 和 IL1β)水平。这是 IL11 介导的 PSC 激活的首次描述,数据表明 IL11 是胰腺炎的一种基质治疗靶点。

https://cdn.ncbi.nlm.nih.gov/pmc/blobs/39b3/8999048/dd97ef2bb77c/ijms-23-03549-g001.jpg

文献AI研究员

20分钟写一篇综述,助力文献阅读效率提升50倍。

立即体验

用中文搜PubMed

大模型驱动的PubMed中文搜索引擎

马上搜索

文档翻译

学术文献翻译模型,支持多种主流文档格式。

立即体验