Suppr超能文献

BECLIN1 对于足细胞分泌途径介导的 VEGF 分泌和足细胞-内皮细胞串扰是必需的。

BECLIN1 Is Essential for Podocyte Secretory Pathways Mediating VEGF Secretion and Podocyte-Endothelial Crosstalk.

机构信息

Department of Medicine IV, Faculty of Medicine, University of Freiburg, 79106 Freiburg, Germany.

Division of Nephrology, Renmin Hospital of Wuhan University, Wuhan 430060, China.

出版信息

Int J Mol Sci. 2022 Mar 30;23(7):3825. doi: 10.3390/ijms23073825.

Abstract

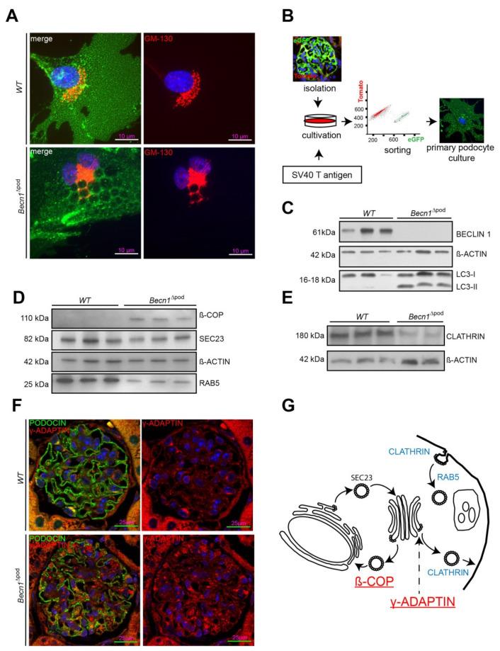
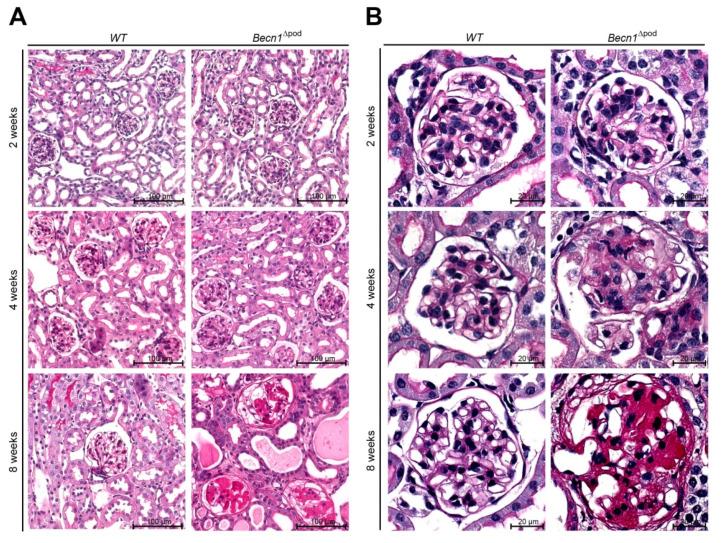
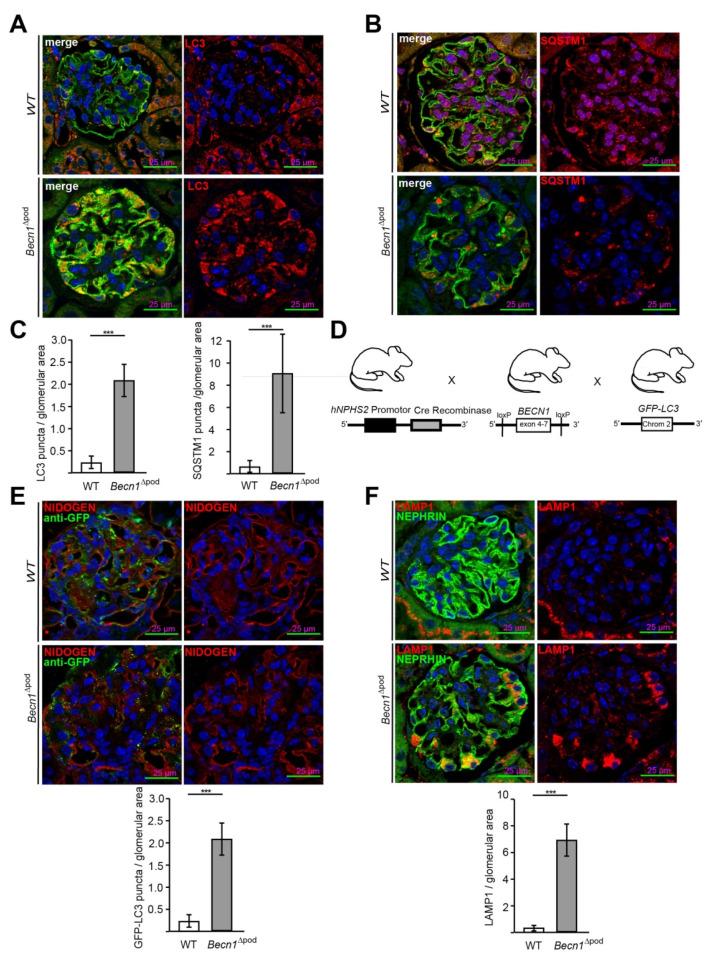
Vascular endothelial growth factor A (VEGFA) secretion from podocytes is crucial for maintaining endothelial integrity within the glomerular filtration barrier. However, until now, the molecular mechanisms underlying podocyte secretory function remained unclear. Through podocyte-specific deletion of BECLIN1 ( or ), a key protein in autophagy initiation, we identified a major role for this molecule in anterograde Golgi trafficking. The -deficient podocytes displayed aberrant vesicle formation in the Golgi network (TGN), leading to dramatic vesicle accumulation and complex disrupted patterns of intracellular vesicle trafficking and membrane dynamics. Phenotypically, podocyte-specific deletion of resulted in early-onset glomerulosclerosis, which rapidly progressed and dramatically reduced mouse life span. Further, in vivo and in vitro studies clearly showed that VEGFA secretion, and thereby endothelial integrity, greatly depended on BECLIN1 availability and function. Being the first to demonstrate the importance of a secretory pathway for podocyte integrity and function, we identified BECLIN1 as a key component in this complex cellular process. Functionally, by promoting VEGFA secretion, a specific secretory pathway emerged as an essential component for the podocyte-endothelial crosstalk that maintains the glomerular filtration barrier.

摘要

血管内皮生长因子 A(VEGFA)从足细胞分泌对于维持肾小球滤过屏障内皮完整性至关重要。然而,直到现在,足细胞分泌功能的分子机制仍不清楚。通过足细胞特异性敲除自噬起始的关键蛋白 BECLIN1( 或 ),我们发现该分子在顺式高尔基体运输中起主要作用。 -缺陷的足细胞在高尔基网络(TGN)中显示出异常的囊泡形成,导致囊泡大量积累和细胞内囊泡运输和膜动力学的复杂破坏模式。表型上,足细胞特异性敲除 导致早期肾小球硬化,其迅速进展并显著缩短小鼠寿命。此外,体内和体外研究清楚地表明,VEGFA 的分泌,从而内皮完整性,极大地依赖于 BECLIN1 的可用性和功能。作为第一个证明分泌途径对于足细胞完整性和功能重要性的研究,我们确定 BECLIN1 是这一复杂细胞过程的关键组成部分。在功能上,通过促进 VEGFA 的分泌,特定的分泌途径作为维持肾小球滤过屏障的足细胞-内皮细胞串扰的重要组成部分出现。

https://cdn.ncbi.nlm.nih.gov/pmc/blobs/c1bb/8998849/6663dc6ca198/ijms-23-03825-g001.jpg

文献AI研究员

20分钟写一篇综述,助力文献阅读效率提升50倍。

立即体验

用中文搜PubMed

大模型驱动的PubMed中文搜索引擎

马上搜索

文档翻译

学术文献翻译模型,支持多种主流文档格式。

立即体验