Suppr超能文献

斑块状银屑病和银屑病关节炎患者血清外泌体分析揭示潜在疾病生物标志物。

Profiling Blood Serum Extracellular Vesicles in Plaque Psoriasis and Psoriatic Arthritis Patients Reveals Potential Disease Biomarkers.

机构信息

Department of Pathophysiology, Institute of Biomedicine and Translational Medicine, University of Tartu, Ravila St. 14b, 50411 Tartu, Estonia.

Institute of Veterinary Medicine and Animal Sciences, Estonian University of Life Sciences, Kreutzwaldi 62, 51006 Tartu, Estonia.

出版信息

Int J Mol Sci. 2022 Apr 4;23(7):4005. doi: 10.3390/ijms23074005.

Abstract

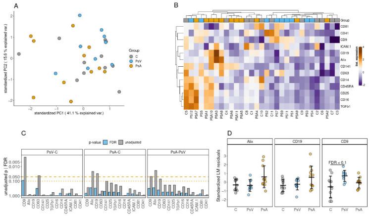
Psoriasis vulgaris (PsV) and psoriatic arthritis (PsA) are inflammatory diseases with unresolved pathophysiological aspects. Extracellular vesicles (EVs) play an important role in intercellular communication. We compared the miRNA contents and surface proteome of the EVs in the blood serum of PsV and PsA patients to healthy controls. Size-exclusion chromatography was used to isolate EVs from the blood serum of 12 PsV patients, 12 PsA patients and 12 healthy control subjects. EV samples were characterized and RNA sequencing was used to identify differentially enriched EV-bound miRNAs. We found 212 differentially enriched EV-bound miRNAs present in both PsV and PsA groups-a total of 13 miRNAs at FDR ≤ 0.05. The predicted target genes of these miRNAs were significantly related to lesser known but potentially disease-relevant pathways. The EV array revealed that PsV patient EV samples were significantly enriched with CD9 EV-marker compared to controls. Analysis of EV-bound miRNAs suggests that signaling via EVs in the blood serum could play a role in the pathophysiological processes of PsV and PsA. EVs may be able to fill the void in clinically applicable diagnostic and prognostic biomarkers for PsV and PsA.

摘要

寻常型银屑病(PsV)和银屑病关节炎(PsA)是具有未解决的病理生理方面的炎症性疾病。细胞外囊泡(EVs)在细胞间通讯中发挥重要作用。我们比较了银屑病患者和银屑病关节炎患者血清中 EV 的 miRNA 含量和表面蛋白质组与健康对照组。使用排阻色谱法从 12 名 PsV 患者、12 名 PsA 患者和 12 名健康对照者的血清中分离 EVs。对 EV 样本进行表征,并使用 RNA 测序鉴定差异富集的 EV 结合 miRNA。我们发现 212 个在 PsV 和 PsA 组中差异富集的 EV 结合 miRNA——总共 13 个 miRNA 的 FDR≤0.05。这些 miRNA 的预测靶基因与不太知名但可能与疾病相关的途径显著相关。EV 阵列显示,与对照组相比,PsV 患者的 EV 样本中 CD9 EV 标志物明显富集。对 EV 结合 miRNA 的分析表明,血清中 EV 介导的信号可能在 PsV 和 PsA 的病理生理过程中发挥作用。EV 可能能够填补 PsV 和 PsA 临床可用的诊断和预后生物标志物的空白。

https://cdn.ncbi.nlm.nih.gov/pmc/blobs/bd58/9000144/3526e995e5a5/ijms-23-04005-g001.jpg

文献AI研究员

20分钟写一篇综述,助力文献阅读效率提升50倍。

立即体验

用中文搜PubMed

大模型驱动的PubMed中文搜索引擎

马上搜索

文档翻译

学术文献翻译模型,支持多种主流文档格式。

立即体验