Suppr超能文献

靶向 P2X7/NLRP3 信号通路抑制糖尿病视网膜病变中视网膜内皮细胞的炎症、凋亡和焦亡。

Targeted P2X7/NLRP3 signaling pathway against inflammation, apoptosis, and pyroptosis of retinal endothelial cells in diabetic retinopathy.

机构信息

Shandong University of Traditional Chinese Medicine, Jinan, Shandong Province, China.

Department of Ophthalmology, Qianfoshan Hospital of Shandong First Medical University, Jinan, Shandong Province, China.

出版信息

Cell Death Dis. 2022 Apr 12;13(4):336. doi: 10.1038/s41419-022-04786-w.

Abstract

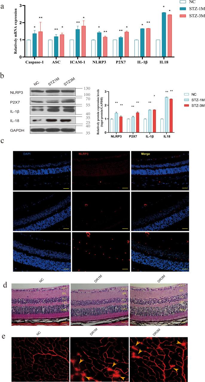
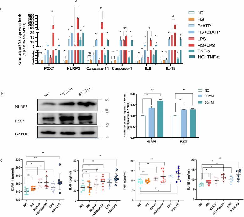
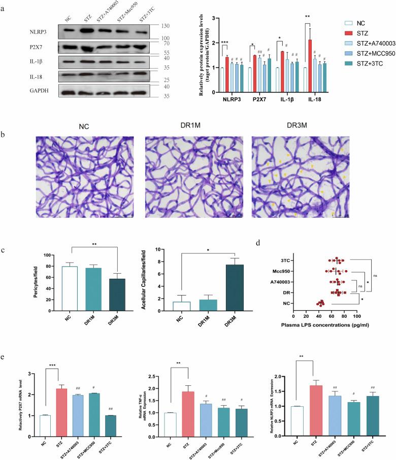
Retinal endothelial cells (RECs) are the primary target cells for diabetes-induced vascular damage. The P2X7/NLRP3 pathway plays an essential role in amplifying inflammation via an ATP feedback loop, promoting the inflammatory response, pyroptosis, and apoptosis of RECs in the early stages of diabetic retinopathy induced by hyperglycemia and inflammation. 3TC, a type of nucleoside reverse transcriptase inhibitor, is effective against inflammation, as it can targeting formation of the P2X7 large pore formation. Hence, our aim was to evaluated the anti-inflammatory effects and potential mechanisms of action of 3TC in vitro in retinal microvascular endothelial cells treated with high-glucose (HG) and lipopolysaccharide (LPS), as well as in vivo in the retinas of C57BL/6J male mice with streptozotocin-induced diabetes. The expression of inflammasome-related proteins P2X7 and NLRP3, and apoptosis in the retinas of 3TC-treated diabetic mice were compared to those of untreated diabetic mice. Furthermore, the anti-inflammatory, anti-apoptotic, and anti-pyroptotic effects of 3TC were evaluated in vitro in cultured mice retinal endothelial cells. Co-application of HG and LPS significantly increased the secretion of IL-6, IL-1β, and TNF-α, and ATP levels, whereas 3TC decreased cell inflammation, apoptosis, and pyroptosis. Inhibition of P2X7R and NLRP3 inflammasome activation decreased NLRP3 inflammasome-mediated injury. 3TC prevented cytokine and ATP release following co-application of HG and LPS/BzATP. Our findings provide new insights regarding the mechanisms of action of 3TC in diabetic environment-induced retinal injury, including apoptosis and pyroptosis.

摘要

视网膜内皮细胞(RECs)是糖尿病引起的血管损伤的主要靶细胞。P2X7/NLRP3 途径通过 ATP 反馈环在放大炎症中发挥重要作用,促进高血糖和炎症诱导的糖尿病性视网膜病变早期 RECs 的炎症反应、细胞焦亡和细胞凋亡。3TC 是一种核苷逆转录酶抑制剂,可有效抑制炎症,因为它可以靶向 P2X7 大孔形成。因此,我们的目的是评估 3TC 在体外高糖(HG)和脂多糖(LPS)处理的视网膜微血管内皮细胞以及链脲佐菌素诱导的糖尿病 C57BL/6J 雄性小鼠视网膜中的抗炎作用和潜在作用机制。将用 3TC 治疗的糖尿病小鼠视网膜中与炎症小体相关的蛋白 P2X7 和 NLRP3 的表达以及细胞凋亡与未治疗的糖尿病小鼠进行比较。此外,还评估了 3TC 在体外培养的小鼠视网膜内皮细胞中的抗炎、抗凋亡和抗细胞焦亡作用。HG 和 LPS 的共同应用显著增加了 IL-6、IL-1β 和 TNF-α 的分泌和 ATP 水平,而 3TC 降低了细胞炎症、细胞凋亡和细胞焦亡。抑制 P2X7R 和 NLRP3 炎症小体的激活可降低 NLRP3 炎症小体介导的损伤。3TC 可防止 HG 和 LPS/BzATP 共同应用后细胞因子和 ATP 的释放。我们的研究结果为 3TC 在糖尿病环境诱导的视网膜损伤(包括细胞凋亡和细胞焦亡)中的作用机制提供了新的见解。

https://cdn.ncbi.nlm.nih.gov/pmc/blobs/587d/9001662/27cd8135f84f/41419_2022_4786_Fig1_HTML.jpg

文献AI研究员

20分钟写一篇综述,助力文献阅读效率提升50倍。

立即体验

用中文搜PubMed

大模型驱动的PubMed中文搜索引擎

马上搜索

文档翻译

学术文献翻译模型,支持多种主流文档格式。

立即体验