Suppr超能文献

成年小胶质细胞增殖的不同阶段:Myc介导的早期阶段和Tnfaip3介导的晚期阶段。

Distinct phases of adult microglia proliferation: a Myc-mediated early phase and a Tnfaip3-mediated late phase.

作者信息

Tan Wulin, Su Po-Yi Paul, Leff Jacqueline, Gao Xiang, Chen Jiao, Guan Andrew K, Kalyanasundaram Gokul, Ma Averil, Guan Zhonghui

机构信息

Department of Anesthesia and Perioperative Care, University of California San Francisco, San Francisco, CA, USA.

Department of Anesthesiology, the First Affiliated Hospital, Sun Yat-Sen University, Guangzhou, China.

出版信息

Cell Discov. 2022 Apr 12;8(1):34. doi: 10.1038/s41421-022-00377-3.

Abstract

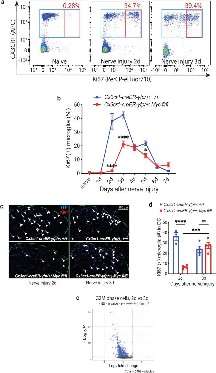
Microgliosis is a hallmark of many neurological diseases, including Alzheimer's disease, stroke, seizure, traumatic brain and spinal cord injuries, and peripheral and optic nerve injuries. Recent studies have shown that the newly self-renewed microglia have specific neurological functions. However, the mechanism of adult microglia proliferation remains largely unclear. Here, with single-cell RNA sequencing, flow cytometry, and immunohistochemistry, we demonstrate that the sciatic nerve injury induced two distinct phases of microglia proliferation in mouse spinal cord, each with different gene expression profiles. We demonstrate that the transcription factor Myc was transiently upregulated in spinal cord microglia after nerve injury to mediate an early phase microglia proliferation. On the other hand, we reveal that the tumor-necrosis factor alpha-induced protein 3 (Tnfaip3) was downregulated to mediate the Myc-independent late-phase microglia proliferation. We show that cyclin dependent kinase 1, a kinase with important function in the M phase of the cell cycle, was involved only in the early phase. We reveal that although the early phase was neither necessary nor sufficient for the late phase proliferation, the late-phase suppressed the early phase microglia proliferation in the spinal cord. Finally, we demonstrate that the termination of spinal cord microglia proliferation required both Myc and Tnfaip3 to resume their baseline expression. Thus, we have delineated an interactive signaling network in the proliferation of differentiated microglia.

摘要

小胶质细胞增生是许多神经疾病的标志,包括阿尔茨海默病、中风、癫痫、创伤性脑损伤和脊髓损伤以及外周神经和视神经损伤。最近的研究表明,新自我更新的小胶质细胞具有特定的神经功能。然而,成年小胶质细胞增殖的机制在很大程度上仍不清楚。在这里,通过单细胞RNA测序、流式细胞术和免疫组织化学,我们证明坐骨神经损伤在小鼠脊髓中诱导了两个不同阶段的小胶质细胞增殖,每个阶段具有不同的基因表达谱。我们证明转录因子Myc在神经损伤后在脊髓小胶质细胞中短暂上调,以介导早期小胶质细胞增殖。另一方面,我们发现肿瘤坏死因子α诱导蛋白3(Tnfaip3)下调,以介导不依赖Myc的晚期小胶质细胞增殖。我们表明,细胞周期蛋白依赖性激酶1,一种在细胞周期M期具有重要功能的激酶,仅参与早期阶段。我们发现,虽然早期阶段对晚期增殖既不必要也不充分,但晚期阶段抑制了脊髓中早期小胶质细胞的增殖。最后,我们证明脊髓小胶质细胞增殖的终止需要Myc和Tnfaip3恢复其基线表达。因此,我们描绘了一个在分化的小胶质细胞增殖中的交互式信号网络。

https://cdn.ncbi.nlm.nih.gov/pmc/blobs/221f/9001707/9410aa2a17be/41421_2022_377_Fig1_HTML.jpg

文献AI研究员

20分钟写一篇综述,助力文献阅读效率提升50倍。

立即体验

用中文搜PubMed

大模型驱动的PubMed中文搜索引擎

马上搜索

文档翻译

学术文献翻译模型,支持多种主流文档格式。

立即体验