Suppr超能文献

CS1 CAR-T 靶向 CS1(SLAMF7)的远端结构域,尽管 CD8+CS1 表达的 CAR-T 细胞发生了自噬,但在高肿瘤负担的骨髓瘤模型中仍显示出疗效。

CS1 CAR-T targeting the distal domain of CS1 (SLAMF7) shows efficacy in high tumor burden myeloma model despite fratricide of CD8+CS1 expressing CAR-T cells.

机构信息

Department of Medicine, Washington University in Saint Louis, Saint Louis, MO, 63110, USA.

Siteman Cancer Center, Washington University in St. Louis, St. Louis, MO, 63110, USA.

出版信息

Leukemia. 2022 Jun;36(6):1625-1634. doi: 10.1038/s41375-022-01559-4. Epub 2022 Apr 14.

Abstract

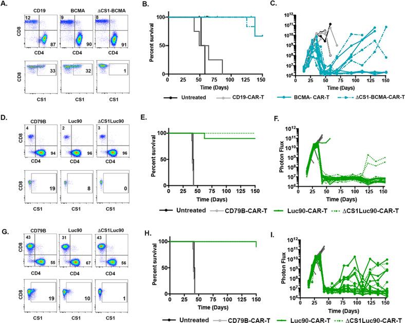
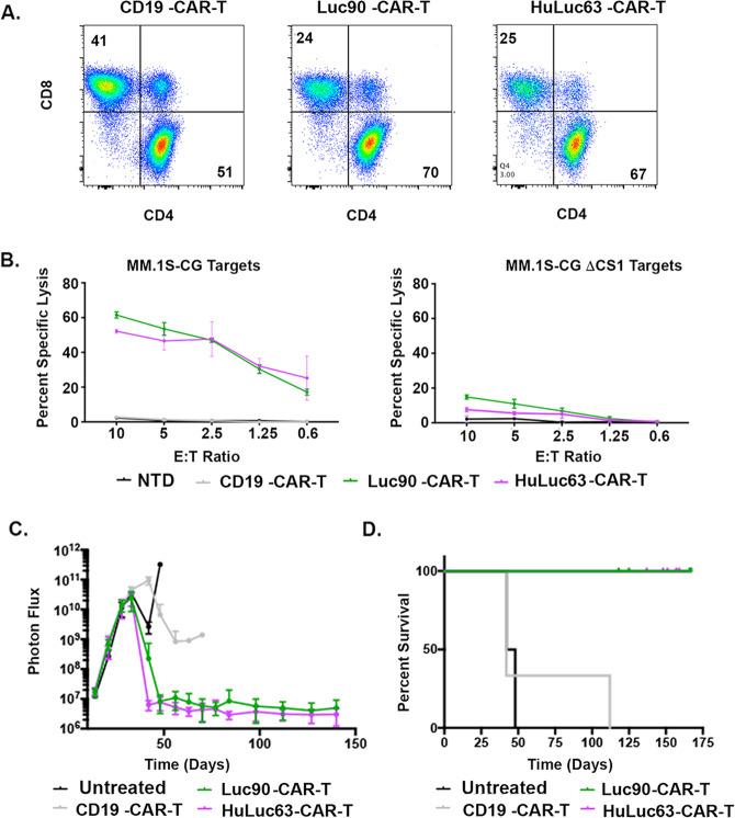
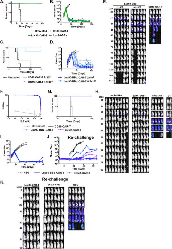
Despite improvement in treatment options for myeloma patients, including targeted immunotherapies, multiple myeloma remains a mostly incurable malignancy. High CS1 (SLAMF7) expression on myeloma cells and limited expression on normal cells makes it a promising target for CAR-T therapy. The CS1 protein has two extracellular domains - the distal Variable (V) domain and the proximal Constant 2 (C2) domain. We generated and tested CS1-CAR-T targeting the V domain of CS1 (Luc90-CS1-CAR-T) and demonstrated anti-myeloma killing in vitro and in vivo using two mouse models. Since fratricide of CD8 + cells occurred during production, we generated fratricide resistant CS1 deficient Luc90- CS1- CAR-T (ΔCS1-Luc90- CS1- CAR-T). This led to protection of CD8 + cells in the CAR-T cultures, but had no impact on efficacy. Our data demonstrate targeting the distal V domain of CS1 could be an effective CAR-T treatment for myeloma patients and deletion of CS1 in clinical production did not provide an added benefit using in vivo immunodeficient NSG preclinical models.

摘要

尽管多发性骨髓瘤患者的治疗选择有所改善,包括靶向免疫疗法,但多发性骨髓瘤仍然是一种基本上无法治愈的恶性肿瘤。骨髓瘤细胞上高表达 CS1(SLAMF7),而正常细胞上表达有限,这使其成为 CAR-T 治疗的有前途的靶点。CS1 蛋白有两个细胞外结构域-远端可变(V)结构域和近端恒定 2(C2)结构域。我们生成并测试了靶向 CS1 V 结构域的 CS1-CAR-T(Luc90-CS1-CAR-T),并使用两种小鼠模型证明了体外和体内的抗骨髓瘤杀伤作用。由于在生产过程中发生了 CD8+细胞的自相残杀,我们生成了抗自相残杀的 CS1 缺失 Luc90-CS1-CAR-T(ΔCS1-Luc90-CS1-CAR-T)。这导致 CAR-T 培养物中 CD8+细胞得到保护,但对疗效没有影响。我们的数据表明,靶向 CS1 的远端 V 结构域可能是治疗骨髓瘤患者的有效 CAR-T 治疗方法,并且在体内免疫缺陷性 NSG 临床前模型中,CS1 的缺失在临床生产中没有提供额外的益处。

https://cdn.ncbi.nlm.nih.gov/pmc/blobs/eb00/9162922/51f45047ca09/41375_2022_1559_Fig1_HTML.jpg

文献AI研究员

20分钟写一篇综述,助力文献阅读效率提升50倍。

立即体验

用中文搜PubMed

大模型驱动的PubMed中文搜索引擎

马上搜索

文档翻译

学术文献翻译模型,支持多种主流文档格式。

立即体验